Sostieni il forum con una donazione! Il tuo contributo ci aiuterà a rimanere online!

...per cercare o proporre modifiche agli amplificatori
-
MapleMarco
- Roger Mayer Jr.

- Messaggi: 2658
- Iscritto il: 02/06/2012, 14:22
- Località: Mirano (VE)
Messaggio
da MapleMarco » 07/03/2015, 1:13
allora facciamo così...cerca sostanzialmente magari da youtube sample del bassman (5f6a o dei successivi nel canale "bass instrument") e di...che ne so...un twin o un deluxe...
hanno entrambi ottimi puliti, e entrambi un loro "perchè" nei crunch....sono semplicemente dei "perchè" diversi

CHE DIO B'ASSISTA!
-
q1
- Diyer Aiutante

- Messaggi: 97
- Iscritto il: 23/06/2013, 16:16
Messaggio
da q1 » 07/03/2015, 11:59
ho setito
a parte che youtube è molto forviante (in certi preferivo l uno in certi l altro)
cmq penso di rimanere fedele al bassman
anche perche è quello che si sposa meglio al jcm come schema no?

-
robi
- Amministratore

- Messaggi: 9709
- Iscritto il: 17/12/2006, 13:57
- Località: Alba
Messaggio
da robi » 07/03/2015, 12:45
Tieni presente che devi aggiungere una 12ax7 se vuoi usare lo schema del bassman.
E cambiare lo schema che hai ora.
-
q1
- Diyer Aiutante

- Messaggi: 97
- Iscritto il: 23/06/2013, 16:16
Messaggio
da q1 » 07/03/2015, 13:49
ok ma non volevo copiare lo schema fender
solo prendere spunto da questo
Post Accorpato
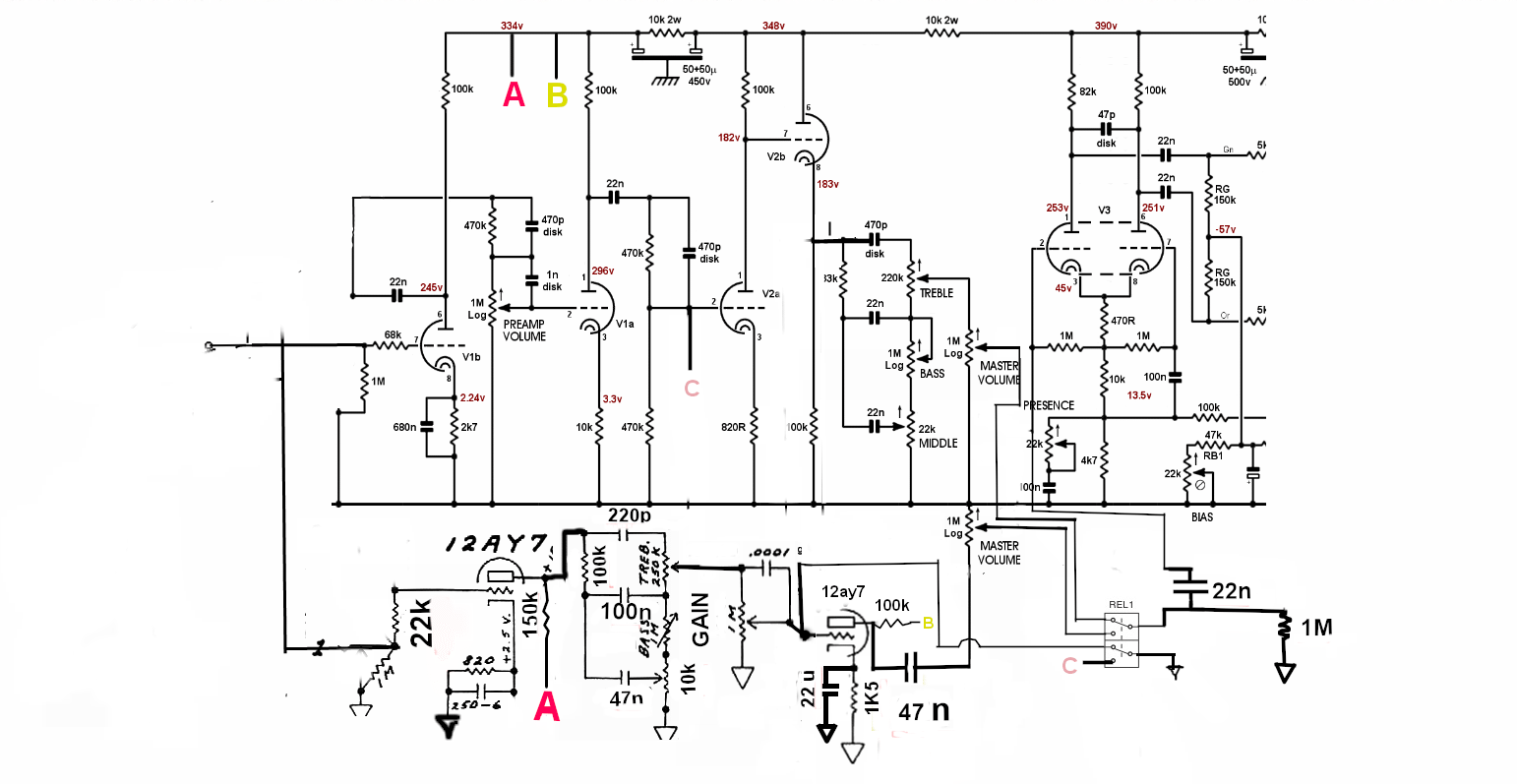
ok andiamo per gradi:

- primo stadio.png (11.45 KiB) Visto 5601 volte
Post Accorpato
guardando Solo il canale fender
il primo stadio di guadagno è cosi
Post Accorpato
poi aggiungiamo
il TS o il secondo triodi?

-
robi
- Amministratore

- Messaggi: 9709
- Iscritto il: 17/12/2006, 13:57
- Località: Alba
Messaggio
da robi » 07/03/2015, 14:25
Q1, non scrivere post di due righe a distanza di due minuti uno dall'altro.
Fermati e ragionaci. Poi, quando arrivi ad una conclusione, la esponi.
-
q1
- Diyer Aiutante

- Messaggi: 97
- Iscritto il: 23/06/2013, 16:16
Messaggio
da q1 » 07/03/2015, 15:51
hai ragione... scusate
-
q1
- Diyer Aiutante

- Messaggi: 97
- Iscritto il: 23/06/2013, 16:16
Messaggio
da q1 » 07/03/2015, 20:35
oggi stavo montando la parte "Jcm 800" nel chassis
e mi sono accorto che l ingresso (input) dell ampli
è stato fatto molto vicino al trasformatore di uscita praticamente sotto...
puo dare problemi o l ingresso basta che sia lontano dal tras di alimentazione..?
-
q1
- Diyer Aiutante

- Messaggi: 97
- Iscritto il: 23/06/2013, 16:16
Messaggio
da q1 » 07/03/2015, 21:20
ok ma questo è purtroppo
spero non dia grandi problemi.
sicuro è lontanissimo dal TA almeno quello
adesso studiero lo schema per ibridarlo con un bassman almeno in una piccola parte
grazie a tutti

-
q1
- Diyer Aiutante

- Messaggi: 97
- Iscritto il: 23/06/2013, 16:16
Messaggio
da q1 » 09/03/2015, 20:28
ok ho deciso jcm 800 + bassman
cosi uso l 12ay7 che ho e aggiungo solo una valvola
ma dallo schema che ho fatto (nella parte fender) dove sta l errore/i
-
Allegati
-

-
q1
- Diyer Aiutante

- Messaggi: 97
- Iscritto il: 23/06/2013, 16:16
Messaggio
da q1 » 11/03/2015, 19:39
scusate ragazzi se vi rompo sempre!!! sul serio!
ma mi date una mano cosi ordino cio che manca...
solo sulla parte fender
(ho gia la 12ay7 e vorrei aggiungere solo questa al jcm)
il jcm 800 è gia montato
grazie milllllllle!
-
robi
- Amministratore

- Messaggi: 9709
- Iscritto il: 17/12/2006, 13:57
- Località: Alba
Messaggio
da robi » 11/03/2015, 23:32
Il bassman non è fatto come hai fatto tu.
Ti avevo scritto che bisogna aggiungere una valvola.
Cosa vuoi fare realmente?
-
q1
- Diyer Aiutante

- Messaggi: 97
- Iscritto il: 23/06/2013, 16:16
Messaggio
da q1 » 13/03/2015, 20:20
ciao! grazie della risposta!!!
io volevo sfruttare il fatto ci ne jcm 800 le valvole a VALLE della prima erano configurate come il fender bassman (tranne le finali si intende)
aggiungendo una sola 12ay7 cercavo di avere almeno un preamp fender
da usare come secondo canale
parallelo al jcm 800 originale
per questo inizialmente avevo usato solo 1/2 della 12ay7 poi ni è stato cons di usarla tutta
ecc ecc
quindi rimango senza certezze per prendere i componenti "fender"
grazie ancora
-
MapleMarco
- Roger Mayer Jr.

- Messaggi: 2658
- Iscritto il: 02/06/2012, 14:22
- Località: Mirano (VE)
Messaggio
da MapleMarco » 13/03/2015, 21:18
questo perchè forse non ci siamo capiti sulla differenza tra bassman e classico fender.
consiglio:
guarda BENE il canale normal del fender twin reverb.
e poi ti sarà tutto più chiaro!

CHE DIO B'ASSISTA!
-
q1
- Diyer Aiutante

- Messaggi: 97
- Iscritto il: 23/06/2013, 16:16
Messaggio
da q1 » 13/03/2015, 22:11
mi sarò espresso male scusate

davvero.
allora per correggermi
vorrei provare ad incrociare il jcm 800
con Parete del BASSMAN per sfruttare le parti uguali del jcm (da cui deriva)
in modo da avere 2 canali
cosa ne pensate?