Loop fx valvolare, parere progetto
-
giordydiver
- Diyer Esperto

- Messaggi: 278
- Iscritto il: 02/07/2014, 11:29
Loop fx valvolare, parere progetto
Salve ragazzi, voglio provare a costruire un loop fx valvolare per il mio ampli.
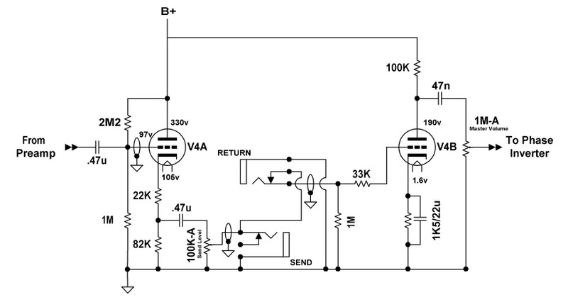
Ho trovato questo schema che non mi sembra male a prima vista, volevo sapere se qualcuno ha asperienza diretta con questo modello particolare e che impatto ha sul suono. Come valvola vorrei tenere la 12au7 visto che ha un guadagno molto piu basso
Ho trovato questo schema che non mi sembra male a prima vista, volevo sapere se qualcuno ha asperienza diretta con questo modello particolare e che impatto ha sul suono. Come valvola vorrei tenere la 12au7 visto che ha un guadagno molto piu basso
Re: Loop fx valvolare, parere progetto
ciao, io ti consiglio questo:
per due motivi fondamentali:
1) usa una classica 12AX7 di più facile reperibiità e più comoda da sostituire con alre buttate in casa o in sala....
2) ha il pot del return che può fungerti da master volume e in un classico circuito plexi te la farebbe diventare tipo jcm800

per due motivi fondamentali:
1) usa una classica 12AX7 di più facile reperibiità e più comoda da sostituire con alre buttate in casa o in sala....
2) ha il pot del return che può fungerti da master volume e in un classico circuito plexi te la farebbe diventare tipo jcm800
-
giordydiver
- Diyer Esperto

- Messaggi: 278
- Iscritto il: 02/07/2014, 11:29
Re: Loop fx valvolare, parere progetto
Ciao, grazie della segnalazione? Come ti sei trovato con questo loop e come si comporta a livello di trasparenza?
Non capisco se il secondo pot è per regolare il livello del return oppure quello è regolato dal partitore 33k/1m e quel pot è proprio un master volume.
Lo chiedo perche andrebbe su un ampli doppio canale, quindi dopo i due tonestack e i due master volume.
Altra cosa l'uso della 12ax7, non corro il rischio che il segnale reamplificato venga distorto?
Grazie
Non capisco se il secondo pot è per regolare il livello del return oppure quello è regolato dal partitore 33k/1m e quel pot è proprio un master volume.
Lo chiedo perche andrebbe su un ampli doppio canale, quindi dopo i due tonestack e i due master volume.
Altra cosa l'uso della 12ax7, non corro il rischio che il segnale reamplificato venga distorto?
Grazie
Re: Loop fx valvolare, parere progetto
Ciao,
allora questo loop lo monterò in una 1959T tra due settimane, per ora ho provato solo il buffer (leggermente modificato da come lo vedi nello schema) ed è ottimo.
sarà switchabile tramite relè, e l'obbiettivo principale sarà usarlo come boost (senza nessun effetto collegato) poi all'occorrenza anche come loopfx.
la 12ax7 non distorce se non la fai distorcere (non credere che la U sia tanto da meno)
il potenziometro funge da volume dell'intero loop (nel mio caso fungerà involontariamente da MV jcm800 style).
il partitore 33k/1M serve a dare un impedenza al return.. personalmente non amo mettere un pot al rientro subito dopo il jack. Il volume del rientro lo gestisci con l'ultimo pedale prima di entrare. Fondamentale invece, se usi tanto il loopfx, è il send-level (che realizzerò in un altro modo diverso dallo schema a solo per mie esigenze)

allora questo loop lo monterò in una 1959T tra due settimane, per ora ho provato solo il buffer (leggermente modificato da come lo vedi nello schema) ed è ottimo.
sarà switchabile tramite relè, e l'obbiettivo principale sarà usarlo come boost (senza nessun effetto collegato) poi all'occorrenza anche come loopfx.
la 12ax7 non distorce se non la fai distorcere (non credere che la U sia tanto da meno)
il potenziometro funge da volume dell'intero loop (nel mio caso fungerà involontariamente da MV jcm800 style).
il partitore 33k/1M serve a dare un impedenza al return.. personalmente non amo mettere un pot al rientro subito dopo il jack. Il volume del rientro lo gestisci con l'ultimo pedale prima di entrare. Fondamentale invece, se usi tanto il loopfx, è il send-level (che realizzerò in un altro modo diverso dallo schema a solo per mie esigenze)
-
giordydiver
- Diyer Esperto

- Messaggi: 278
- Iscritto il: 02/07/2014, 11:29
Re: Loop fx valvolare, parere progetto
Bhe il loop fx per me é molto importante in quanto uso quasi sempre il delay. Quello dello schema potrebbe darmi qualche problema o puoi andare bene cosi?
Non ho ben capito il discorso del volume dal pedale
Non ho ben capito il discorso del volume dal pedale
Ultima modifica di giordydiver il 05/07/2016, 13:38, modificato 1 volta in totale.
- mastrococco
- Garzone di Roger Mayer

- Messaggi: 1361
- Iscritto il: 16/01/2012, 14:13
- Località: Cesena
Re: Loop fx valvolare, parere progetto
Lo schema che hai postato all'inizio l'ho implementato nel mio clone 2204 e lo uso con soddisfazione da anni, è trasparente (ho uno switch per disinserirlo se non serve ed il suono cambia pochissimo) e non ha riservato sorprese.
Come te avevo il problema che live uso quasi sempre delay e talvolta chorus che messi avanti in una monocanale fanno un pò parecchio pena.
Come te avevo il problema che live uso quasi sempre delay e talvolta chorus che messi avanti in una monocanale fanno un pò parecchio pena.
-
giordydiver
- Diyer Esperto

- Messaggi: 278
- Iscritto il: 02/07/2014, 11:29
Re: Loop fx valvolare, parere progetto
Bene , quindi il primo è ben testato, non hai cambiato nulla nello schema? L'unica cosa che bisogna modificare un attimo il collegamebto dei jack perchè in quel modo, senza pedali, non passa segnale giusto?mastrococco ha scritto:Lo schema che hai postato all'inizio l'ho implementato nel mio clone 2204 e lo uso con soddisfazione da anni, è trasparente (ho uno switch per disinserirlo se non serve ed il suono cambia pochissimo) e non ha riservato sorprese.
Come te avevo il problema che live uso quasi sempre delay e talvolta chorus che messi avanti in una monocanale fanno un pò parecchio pena.
- mastrococco
- Garzone di Roger Mayer

- Messaggi: 1361
- Iscritto il: 16/01/2012, 14:13
- Località: Cesena
Re: Loop fx valvolare, parere progetto
L' ho fatto come da schema senza modificare nulla.
Senza pedali non passa segnale, infatti c'è uno switch a monte che bypassa totalmente il circuito se non utilizzato.
Senza pedali non passa segnale, infatti c'è uno switch a monte che bypassa totalmente il circuito se non utilizzato.
Re: Loop fx valvolare, parere progetto
se copiate il wiring dei jack come nello schema postato da me non fate un soldo di danno e avrete un sistema più versatile visto che il Send (senza inserire il Return) vi funzionerebbe da PRE-OUT, mentre il return (senza usare il Send) vi funzionerebbe da AMP-IN (per usare un altro pre per esempio), oppure senza effetti e regolando i volumi a dovere può fungervi da piccolo booster.
M.
M.
-
giordydiver
- Diyer Esperto

- Messaggi: 278
- Iscritto il: 02/07/2014, 11:29
Re: Loop fx valvolare, parere progetto
Ciao meritil il wiring del jack usero esattamente quello per il motivo che hai detto tumeritil ha scritto:se copiate il wiring dei jack come nello schema postato da me non fate un soldo di danno e avrete un sistema più versatile visto che il Send (senza inserire il Return) vi funzionerebbe da PRE-OUT, mentre il return (senza usare il Send) vi funzionerebbe da AMP-IN (per usare un altro pre per esempio), oppure senza effetti e regolando i volumi a dovere può fungervi da piccolo booster.
![]()
M.
- mastrococco
- Garzone di Roger Mayer

- Messaggi: 1361
- Iscritto il: 16/01/2012, 14:13
- Località: Cesena
Re: Loop fx valvolare, parere progetto
Si può certamente fare così, io preferii all'epoca mettere lo switch per evitare di aggiungere triodi sul segnale se non utilizzati, sia per un discorso di mantenere inalterato lo schema originale e anche perchè non sapevo all'epoca come avrebbe suonato.
Le funzioni che dici sono comunque utilizzabili con il sr inserito da switch, se si vuole usare da boost basta jumpare in e out con un cavetto da pedale.
Se usi la soluzione di Meritil senza switch potresti valutare di rimuovere il MV ed utilizzare il return level come mv...
Le funzioni che dici sono comunque utilizzabili con il sr inserito da switch, se si vuole usare da boost basta jumpare in e out con un cavetto da pedale.
Se usi la soluzione di Meritil senza switch potresti valutare di rimuovere il MV ed utilizzare il return level come mv...
-
giordydiver
- Diyer Esperto

- Messaggi: 278
- Iscritto il: 02/07/2014, 11:29
Re: Loop fx valvolare, parere progetto
Io vorrei usare il loop postato da me facendo facendo un ponticello per utilizzarlo senza effetti inseriti
Re: Loop fx valvolare, parere progetto
Lo switch non è alternativo al wiring alternativo. Puoi fare tutti e due.
Nb: la soluzione del cavetto da pedale per jumperare S e R crea un loop di massa con relative problematiche.
Nb: la soluzione del cavetto da pedale per jumperare S e R crea un loop di massa con relative problematiche.
-
giordydiver
- Diyer Esperto

- Messaggi: 278
- Iscritto il: 02/07/2014, 11:29
Re: Loop fx valvolare, parere progetto
Ragazzi sto per iniziare la realizzazione del loop su pcb, se invece dei potenziometri da 1m(nn lo dice ma presumo siamo logaritmici) usassi dei trimmer sempre da 1m anche se sono lineari?
- Kagliostro
- Amministratore

- Messaggi: 9904
- Iscritto il: 03/12/2007, 0:16
- Località: Prov. di Treviso
Re: Loop fx valvolare, parere progetto
Lo sai che un lineare può essere trasformato in un logaritmico mettendo una resistenza tra cursore ed un reoforo, quindi di che ti preoccupi ?
K
p.s.: Se magari a qualcuno può interessare, TubeTown adesso vende anche il kit del Dumbleator
https://www.tube-town.net/info/datenbla ... leator.pdf
http://www.tube-town.net/ttstore/Kits/M ... :7376.html
K
p.s.: Se magari a qualcuno può interessare, TubeTown adesso vende anche il kit del Dumbleator
https://www.tube-town.net/info/datenbla ... leator.pdf
http://www.tube-town.net/ttstore/Kits/M ... :7376.html
