Ampli clone DR-Z Route66 VVR3
Ampli clone DR-Z Route66 VVR3
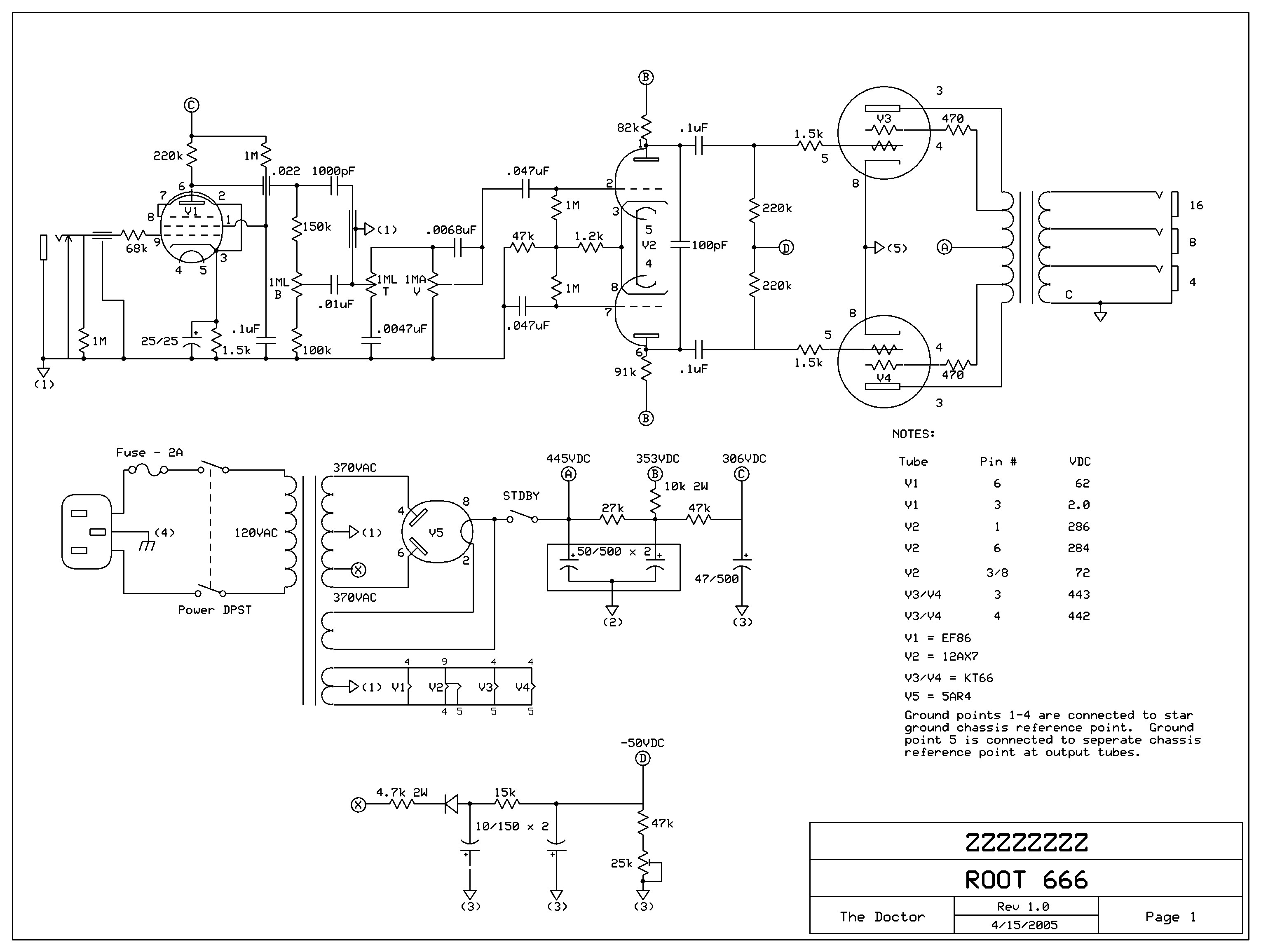
Ciao a tutti sono in possesso di un clone dr-Z route 66,ho visto sul web che montano questa mod VVR3,volevo sapere a cosa serve e se possibile uno schema per realizzarla intanto vi posto lo schemaGrazie a tutti 
- Kagliostro
- Amministratore

- Messaggi: 9904
- Iscritto il: 03/12/2007, 0:16
- Località: Prov. di Treviso
Re: Ampli clone DR-Z Route66 VVR3
La mod sostanzialmente consiste nel montare nell'ampli un VVR (Variable Voltage Regulator)
il che da la possibilità di abbassare l'anodica (in genere lo si fa solo sulle finali o finali + PI)
Qui trovi un po' di info
http://el34world.com/Forum/index.php?ac ... tach=43788
Nota che l'uso di un mosfet NTE non è obbligatorio e ci sono molti altri mosfet canale N che sono utilizzabili ad un costo molto più basso
Lo schema di un VVR per un amplificatore con cathode bias è piuttosto semplice e schemini (tutti più o meno simili) ce ne sono diversi in giro, se non trovi dillo che ne posto uno
per quanto riguarda invece i fixed bias le cose si complicano un po' dovendo il regolatore abbassare l'anodica ed anche, in proporzione, la tensione del bias
Tempo fa un iscritto al forum ha provato a realizzare la versione di VVR per fixed bias di Merlin (dovrei avere ancora il disegno della PCB) ma nel suo ampli non ha avuto successo, probabilmente si sarebbe dovuto montare un piccolo trasformatore aggiuntivo per la tensione di bias perché il circuito sembra aver bisogno di un PS a bassa impedenza
Tra i kit di LondonPower trovi dei dispositivi simili al VVR3, c'è anche un PS a bassa impedenza per bias
http://www.londonpower.com/all-kits?page=1
http://www.londonpower.com/all-kits/raw ... supply-kit
Qui nel forum qualcuno aveva realizzato un circuito per amp fixed bias, prova a cercare, se ritrovo il thread te lo linko
K
il che da la possibilità di abbassare l'anodica (in genere lo si fa solo sulle finali o finali + PI)
Qui trovi un po' di info
http://el34world.com/Forum/index.php?ac ... tach=43788
Nota che l'uso di un mosfet NTE non è obbligatorio e ci sono molti altri mosfet canale N che sono utilizzabili ad un costo molto più basso
Lo schema di un VVR per un amplificatore con cathode bias è piuttosto semplice e schemini (tutti più o meno simili) ce ne sono diversi in giro, se non trovi dillo che ne posto uno
per quanto riguarda invece i fixed bias le cose si complicano un po' dovendo il regolatore abbassare l'anodica ed anche, in proporzione, la tensione del bias
Tempo fa un iscritto al forum ha provato a realizzare la versione di VVR per fixed bias di Merlin (dovrei avere ancora il disegno della PCB) ma nel suo ampli non ha avuto successo, probabilmente si sarebbe dovuto montare un piccolo trasformatore aggiuntivo per la tensione di bias perché il circuito sembra aver bisogno di un PS a bassa impedenza
Tra i kit di LondonPower trovi dei dispositivi simili al VVR3, c'è anche un PS a bassa impedenza per bias
http://www.londonpower.com/all-kits?page=1
http://www.londonpower.com/all-kits/raw ... supply-kit
Qui nel forum qualcuno aveva realizzato un circuito per amp fixed bias, prova a cercare, se ritrovo il thread te lo linko
K
Re: Ampli clone DR-Z Route66 VVR3
Ciao Kagliostro grazie molto interessannte,difatti a me serve uno con byas regolabile provo a vedere nel forum se trovo qualcosa molte grazie.
Re: Ampli clone DR-Z Route66 VVR3
Trovi uno schema ben funzionante di VVR per fixed bias su sloclone, per il progetto OD3.
- Kagliostro
- Amministratore

- Messaggi: 9904
- Iscritto il: 03/12/2007, 0:16
- Località: Prov. di Treviso
Re: Ampli clone DR-Z Route66 VVR3
Non so se sia l'ultima versione
nel mio archivio ho trovato lo schema dell'OD3 con VVR
Non conosco l'OD3, ma per me vale sempre il discorso che il mosfet NTE è troppo costoso e se ne possono usare altri
K
nel mio archivio ho trovato lo schema dell'OD3 con VVR
Non conosco l'OD3, ma per me vale sempre il discorso che il mosfet NTE è troppo costoso e se ne possono usare altri
K
Re: Ampli clone DR-Z Route66 VVR3
Ottimo Franco! Proprio quello schema.
Re: Ampli clone DR-Z Route66 VVR3
buongiorno a tutti riferendomi allo schema dr z come posso fare per aumentare volume dell ampli variando componenti nella EF86,trovo che il volume di uscita sia basso,avendo fatto fatto una modifica sostituendo ef 86 con ecc83.
Re: Ampli clone DR-Z Route66 VVR3
Ovviamente la modifica e stata fatta con schema tradizionale per la ecc 83,con 100K/1k5
Re: Ampli clone DR-Z Route66 VVR3
Ciao Giorgio.
Se hai usato un solo triodo della ecc83 potresti usare l'altro collegandolo dopo il TS e mandando poi il segnale alla PI.
Se hai usato un solo triodo della ecc83 potresti usare l'altro collegandolo dopo il TS e mandando poi il segnale alla PI.
Napoletani si nasce.....
Re: Ampli clone DR-Z Route66 VVR3
ciao ho fatto come dici ora il segnale alle finali e ottimo cosi riesco a sfruttare tutta la potenza delle kt 66 ottimo e grazie mille.

