Modifiche geloso 1020
Modifiche geloso 1020
Ciao a tutti.. spero qualcuno di voi sappia indirizzarmi sulla giusta via.
Ho comprato un geloso 1020 in ottimo stato e l'ho restaurato cambiando gli elettrolitici e altri condensatori messi maluccio. Ora funziona benissimo ma vorrei usarlo come testata per chitarra. Il problema è che quando collego la chitarra il suono è veramente chiuso nonostante il potenziometro tono sia al massimo, esattamente come se suonassi con la manopola dei toni a zero. Inoltre il volume in ingresso è molto alto e se salgo oltre le ore 10 con il pot volume inizia a saturare.
Presumo sarebbe buona cosa modificare qualcosa nel tonestack e magari aggiungere un master volume.
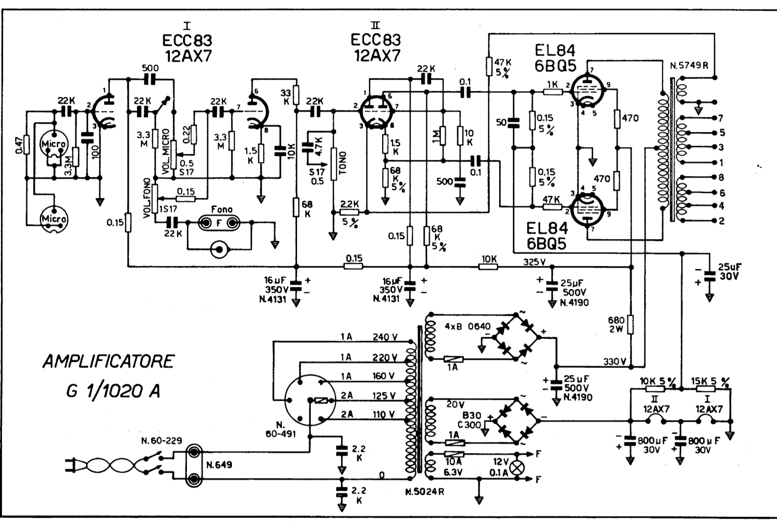
Vi allego lo schema.
Se qualcuno ha qualche dritta....
Grazie mille
Ho comprato un geloso 1020 in ottimo stato e l'ho restaurato cambiando gli elettrolitici e altri condensatori messi maluccio. Ora funziona benissimo ma vorrei usarlo come testata per chitarra. Il problema è che quando collego la chitarra il suono è veramente chiuso nonostante il potenziometro tono sia al massimo, esattamente come se suonassi con la manopola dei toni a zero. Inoltre il volume in ingresso è molto alto e se salgo oltre le ore 10 con il pot volume inizia a saturare.
Presumo sarebbe buona cosa modificare qualcosa nel tonestack e magari aggiungere un master volume.
Vi allego lo schema.
Se qualcuno ha qualche dritta....
Grazie mille
- Kagliostro
- Amministratore

- Messaggi: 9904
- Iscritto il: 03/12/2007, 0:16
- Località: Prov. di Treviso
Re: Modifiche geloso 1020
Ciao Stevenson, Benvenuto nel Forum
Qualcosa te lo arrangiamo di sicuro sulla base del 1020
questo non è il momento più adatto (per me) ma vedrai che qualche modifica salterà fuori
Un paio di cose, l'ingresso (V1) va di sicuro riarrangiato, così com'è è pensato per un microfono, non per un PickUp
e magari ci sarà (quasi di sicuro) da rivedere il controllo toni
l'ingresso phono se vuoi lo puoi mantenere oppure lo elimini, se lo elimini guadagnamo il posto per un secondo pot da usare con il controllo toni, ah, magari lavoriamo anche un po' sull'NFB
Abbi un po' di pazienza (per quanto mi riguarda, se qualcuno riesce a darti qualche dritta prima, meglio)
K
Qualcosa te lo arrangiamo di sicuro sulla base del 1020
questo non è il momento più adatto (per me) ma vedrai che qualche modifica salterà fuori
Un paio di cose, l'ingresso (V1) va di sicuro riarrangiato, così com'è è pensato per un microfono, non per un PickUp
e magari ci sarà (quasi di sicuro) da rivedere il controllo toni
l'ingresso phono se vuoi lo puoi mantenere oppure lo elimini, se lo elimini guadagnamo il posto per un secondo pot da usare con il controllo toni, ah, magari lavoriamo anche un po' sull'NFB
Abbi un po' di pazienza (per quanto mi riguarda, se qualcuno riesce a darti qualche dritta prima, meglio)
K
- Kagliostro
- Amministratore

- Messaggi: 9904
- Iscritto il: 03/12/2007, 0:16
- Località: Prov. di Treviso
Re: Modifiche geloso 1020
Sto pensando, non è che non mi ricordo di questa cosa
ed ho incominciato ad orientarmi
tu saresti disposto anche a cambiare il circuito di tutto il pre (ovviamente mantenendo le valvole - i 3 triodi) ?
o invece preferisci, almeno per il momento, modificare solo l'imput, togliere l'ingresso phono e modificare il controllo toni ?
K
ed ho incominciato ad orientarmi
tu saresti disposto anche a cambiare il circuito di tutto il pre (ovviamente mantenendo le valvole - i 3 triodi) ?
o invece preferisci, almeno per il momento, modificare solo l'imput, togliere l'ingresso phono e modificare il controllo toni ?
K
Re: Modifiche geloso 1020
Ciao Kagliostro, grazie mille intanto e scusa se non rispondo velocemente ma ho dei problemi con l'accesso da cellulare e quindi devo aspettare di avere sotto mano il pc in attesa di risolvere.
Tornando al geloso io farei magari una cosa per gradi modificando solo l'ingresso.
per quel che riguarda il pot che si libera eliminando l'ingresso phono quindi lo useresti per un ulteriore controllo toni? L'idea di utilizzarlo aggiungendo un master volume, magari sostituendo con un pot stereo da 250k le resistenze da 150k prima delle el84 la trovi poco utile di resa incerta?
grazie di nuovo
Tornando al geloso io farei magari una cosa per gradi modificando solo l'ingresso.
per quel che riguarda il pot che si libera eliminando l'ingresso phono quindi lo useresti per un ulteriore controllo toni? L'idea di utilizzarlo aggiungendo un master volume, magari sostituendo con un pot stereo da 250k le resistenze da 150k prima delle el84 la trovi poco utile di resa incerta?
grazie di nuovo
- Kagliostro
- Amministratore

- Messaggi: 9904
- Iscritto il: 03/12/2007, 0:16
- Località: Prov. di Treviso
Re: Modifiche geloso 1020
Non ti preoccupare se non rispondi subito, anch'io non riesco a farlo
OK per la cosa per gradi, io l'ingresso phono lo toglierei proprio per poter avere un controllo toni almeno a due pot
Quanto al MV ... a me sembrerebbe meglio avere il controllo toni a due pot, però se proprio vuoi, non è che non si possa
mettere invece del secondo pot del controllo toni un pot per il MV
In alternativa, per svincolarti dal numero di fori presenti sulla faceplate originale e sulla possibilità di usarli per altro
potresti arrangiare una faceplate nuova, come in questa conversione, ed aggiungere/togliere quello che vuoi
http://www.lunamps.com/index763f.html?q=node/15



Dimmi cosa vorresti fare
K
OK per la cosa per gradi, io l'ingresso phono lo toglierei proprio per poter avere un controllo toni almeno a due pot
Quanto al MV ... a me sembrerebbe meglio avere il controllo toni a due pot, però se proprio vuoi, non è che non si possa
mettere invece del secondo pot del controllo toni un pot per il MV
In alternativa, per svincolarti dal numero di fori presenti sulla faceplate originale e sulla possibilità di usarli per altro
potresti arrangiare una faceplate nuova, come in questa conversione, ed aggiungere/togliere quello che vuoi
http://www.lunamps.com/index763f.html?q=node/15



Dimmi cosa vorresti fare
K
Re: Modifiche geloso 1020
Potrei mantenere l'ingresso phono a banane utilizzando per quest'ultimo un pot volume da 16mm con una manopola piccola da inserire al posto dell'ingresso rca liberando il pot per il secondo tono.
Preferirei poi mantenere l'aspetto abbastanza fedele all'originale.
Detto ciò andiam per gradi e intanto dimentichiamo il MV e modifichiamo il solo ingresso e controllo toni a 2 bande!

Preferirei poi mantenere l'aspetto abbastanza fedele all'originale.
Detto ciò andiam per gradi e intanto dimentichiamo il MV e modifichiamo il solo ingresso e controllo toni a 2 bande!
- Kagliostro
- Amministratore

- Messaggi: 9904
- Iscritto il: 03/12/2007, 0:16
- Località: Prov. di Treviso
Re: Modifiche geloso 1020
OK, vedo di mettere assieme qualcosa e poi lo posto
K
POST ACCORPATO
Ecco qui intanto qualcosa per V1

poi vediamo per il resto
mi sono accorto che un volume ci vorrebbe (quello che segue V1 lo intendiamo come Gain)
ma per fare Gain, Controllo toni a due pot e volume, di pot ne servono 4 .....
K
K
POST ACCORPATO
Ecco qui intanto qualcosa per V1

poi vediamo per il resto
mi sono accorto che un volume ci vorrebbe (quello che segue V1 lo intendiamo come Gain)
ma per fare Gain, Controllo toni a due pot e volume, di pot ne servono 4 .....
K
Re: Modifiche geloso 1020
Grande! gentilissimo e velocissimo!
OK per il quarto pot! lo inserirò al posto del secondo ingresso microfono se riesco oppure eliminerò il phono e userò il buco dell'rca!
OK per il quarto pot! lo inserirò al posto del secondo ingresso microfono se riesco oppure eliminerò il phono e userò il buco dell'rca!
- Kagliostro
- Amministratore

- Messaggi: 9904
- Iscritto il: 03/12/2007, 0:16
- Località: Prov. di Treviso
Re: Modifiche geloso 1020
Se fai qualcosa mi piacerebbe sapere come vanno le cose
K
K
Re: Modifiche geloso 1020
Certo, pensavo di aspettare di avere chiaro il da farsi in modo da procurare il necessario ma potrei intanto modificare l'ingresso.. ora vedo se ho materiale almeno per quello e nel weekend lo modifico!
Re: Modifiche geloso 1020
Ciao, in serata vedo di modificare l'ingresso.. solo un dubbio: qual'è la funzione di quel condensatore elettrolitico da 1 Uf e che voltaggio minimo dovrebbe avere?
Grazie mille e auguri intanto
Grazie mille e auguri intanto
- Kagliostro
- Amministratore

- Messaggi: 9904
- Iscritto il: 03/12/2007, 0:16
- Località: Prov. di Treviso
Re: Modifiche geloso 1020
La funzione del cap è quella di fare da bypass all'audio frequenza
https://www.ampbooks.com/mobile/amplifi ... capacitor/
qui leggi 1.18: Cathode Bypass Capacitor
http://www.valvewizard.co.uk/Common_Gain_Stage.pdf
come voltaggio non serve sia alto, un 25v-33v dovrebbero andare più che bene, ovviamente se il voltaggio del cap fosse più alto
andrebbe bene ugualmente
K
https://www.ampbooks.com/mobile/amplifi ... capacitor/
qui leggi 1.18: Cathode Bypass Capacitor
http://www.valvewizard.co.uk/Common_Gain_Stage.pdf
come voltaggio non serve sia alto, un 25v-33v dovrebbero andare più che bene, ovviamente se il voltaggio del cap fosse più alto
andrebbe bene ugualmente
K
Re: Modifiche geloso 1020
Rieccomi, scusate il ritardo ma necessariamente la mia attività di neopadre riduce al minimo il tempo per gli hobby
.
Ho perso un po' di tempo per adattare pot e jack nei buchi enormi per i microfoni.
Ho spostato il volume per l'ingresso phono e l'aspetto è questo.
Ora quindi 2 pot degli originali son liberi.
Appena riesco ricostruisco l'ingresso come da schema consigliato e vi faccio sapere!
Grazie di nuovo
Ho perso un po' di tempo per adattare pot e jack nei buchi enormi per i microfoni.
Ho spostato il volume per l'ingresso phono e l'aspetto è questo.
Ora quindi 2 pot degli originali son liberi.
Appena riesco ricostruisco l'ingresso come da schema consigliato e vi faccio sapere!
Grazie di nuovo

