il progettino è corredato da un'ottima documentazione con tanto di schema - layout e dima di foratura per la board
ho pensato che magari a qualcuno poteva interessare
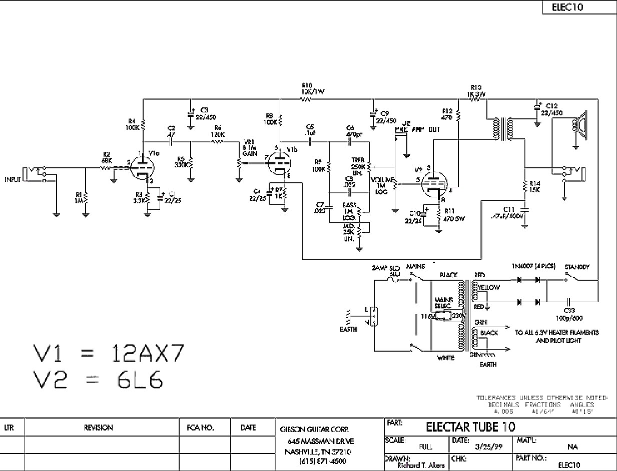
schema originale schema modificato di seguito i link al thread ed ai file
http://el34world.com/Forum/index.php?topic=24232.0
https://www.dropbox.com/sh/5lr8zbaelj1s ... TLgva?dl=0
http://el34world.com/Forum/index.php?ac ... tach=74941
http://el34world.com/Forum/index.php?ac ... tach=74942
http://el34world.com/Forum/index.php?ac ... tach=74949
lo schema è disponibile anche in formato .sch (apribile e modificabile con Jschem che è un programmino free - vedere link http://jschem.bplaced.net/)
---
K

