Buonasera a tutti!!!
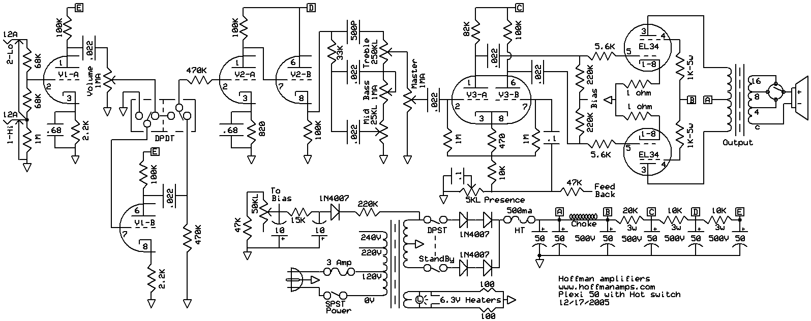
sto apportando una modifica al mio amplificatore clone del marshall jm800 2204, ho aggiunto una valvola all'ingresso del 2°canale (quello con il guadagno più alto) copiando il collegamento della prima valvola che si trova all'interno del jcm, a mio parere il guadagno è troppo alto, anzichè aumentare solo la distorsione genera rumore e fischi incontrollati.
Potreste darmi una mano a trovare la giusta configurazione per far lavorare in maniera corretta la valvola? In modo che generi una buona distorsione utilizzabile musicalmente.
Ho aggiunto, in oltre, un pedale che comanda un relè che bypassa la valvola che ho inserito in modo da passare da distorto a pulito. Allego lo schema, ringrazio anticipatamente per l'aiuto.
Modifica Marshall jcm800 2204
Modifica Marshall jcm800 2204
- Allegati
-
- jcm800_2204.pdf
- (65.71 KiB) Scaricato 255 volte
Modifica Marshall jcm800 2204
Girando nel forum ho trovato uno schema (che allego) è affidabile? posso aggingergli un potenziometro all'uscita da 1M per poter avere un ulteriore controllo sulla saturazione o conviene lasciarlo così com'è?
grazie ancora
grazie ancora

