Sostieni il forum con una donazione! Il tuo contributo ci aiuterà a rimanere online!

...per cercare o proporre modifiche agli amplificatori
-
Bender
- Diyer Aiutante

- Messaggi: 62
- Iscritto il: 04/11/2018, 4:08
Messaggio
da Bender » 18/06/2019, 9:47
Buongiorno a tutti!
Ho realizzato da poco una copia del Fender tweed deluxe 5e3, direi che sono abbastanza soddisfatto ma vorrei migliorarlo mettendo uno stak Tone completo al posto del singolo potenziometro Tone e aggiungendo un Master. Ho già provato a metter su carta la modifica ma nn ne sono convinto.
Grazie a tutti in anticipo per la pazienza.

-
Kagliostro
- Amministratore

- Messaggi: 9956
- Iscritto il: 03/12/2007, 0:16
- Località: Prov. di Treviso
Messaggio
da Kagliostro » 19/06/2019, 0:09
Nel forum c'è il thread di
Hey Jude che ha costruito un 5e3 personalizzato, potresti trovarci qualcosa di interessante
viewtopic.php?f=22&t=9151
Nell'ultimo post c'è lo schema definitivo
K
-
Bender
- Diyer Aiutante

- Messaggi: 62
- Iscritto il: 04/11/2018, 4:08
Messaggio
da Bender » 19/06/2019, 10:51
Grazie Kagliostro, ho trovato anche altri spunti interessanti!
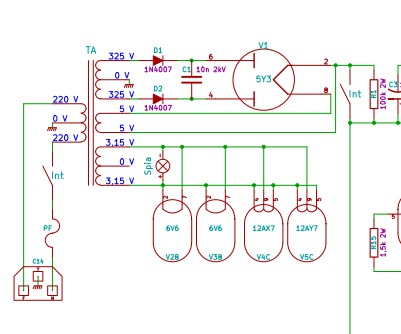
Vorrei chiederti un chiarimento, anche se magari banale, sul tweed che ho realizzato ho collegato in inresso alla valvola rettificatrice due diodi 1n4007 ed un condensatore come indicato sullo schema realizzato da chi mi ha fornito il materiale.
Questa è dunque una modifica per avere una migliore rapidità di risposta da parte dell'alimentatore? Questa modifica compromette il suono? Dovrei secondo te ricollegare come da schema originale? Grazie
-
Allegati
-

-
Bender
- Diyer Aiutante

- Messaggi: 62
- Iscritto il: 04/11/2018, 4:08
Messaggio
da Bender » 20/06/2019, 10:49
Come non detto mi rispondo da solo... serve per avere le prestazioni del diodo riducendo il loro rumore di commutazione...
-
Bender
- Diyer Aiutante

- Messaggi: 62
- Iscritto il: 04/11/2018, 4:08
Messaggio
da Bender » 20/06/2019, 12:29
Mi sono dimenticato di chiedere se è possibile utilizzare dei potenziometri più piccoli, da 16 mm al posto dei 24 mm, per il tone stak
-
mastrococco
- Garzone di Roger Mayer

- Messaggi: 1361
- Iscritto il: 16/01/2012, 14:13
- Località: Cesena
Messaggio
da mastrococco » 20/06/2019, 13:47
Non vedo problemi nell'uso di pot da 16.
-
Kagliostro
- Amministratore

- Messaggi: 9956
- Iscritto il: 03/12/2007, 0:16
- Località: Prov. di Treviso
Messaggio
da Kagliostro » 20/06/2019, 14:53
La risposta che ti sei dato va abbastanza bene
I diodi principalmente sono lì per evitare che in caso di problemi alla valvola passi AC sul circuito, altro effetto è quello di aumentare la capacità di sopportare un livello di tensione anodica per il quale magari il tipo di rettificatrice presente è al limite, il condensatore dovrebbe "livellare" gli "impulsi" dovuti ai diodi (qualcuno potrebbe spiegartelo con termini più tecnici e corretti rispetto me) (i raffinati usano gli UF4007 al posto degli 1N4007)
K
-
Bender
- Diyer Aiutante

- Messaggi: 62
- Iscritto il: 04/11/2018, 4:08
Messaggio
da Bender » 21/06/2019, 7:58
Grazie per la risposta completa

ho chiesto dei potenziometri più piccoli perché lo chassis e piccolo e lo spazio è limitato, con i pot da 16 nn dovrei aver problemi.
Grazie ancora, mi metto a lavoro e appena finito posto un po di foto
