Sostieni il forum con una donazione! Il tuo contributo ci aiuterà a rimanere online!
Immagine

Da fonovaligia a amplificatore per chitarra

...per cercare o proporre modifiche agli amplificatori
Avatar utente
sobas66
Diyer Esperto
Diyer Esperto
Messaggi: 375
Iscritto il: 03/06/2014, 22:18
Località: Provincia di Treviso

Da fonovaligia a amplificatore per chitarra

Messaggio da sobas66 » 02/01/2022, 21:36

Buongiorno a tutti e Buon Anno!
Mi sono promesso che quando avrei avuti qualcosa di concreto mi sarei fatto vivo... :ops:
E' passato un po' di tempo ma adesso ho qualcosa da mostrarvi.
Mi era capitato fra le mani un amplificatore per chitarra cinese di quelli solid state con lettore di chiavetta USB, non funzionante e mi ero promesso di rivalutarlo inserendo al suo interno un amplificatore valvolare
Ho trovato un chassis di un amplificatore per fonovaligia con una ecl82 con la valvola non funzionante.... :hummm_1:
Tra le mie valvole NOS avevo una PCL82, quindi una modifica all'alimentazione dei filamenti e il gioco è fatto.
Ho voluto aggiungere anche un pre con una ECC83 per aggiungere un po' più di gain.
P_20220102_104339.jpg
P_20220102_152733.jpg
In fase di costruzione avevo la ferritoia del modulo del lettore USB che mi ha ispirato mettendo una valvola a vista, la PCL 82 scalda molto e quindi non volevo metterla dentro un vetro e un carter di alluminio, avevo una valvola ormai esaurita che avrei gettato nel secco non riciclabile....un led sopra e uno sotto e ho creato una specie di lampada spia :face_green:

P_20220102_163121.jpg
Ciao
Immagine

Leonardo diceva: "L'esperienza è il nome che si dà ai propri sbagli."

Avatar utente
Kagliostro
Amministratore
Amministratore
Messaggi: 9941
Iscritto il: 03/12/2007, 0:16
Località: Prov. di Treviso

Re: Da fonovaligia a amplificatore per chitarra

Messaggio da Kagliostro » 03/01/2022, 8:35

Ciao

Buon Anno anche a te

Ma che piacere sentirti, il nuovo anno è cominciato bene 😁

Bel lavoretto

👍👍👍

Franco

p.s.: hai una e-mail da leggere

Avatar utente
sobas66
Diyer Esperto
Diyer Esperto
Messaggi: 375
Iscritto il: 03/06/2014, 22:18
Località: Provincia di Treviso

Re: Da fonovaligia a amplificatore per chitarra

Messaggio da sobas66 » 03/01/2022, 10:31

Grazie! :salu:

Chiaramente ho usato due led RGB ;) , quelli avevo a disposizione.....e con un commutatore sul retro si può cambiare colore :cool1:
P_20220101_172119.jpg
P_20220101_172141.jpg
La cosa che ho notato è che la PCL82 scalda molto, ho provveduto a inserire uno schermo di alluminio per non rovinare il legno della cassa anche perchè è abbastanza vicina.... :hummm_1:
P_20220102_163345.jpg
Ciao
Immagine

Leonardo diceva: "L'esperienza è il nome che si dà ai propri sbagli."

Avatar utente
Kagliostro
Amministratore
Amministratore
Messaggi: 9941
Iscritto il: 03/12/2007, 0:16
Località: Prov. di Treviso

Re: Da fonovaligia a amplificatore per chitarra

Messaggio da Kagliostro » 03/01/2022, 14:43

Se posso darti un suggerimento

invece di appoggiare lo schermo sul legno, metti tra lui e il cabinet dei dadi per viti da 6mm (chiave da 10mm)

in corrispondenza alle viti di fissaggio

in questo modo l'alluminio non è più a contatto con il legno e l'aria aiuta a mantenere lo chassis a temperatura più bassa

Franco

Avatar utente
sobas66
Diyer Esperto
Diyer Esperto
Messaggi: 375
Iscritto il: 03/06/2014, 22:18
Località: Provincia di Treviso

Re: Da fonovaligia a amplificatore per chitarra

Messaggio da sobas66 » 03/01/2022, 20:44

Grazie mille del consiglio che ho già messo in opera :numb1:

Ciao
Immagine

Leonardo diceva: "L'esperienza è il nome che si dà ai propri sbagli."

Avatar utente
Kagliostro
Amministratore
Amministratore
Messaggi: 9941
Iscritto il: 03/12/2007, 0:16
Località: Prov. di Treviso

Re: Da fonovaligia a amplificatore per chitarra

Messaggio da Kagliostro » 04/01/2022, 14:43

Ci mancherebbe, per così poco ....

Ho fatto qualcosa del genere quando ho costruito un essiccatoio per pellicole fotografiche (per mio figlio)

come fonte di calore ho usato due lampadine (con accensione separata e diodi inseribili in serie per limitare la "potenza")

per evitare di abrustolire il case, che per quella parte è in legno, ho usato un lamierino che ho distanziato dal legno nel modo che ti dicevo

Franco

Avatar utente
sobas66
Diyer Esperto
Diyer Esperto
Messaggi: 375
Iscritto il: 03/06/2014, 22:18
Località: Provincia di Treviso

Re: Da fonovaligia a amplificatore per chitarra

Messaggio da sobas66 » 28/02/2022, 21:45

Salve a tutti!
Dopo il successo del primo esperimento ho trovato un'amplificatore sempre di una fonovaligia marca Monarch questa volta stereo :cool1:
P_20220228_202305.jpg
L'amplificatore monta due ECL 82 e il l'alimentazione è con un diodo e un autotrasformatore.
P_20220228_202324.jpg
Ho pensato che l'autotrasformatore non è proprio il massimo per un amplificatore da chitarra e allora l'ho tolto e ho riavvolto uno un po' più grosso

Ho lasciato il primario e ho creato un secondario 200 + 200 volt e 3,15 + 3,15 v per i filamenti.
P_20220228_202639.jpg
Eliminato anche il condensatore da 50 x 3 microfarad pensavo di sfruttare lo spazio vuoto per inserire una ECC83 come preamplificatrice 1/2 per canale...

Ideuzze per il preamply? :Gra_1: mille anticipate!

Ciao
Immagine

Leonardo diceva: "L'esperienza è il nome che si dà ai propri sbagli."

Avatar utente
Kagliostro
Amministratore
Amministratore
Messaggi: 9941
Iscritto il: 03/12/2007, 0:16
Località: Prov. di Treviso

Re: Da fonovaligia a amplificatore per chitarra

Messaggio da Kagliostro » 01/03/2022, 0:57

Un amico australiano sta modificando un amplificatore stereo

da così



a così



il thread

https://www.aggh.net/discussion/index.php?topic=53651.0

Potrebbe essere un'idea

--------

In alternativa il Gibson GA 5T Skylark del 61 (di cui dovrei anche avere un layout)

https://el34world.com/charts/Schematics ... kylark.pdf



Franco

Avatar utente
Kagliostro
Amministratore
Amministratore
Messaggi: 9941
Iscritto il: 03/12/2007, 0:16
Località: Prov. di Treviso

Re: Da fonovaligia a amplificatore per chitarra

Messaggio da Kagliostro » 01/03/2022, 17:51

Eccomi qui

come ci siamo detti questa mattina posto un po' di schemi / idee

inizio con il 5E3 di Hey Jude che non centra nulla con le ECL82 né con le 6AK5 che ti ho passato, ma ne abbiamo parlato, per cui eccolo (questo dovrebbe essere l'ultimo schema rivisto e corretto), se non ti serve la sezione FX Loop, la puoi omettere



il thread dove è nato questo 5E3 Modded

viewtopic.php?f=22&t=9151

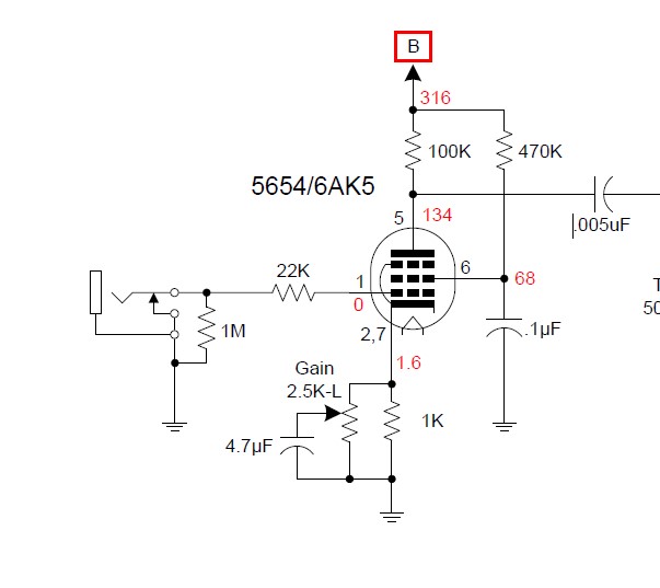
Ed ecco qualcosa sulla 6AK5 (5654), che potresti anche provare ad usare come V1 nell'amplino con ECL82



---







smoky.pdf
(177.77 KiB) Scaricato 167 volte


Una volta scaricati sul PC gli schemi saranno molto più leggibili

---

Se vuoi fare il GA-5 T Skylark del 61 ed aggiungerci un canale con la 6AK5, usando questo deviatore ON/ON/ON puoi selezionare un canale, l'altro o metterli in parallelo

https://www.amazon.it/Salecom-posizione ... 84&sr=8-10

Qui puoi vedere cosa intendo
Dual Lite.pdf
(459.78 KiB) Scaricato 171 volte


Franco

Avatar utente
sobas66
Diyer Esperto
Diyer Esperto
Messaggi: 375
Iscritto il: 03/06/2014, 22:18
Località: Provincia di Treviso

Re: Da fonovaligia a amplificatore per chitarra

Messaggio da sobas66 » 01/03/2022, 21:38

Non male come carne al fuoco.... :numb1:

Pensavo di utilizzare i pentodini con questa parte di schema....
pre tube.jpg
oppure una semplice 1/2 ECC83......ci studio sopra....

Ciao
Immagine

Leonardo diceva: "L'esperienza è il nome che si dà ai propri sbagli."

Avatar utente
Kagliostro
Amministratore
Amministratore
Messaggi: 9941
Iscritto il: 03/12/2007, 0:16
Località: Prov. di Treviso

Re: Da fonovaligia a amplificatore per chitarra

Messaggio da Kagliostro » 01/03/2022, 22:29

Se non ti interessa usare il secondo triodo di una 12ax7 per il tremolo (in pratica realizzare lo schema del Gibson GA-5 T Skylark), per non avere un triodo inutilizzato (a meno che tu non abbia una 6av6) potresti pensare di usare i due triodi in parallelo, vedi Matchless DC30



Franco

Avatar utente
Kagliostro
Amministratore
Amministratore
Messaggi: 9941
Iscritto il: 03/12/2007, 0:16
Località: Prov. di Treviso

Re: Da fonovaligia a amplificatore per chitarra

Messaggio da Kagliostro » 04/03/2022, 10:15

In archivio ho trovato un layout (che è stato effettivamente usato) per il GA5 - T Skylark '61

se ti interessa posso postare la documentazione

a meno che tu non voglia conservare il montaggio del Monarch e fare solo qualche ritocco

Fammi sapere

Ciao

Franco

Avatar utente
sobas66
Diyer Esperto
Diyer Esperto
Messaggi: 375
Iscritto il: 03/06/2014, 22:18
Località: Provincia di Treviso

Re: Da fonovaligia a amplificatore per chitarra

Messaggio da sobas66 » 05/03/2022, 21:05

Il GA-5 mi acchiappa! :numb1:
Ma penso che lo costruirò ex novo, quì ho deciso di finire l'amplificatore con una ECC83 e un triodo preamplificatore per canale ;)

Ciao
Immagine

Leonardo diceva: "L'esperienza è il nome che si dà ai propri sbagli."

Avatar utente
Kagliostro
Amministratore
Amministratore
Messaggi: 9941
Iscritto il: 03/12/2007, 0:16
Località: Prov. di Treviso

Re: Da fonovaligia a amplificatore per chitarra

Messaggio da Kagliostro » 06/03/2022, 17:44

Ciao Daniele

Con un singolo triodo per ogni sezione (amp stereo) ti vien fuori lo Skylark senza il tremolo

Ah, ho letto qualcosa in giro sul collegamento a ponte e mi par di capire che non c'è necessità di sfasare il segnale, basta parallelare i due ingressi

--

Se anche non lo realizzi adesso, visto che un po' di interesse per un'eventuale futura costruzione mi pare che ci sia, posto qui della documentazione relativa ad una Skylark del '61 in versione DIY

















Franco

Avatar utente
sobas66
Diyer Esperto
Diyer Esperto
Messaggi: 375
Iscritto il: 03/06/2014, 22:18
Località: Provincia di Treviso

Re: Da fonovaligia a amplificatore per chitarra

Messaggio da sobas66 » 14/03/2022, 19:40

Alla fine ho optato per 1/2 ecc81 per canale, la ecc83 guadagnava troppo....
Ho trovato qualche resistenza della stessa epoca delle altre e mi sembra funzionare molto bene. :cool1:
P_20220312_191741.jpg
Ho notato che quelle resistenze senza il colore della tolleranza sballavano del valore di brutto, tipo quella da 470K misurava 720K :alt1: altre da 47K misuravano quasi il doppio....

Ciao
Immagine

Leonardo diceva: "L'esperienza è il nome che si dà ai propri sbagli."

Rispondi