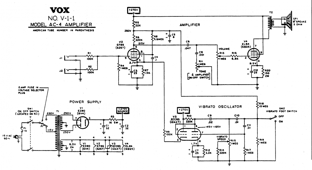
Volevo partire da questo schema per costruire un clone di un Vox Ac4
Lasciando perdere la parte dell'oscillatore, volevo chiedere se potevo sostituire la EF 86 con una EF 80
Grazie a tutti!
Ciao














Ciao Franco, come procede?
Perfetto, perchè in effetti non è molto da primo stadio per chitarra come valvola, ma capisco e sottoscrivo il motivo.
Con queste valvoline si può giocare al piccolo ultralineare (Kagliostro ha scritto: ↑19/01/2022, 21:50questo degli amici lo hanno anche provato ed inserito nei loro amp
![]()

Con le infiltrazioni ed ozonoterapia ero riuscito a stare meglio e a non sentire più dolore alla gamba, poi ho avuto una ricaduta ma non son potuto andare a fare altre terapie perché il mio terapista si è beccato Lo Morbo, in ogni caso un po' mi sto riprendendoCiao Franco, come procede?


Errr ... non riesco a seguitrti bene, basta che mi dici che trasformatore di alimentazione hai a disposizione che poi mi faccio i calcoliIl rapporto che deve avere è di 25 per 4 ohm e 17,67 per 8 ohm
quindi se uso un trasformatore di alimentazione opportunamente modificato dovrei ricavare con 220v di alimentazione 8,8v per 4 ohm e 12,5v per un altoparlante da 8 ohm.
Esatto, modificando solamente il secondario per ottenere il giusto rapporto....


