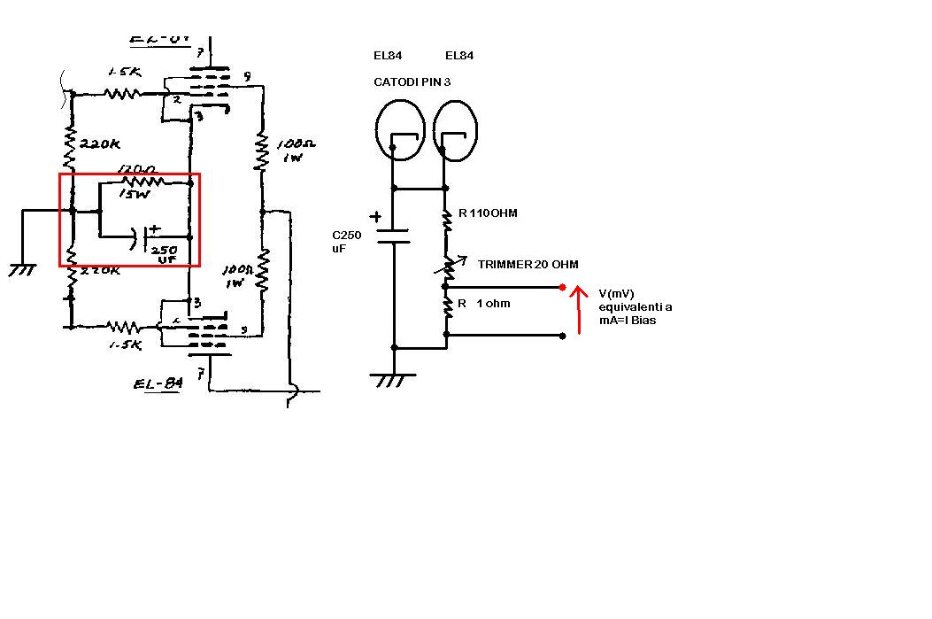
sto facendo un clone del lightning, il quale non ha predisposto la regolazione del bias, ma unicamente un resistore da 120ohm in parallelo ad un cap da 250uF connessi
tra i catodi di due el84 in push pull e massa.
io volevo introdurre, allo scopo di poter effettuare la regolazione per i motivi che tutti sappiamo, un trimmer da 20 ohm ed una resistenza da un ohm sulla quale attaccare ai terminali un jack per poter leggere in millivolt(equivalenti ai milli ampere passanti) la corrente di bias.
OPZIONE 1
la modifica consiste nel mettere una res da 110 ohm al poste di quella fissa da 120, così da poter avere con il trimmer un range selezionabile che va da 111 ohm a 131 ohm(considerando anche la res da 1ohm). ovviamente il valore letto risulterà doppio inquanto le valvole son due e non una, e tendenzialmente falsato dal fatto che la corrente di katodo è comprensiva anche di quella della griglia di segnale (un delta variabile in base a se abbiamo il segnale in ingresso o meno)
a questo punto mi chiedo, ma soprattutto chiedo a voi, è una modifica corretta e funzionale?
OPZIONE 2 ***comne nell'atomic 16
da valutare potrebbe essere anche l'opzione di mettere al posto della res da 1 ohm al catodo, due resistene(una per el84) da un ohm tra anodo e OT
così da avere la regolazione sul catodo e la lettura della corrente giusta di BIAS per ogni valvola.
volevo inoltre apportare questa modifica facendo si di non dover aprire l'ampli ogni volta, quindi ho pensato di mettere un jack tra cui collegare tra positivo e negativo dello stesso i capi della resistenza da un ohm e mettere li vicino(sull'esterno dello chassis) anche il potenziometro così basterebbe inserire il multimnetro nel jack per misurare il bias.
in quanto a quest'ultima però, mentre nella opzione 1 il potenziale max è irrisorio poche decine di millivolt (siccome la res da 1 ohm è tra massa e trimmer),si troverà
tra anodica e anodo la cui diff di potenziale sarà come la uno, irrisoria, ma ai capi del jack(OVVIO ISOLATO IN ENTRAMBI I CASI) saranno a circa 350V e 350-40mV(40mA x 1ohm, il valore è posto a titolo di esempio). il problema è che ora la praticità e la precisione va a scapito della sicurezza, in quanto non appena si inserisce il jack maschio la parte di massa avrà il potenziale di c.a. 350v e sfiorarlo anche solo con un dito.. beh lo sappiamo.
allora resta da inserire lo stesso ad ampli in stand by ed ad attaccarlo solo a jack inserito.. ma resta cmq una cosa pericolosa a mio avviso.
consigliatemi su che fare, e ovivo se si può regolare il bias o bisogna lasciare la res da 120ohm.
A TUTTI!!!
allego lo schema della e quello della modifica.


