Modifica sezione di switching su Blackstar HT-5
Modifica sezione di switching su Blackstar HT-5
Allora, il problema è questo: un mio amico ha preso da un mesetto questa testatina 2 canali e per l'effettistica (volendo evitare fiumi di cavi in camera) ha venduto tutti i pedali singoli per acquistare un più razionale TC Electronic G-Major più pedaliera midi.
Ora, come molti di voi sapranno il G-Major ha la possibilità di gestire anche il cambio canale dell'amplificatore insieme ai preset, con il solo limite (escludendo ovviamente le possibilità midi) di gestire al massimo 3 canali (o altre opzioni) ed esclusivamente con relay on-off.
Sfortunatamente il mio amico era allo scuro sia di questo limite del G-Major, sia del fatto che la HT-5 ha il sistema inverso (o momentaneo), ovvero all'interno del footswitch della Blackstar (senza led tra l'altro) non c'è il classico spst o spdt che chiude o apre un circuito che alimenta i relay sull'ampli e li tiene in posizione finchè il circuito è chiuso, ma uno switch momentaneo che crea un impulso e fa scattare i relay (queste cose le sapete meglio di me!).
Quindi una volta assegnato il CC e salvato sul g-major (per ogni preset si deve impostare la posizione dei relay interni del g-major, open o closed), per cambiare canale deve premere due volte lo switch sulla pedaliera midi, altrimenti non vi è cambio canale.
E' possibile fare una specie di adattatore per pilotare i relay momentanei sull'ampli con i relay on-off del G-Major?
O, meglio ancora, è possibile modificare l'ampli in modo meno invasivo possibile, sostituendo i relay momentanei con quelli on-off?
Grazie!
Ora, come molti di voi sapranno il G-Major ha la possibilità di gestire anche il cambio canale dell'amplificatore insieme ai preset, con il solo limite (escludendo ovviamente le possibilità midi) di gestire al massimo 3 canali (o altre opzioni) ed esclusivamente con relay on-off.
Sfortunatamente il mio amico era allo scuro sia di questo limite del G-Major, sia del fatto che la HT-5 ha il sistema inverso (o momentaneo), ovvero all'interno del footswitch della Blackstar (senza led tra l'altro) non c'è il classico spst o spdt che chiude o apre un circuito che alimenta i relay sull'ampli e li tiene in posizione finchè il circuito è chiuso, ma uno switch momentaneo che crea un impulso e fa scattare i relay (queste cose le sapete meglio di me!).
Quindi una volta assegnato il CC e salvato sul g-major (per ogni preset si deve impostare la posizione dei relay interni del g-major, open o closed), per cambiare canale deve premere due volte lo switch sulla pedaliera midi, altrimenti non vi è cambio canale.
E' possibile fare una specie di adattatore per pilotare i relay momentanei sull'ampli con i relay on-off del G-Major?
O, meglio ancora, è possibile modificare l'ampli in modo meno invasivo possibile, sostituendo i relay momentanei con quelli on-off?
Grazie!
Ultima modifica di SandMan84 il 11/05/2010, 17:11, modificato 1 volta in totale.
Re:Modifica sezione di switching su Blackstar HT-5
Si, qui ci sono un po' di cose
http://www.the12volt.com/relays/page5.asp#ctm
altrimenti dovresti costruire un circuitino semplice semplice con i CD400x!
http://www.the12volt.com/relays/page5.asp#ctm
altrimenti dovresti costruire un circuitino semplice semplice con i CD400x!
Ultima modifica di Leo il 11/05/2010, 19:53, modificato 1 volta in totale.
Re:Modifica sezione di switching su Blackstar HT-5
Grazie del link Leo
Ma dici che non è possibile semplicemente sostituire il momentaneo con uno fisso e via?
Cosa sono i cd400x? Dando in pasto il codice su google mi trova solo una piastra per dj!Leo ha scritto: altrimenti dovresti costruire un circuitino semplice semplice con i CD400x!
Re:Modifica sezione di switching su Blackstar HT-5
http://en.wikipedia.org/wiki/4000_series
ci sono tanti progetti che possono fare al caso tuo!
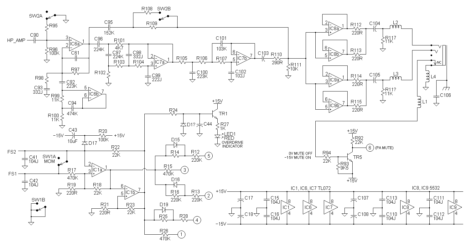
in allegato lo schema, direi proprio che non è il caso! al massimo fai un circuitino e lo schiaffi dentro!
ci sono tanti progetti che possono fare al caso tuo!
in allegato lo schema, direi proprio che non è il caso! al massimo fai un circuitino e lo schiaffi dentro!
Re:Modifica sezione di switching su Blackstar HT-5
Ho anche io quello schema, avevo paura che non fosse corretto.
Effettivamente non è semplice come pensavo (viva lo switching della slo!!!), effettivamente commutare a monte il segnale da costante a momentaneo può essere la soluzione più fattibile.
Devo fare una cosa del genere giusto?

Effettivamente non è semplice come pensavo (viva lo switching della slo!!!), effettivamente commutare a monte il segnale da costante a momentaneo può essere la soluzione più fattibile.
Devo fare una cosa del genere giusto?

Ultima modifica di SandMan84 il 12/05/2010, 9:44, modificato 1 volta in totale.
Re:Modifica sezione di switching su Blackstar HT-5
Prova :D Non ti assicuro niente XD
Re:Modifica sezione di switching su Blackstar HT-5
Pensavo...ma con uno switcher midi riuscirebbe a risolvere?
Re:Modifica sezione di switching su Blackstar HT-5
Ecco, appunto!Leo ha scritto: no ;D
Re:Modifica sezione di switching su Blackstar HT-5
Ci sono switcher midi che hanno sia le uscite fisse che quelle momentanee, o perlomeno c'e' un pulsante che permette di cambiare modalita' (da momentary a fixed)...
Se ritrovo in giro il sito dove leggevo di questo switcher lo posto.
Se ritrovo in giro il sito dove leggevo di questo switcher lo posto.
Live another day, climb a little higher, find another reason to stay...
Re:Modifica sezione di switching su Blackstar HT-5
Grazie!!Hades ha scritto: Ci sono switcher midi che hanno sia le uscite fisse che quelle momentanee, o perlomeno c'e' un pulsante che permette di cambiare modalita' (da momentary a fixed)...
Se ritrovo in giro il sito dove leggevo di questo switcher lo posto.
Re:Modifica sezione di switching su Blackstar HT-5
Ho trovato questo:
http://www.simprojects.nl/toggle_to_momentary.htm
Può funzionare per quello che serve a me oppure non ci ho capito nulla?
http://www.simprojects.nl/toggle_to_momentary.htm
Può funzionare per quello che serve a me oppure non ci ho capito nulla?
Re:Modifica sezione di switching su Blackstar HT-5
Perfetto! Ora quindi metti un'altro relè dentro la testata, togli il footswitch dalla pcb originale (e lo ruoti di 180, così ci entra), e colleghi i cavi al nuovo circuito! Così da fuori non sembra niente!
Re:Modifica sezione di switching su Blackstar HT-5
Ma in teoria potrei semplicemente mettere quel condensatore in serie sul jack del footswitch, tanto i relay sul g-major funzionano come uno switch meccanico...no?
Oppure costruire un piccolo box nel quale mettere il condensatore in modo che funzioni in quella maniera
Intanto faccio delle prove per verificare se funzione e trovare il giusto valore del condensatore in modo da avere meno ritardo possibile.
Oppure costruire un piccolo box nel quale mettere il condensatore in modo che funzioni in quella maniera
Intanto faccio delle prove per verificare se funzione e trovare il giusto valore del condensatore in modo da avere meno ritardo possibile.
Re:Modifica sezione di switching su Blackstar HT-5
Ho qualche difficoltà nel realizzare l'adattatore; il mio problema sta nel non poter piazzare il seguente trucchetto:

esattamente come mostrato in figura.
Ovvero, l'alimentazione per il relè mi arriva dall'ampli e così non posso (credo) piazzare l'altro relè (9v spdt che andrebbe a posto dello switch spdt nello schemino) TRA l'alimentazione (ho misurato 20Vdc ai capi del jack footswitch) E relè momentaneo all'interno dell'ampli.
Ora, lo schemino sopra è molto semplice e ben spiegato:
- nella posizione 1 i 12v alimentano la bobina del relè finchè il cap è carico, generando quindi l'impulso per far scattare il primo
- nella posizione 2 si manda il condensatore a massa, che scaricandosi genera un nuovo impulso sufficente a far scattare nuovamente il relè.
Il mio problema è che non posso fare il passo 2 allo stesso modo, sicchè sto cercando un modo per far scaricare il condensatore e generare l'impulso di cui ho bisogno.
Sbaglio qualcosa?
Dimenticavo, avrei intenzione di fare un circuito esterno da piazzare in un piccolo box e mettere tra la BLackstar ed il G-Major, senza così dover modificare l'ampli all'interno.

esattamente come mostrato in figura.
Ovvero, l'alimentazione per il relè mi arriva dall'ampli e così non posso (credo) piazzare l'altro relè (9v spdt che andrebbe a posto dello switch spdt nello schemino) TRA l'alimentazione (ho misurato 20Vdc ai capi del jack footswitch) E relè momentaneo all'interno dell'ampli.
Ora, lo schemino sopra è molto semplice e ben spiegato:
- nella posizione 1 i 12v alimentano la bobina del relè finchè il cap è carico, generando quindi l'impulso per far scattare il primo
- nella posizione 2 si manda il condensatore a massa, che scaricandosi genera un nuovo impulso sufficente a far scattare nuovamente il relè.
Il mio problema è che non posso fare il passo 2 allo stesso modo, sicchè sto cercando un modo per far scaricare il condensatore e generare l'impulso di cui ho bisogno.
Sbaglio qualcosa?
Dimenticavo, avrei intenzione di fare un circuito esterno da piazzare in un piccolo box e mettere tra la BLackstar ed il G-Major, senza così dover modificare l'ampli all'interno.
Ultima modifica di SandMan84 il 09/06/2010, 16:30, modificato 1 volta in totale.

