L'ho aperto e mi sembra...un delirio.
In pratica il loop è parallelo, con una scheda digitale che include effetti di delay, reverbero e robaccia cinese che lavora in parallelo al segnale. I send/return sono paralleli anch'essi, con una manopola che permette la miscelazione del segnale sul return. Quoto il manuale:
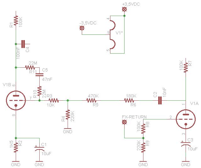
Ho smontato la scheda principale del pre e buttato giù lo schema della valvola che si occupa del loop. I S/R sono collegati alla scheda digitale. Dalla scheda esce un FX-SEND che va alla PCB del preamp, sulla quale la stessa linea viene indicata come FX-RETURN. Lo schema della valvola V4 che fa lavorare il loop è il seguente: Le R da 100K sono quelle da 1/2W che dovrebbero andare all'anodica, segnata 400VDC sulla PCB. Tuttavia non trovo il giusto percorso col tester. Forse c'è qlc condensatore di mezzo, bo.FX Loop
For the best tone, set the mix control to 100%, on the effects that you place in this loop.
This is a non bypass-able buffered parallel effects loop between the pre-amp and power amp circuitry,
parallel to the internal effects. The dry signal never leaves the amp, ensuring the best tone. This loop
is designed to work with instrument level pedals. Line level effect units with level controls should work
just fine as well
Secondo voi c'è un modo per mantenere la scheda degli effetti digitale parallela al S/R e rendere seriali S/R?
Se la pcb coi jack S/R venisse collegata direttamente alla valvola con uno schema standard, tipo ENGL, esploderebbe tutto?

