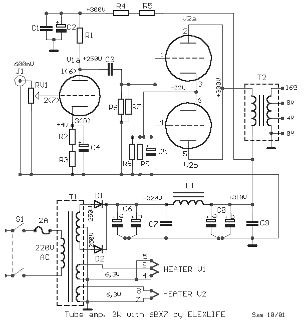
NB : robi in un vecchio topic che avevo aperto mi aveva allegato il seguente schema dicendomi che lo potevo adattare a tale scopo togliendo lo stadio di guadagno che vedete prima del finale pero ehhhh XD XD
modifica finale jcm 800 2204!
modifica finale jcm 800 2204!
salve ragazzi !!! ieri l'altro ho smontato il mio jcm home made e ho buttato chassis e il vecchio layout !! ora a pochi giorni mi arriva il pacco da tutbe town con tutto l'occorrente !! volevo chiedervi non si puo passare da push pull a push single ended!?!?! premesso che i trasformatori sono quelli di delbini !!! e onestamente non sono molto afferrato sull'argomento dei finali di potenza !!! percio mi chiedevo come si poteva fare e se c'è bisogno o meno del cambio del TU !!!
NB : robi in un vecchio topic che avevo aperto mi aveva allegato il seguente schema dicendomi che lo potevo adattare a tale scopo togliendo lo stadio di guadagno che vedete prima del finale pero ehhhh XD XD

NB : robi in un vecchio topic che avevo aperto mi aveva allegato il seguente schema dicendomi che lo potevo adattare a tale scopo togliendo lo stadio di guadagno che vedete prima del finale pero ehhhh XD XD

