Sostieni il forum con una donazione! Il tuo contributo ci aiuterà a rimanere online!
Immagine

Un po' di positive feedback

...per cercare o proporre modifiche agli amplificatori
Rispondi
Avatar utente
Hades
Roger Mayer Jr.
Roger Mayer Jr.
Messaggi: 2615
Iscritto il: 10/09/2008, 11:56
Località: Carpi (MO)

Un po' di positive feedback

Messaggio da Hades » 20/06/2012, 11:57

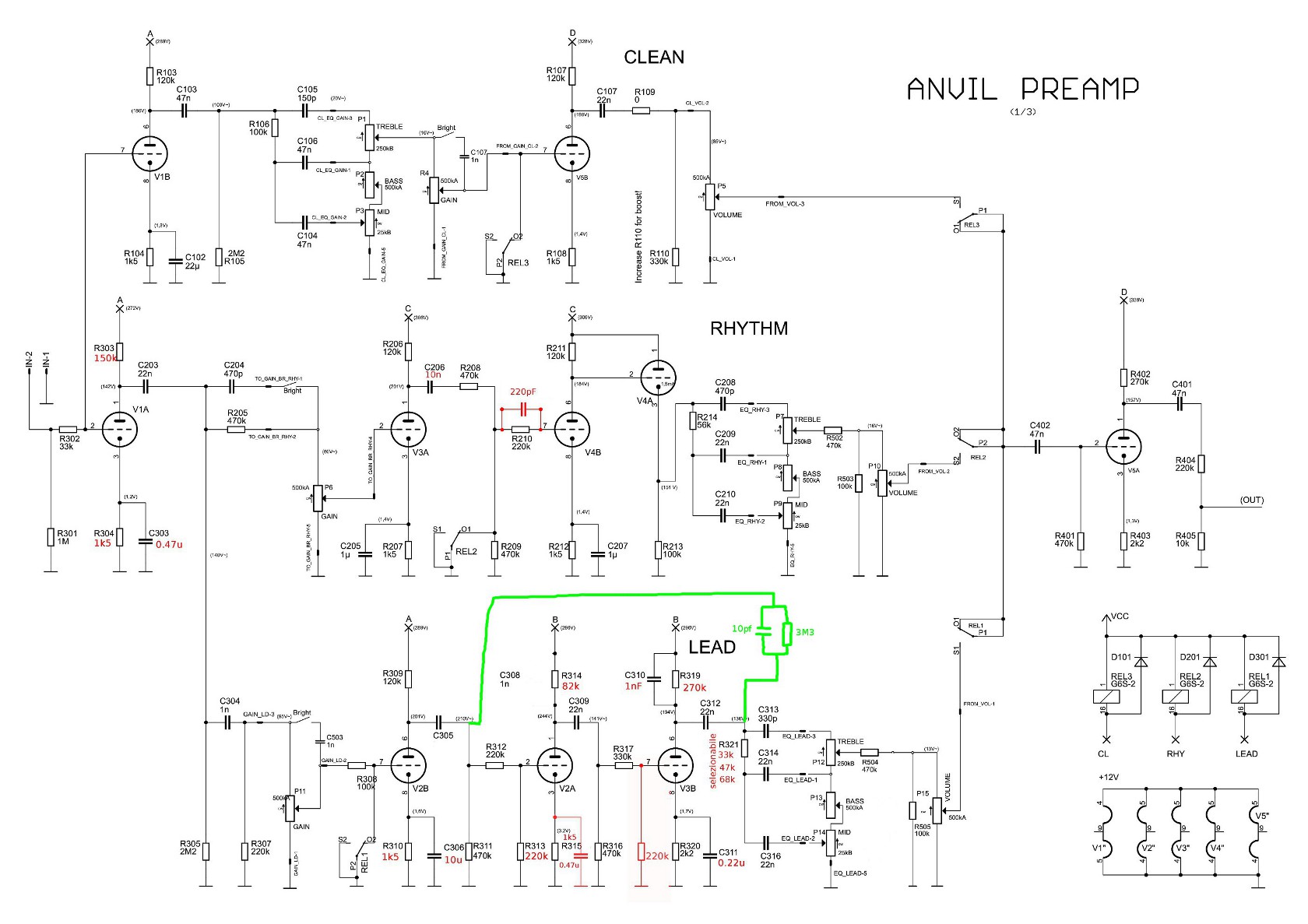
Partiamo da un presupposto: ho sempre adorato come la pennata e l'attacco rimanessero cosi' puliti anche a livelli di gain molto elevato sulla serie Mark della Mesa Boogie.
Studiando a fondo il circuito, e documentandomi anche sul preziosissimo Sloclone, ho scoperto che questa particolare caratteristica e' data dalla presenza di un feedback positivo molto leggero, dato dal partitore (3M3//10pf)/100k.
Togliendo infatti la resistenza 3M3 e il condensatore da 10pF, il suono si fa spompo e compresso anche a bassi livelli di gain.

Volevo sperimentare se questa particolare soluzione, o una analoga, sia applicabile o meno anche ad altri design di preamplificatori.

Posto lo schema del pre con le modifiche gia' fatte e testate in rosso (sono perfettamente funzionanti) e in verde cio' che credo si possa fare per aggiungere un pochetto di positive feedback a questo preamplificatore.
L'unico problema (ho gia' provato la modifica in questione) e' che oscilla da matti, un UUUUUUUUUUUUUUUUHHHH molto pesante, di volume quasi piu' alto del suono stesso... Forse sto mandando nel loop una quantita' di segnale troppo alto? Cos'altro posso provare relativamente a questa soluzione?
Allegati
Anvil_pre_feedback.jpg
Live another day, climb a little higher, find another reason to stay...

Avatar utente
robi
Amministratore
Amministratore
Messaggi: 9762
Iscritto il: 17/12/2006, 13:57
Località: Alba

Re: Un po' di positive feedback

Messaggio da robi » 20/06/2012, 14:42

Il 3M3 non è determinante in quanto tale. Tieni presente che il circuito aggiunto del lead mark ha un gain complessivo in gamma media pari a 5.5 (partitori compresi) e che il partitore relativo al 3M3 è 1/34, quindi hai un feedback positivo pari al 16%, che in realtà è molto inferiore proprio perchè si va in saturazione spinta.

Nel circuito che hai incluso invece hai un guadagno dei due stadi pari a 590, tenendo conto dei bassi carichi e dei partitori, ed il partitore feedback non è 1/34 ma 5/40, quindi quasi quasi cinque volte tanto.

In pratica hai troppo feedback positivo.

Avatar utente
Hades
Roger Mayer Jr.
Roger Mayer Jr.
Messaggi: 2615
Iscritto il: 10/09/2008, 11:56
Località: Carpi (MO)

Re: Un po' di positive feedback

Messaggio da Hades » 20/06/2012, 17:00

Immaginavo... Appena riesco faccio un po' di prove e vedo se applicando la stessa quantita' di feedback oscilla ancora, altrimenti vedo se non ridurre ulteriormente la quantita' di feedback dato il guadagno maggiore complessivo dei due stadi successivi, in poche parole se 100k non basta scendo ancora.
Live another day, climb a little higher, find another reason to stay...

Avatar utente
Hades
Roger Mayer Jr.
Roger Mayer Jr.
Messaggi: 2615
Iscritto il: 10/09/2008, 11:56
Località: Carpi (MO)

Re: Un po' di positive feedback

Messaggio da Hades » 21/06/2012, 10:25

Ok, ho risolto mettendo un partitore 270k/680k fra il condensatore di disaccoppiamento e il tonestack e collegando li' il 3M3//10p, per poi collegarlo come sullo schema abbassando la resistenza R311 da 470k a 100k.

Ho perso un po' di bassi ma guadagnato paurosamente in gamma media e medioalta. Il suono e' molto piu' reattivo al tocco e ha piu' attacco.

Ora devo capire come ripristinare i bassi persi senza farne finire troppi in distorsione. :lol1:
Live another day, climb a little higher, find another reason to stay...

Avatar utente
robi
Amministratore
Amministratore
Messaggi: 9762
Iscritto il: 17/12/2006, 13:57
Località: Alba

Re: Un po' di positive feedback

Messaggio da robi » 21/06/2012, 19:46

Io direi di collegare R321 e C313 direttamente a V3B pin 6,
ed usi il cap di disaccoppiamento per stabilire quanti bassi dare nel PFB.

Avatar utente
Hades
Roger Mayer Jr.
Roger Mayer Jr.
Messaggi: 2615
Iscritto il: 10/09/2008, 11:56
Località: Carpi (MO)

Re: Un po' di positive feedback

Messaggio da Hades » 21/06/2012, 21:24

Ora provo, non ci avevo pensato...
Live another day, climb a little higher, find another reason to stay...

Avatar utente
robi
Amministratore
Amministratore
Messaggi: 9762
Iscritto il: 17/12/2006, 13:57
Località: Alba

Re: Un po' di positive feedback

Messaggio da robi » 22/06/2012, 2:05

Ovviamente puoi anche riconfigurare il catodo di V2A ed applicare il PFB lì.
Quasi quasi nel weekend provo sulla Modern Rose, togliendo il secondo stadio bypassato e dandogli un po' di feedback positivo. Tanto di bassi ne ha dal finale!

Avatar utente
Hades
Roger Mayer Jr.
Roger Mayer Jr.
Messaggi: 2615
Iscritto il: 10/09/2008, 11:56
Località: Carpi (MO)

Re: Un po' di positive feedback

Messaggio da Hades » 22/06/2012, 17:20

Per comodita' ho semplicemente portato C313 a 47n, ora va meglio!
Comunque ho piacevolmente scoperto che il PFB restituisce dinamica e volume a quegli stadi su cui e' necessario inserire uno snubber per evitare oscillazioni.
Prima suonava bene ma molto finto, ora suona molto meno finto.
Riguardo la timbrica devo lavorarci ancora un pochetto!
Live another day, climb a little higher, find another reason to stay...

Avatar utente
Tucos
Diyer Eroe
Diyer Eroe
Messaggi: 861
Iscritto il: 16/01/2011, 22:35

Re: Un po' di positive feedback

Messaggio da Tucos » 22/06/2012, 18:59

wow, entro la prossima settimana devo provare assolutamente questa mod anch'io sull'OD3

mastertaenia
Diyer
Diyer
Messaggi: 179
Iscritto il: 04/03/2012, 15:23

Re: Un po' di positive feedback

Messaggio da mastertaenia » 03/07/2012, 18:46

mooooolto interessante....
vai tucos con la mod ;D

Rispondi