Bias singoli tubi
- Fix_Metal
- Braccio destro di Roger Mayer

- Messaggi: 1955
- Iscritto il: 28/07/2008, 3:44
- Località: Bergamo
- Contatta:
Bias singoli tubi
Son sicuro di aver già letto l'argomento nel forum, in passato, ma non trovando con la ricerca...
C'è qualche accorgimento da seguire per avere due trimmer per regolare bias su ciascun tubo in un 2x6L6 push/pull?
C'è qualche accorgimento da seguire per avere due trimmer per regolare bias su ciascun tubo in un 2x6L6 push/pull?
- Kagliostro
- Amministratore

- Messaggi: 9904
- Iscritto il: 03/12/2007, 0:16
- Località: Prov. di Treviso
Re: Bias singoli tubi
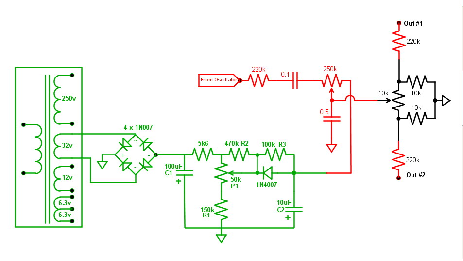
Per tutti i circuiti bias è importante fare in modo che tra il trimmer di regolazione e la massa ci sia una resistenza che non permetta che un'errata rotazione del trimmer porti la tensione del bias a Zero
(Vedi R1 nello schema qui sotto)
Puoi ottenere il controllo su ogni tubo separatamente o duplicando una parte del circuito singolo
così
o usando, dopo il circuito che regola il voltaggio del bias, un trimmer che funga da balance, per riferimento vedi i vecchi schemi Williamson
anche la fender usava un sistema con pot ad uso balance in alcuni modelli, ma era un pot particolare con presa intermedia
per ricostruire oggi un circuito del genere senza il pot speciale ecco lo schema
il circuito è quello disegnato in nero, formato dalle due resistenze da 10k e dal pot da 10k
la parte in verde è un mio adattamento del circuito del bias dell'Ibanez TSA15H
la parte in rosso fa parte delo schema originale del TSA15H
K
(Vedi R1 nello schema qui sotto)
Puoi ottenere il controllo su ogni tubo separatamente o duplicando una parte del circuito singolo
così
o usando, dopo il circuito che regola il voltaggio del bias, un trimmer che funga da balance, per riferimento vedi i vecchi schemi Williamson
anche la fender usava un sistema con pot ad uso balance in alcuni modelli, ma era un pot particolare con presa intermedia
per ricostruire oggi un circuito del genere senza il pot speciale ecco lo schema
il circuito è quello disegnato in nero, formato dalle due resistenze da 10k e dal pot da 10k
la parte in verde è un mio adattamento del circuito del bias dell'Ibanez TSA15H
la parte in rosso fa parte delo schema originale del TSA15H
K
- Fix_Metal
- Braccio destro di Roger Mayer

- Messaggi: 1955
- Iscritto il: 28/07/2008, 3:44
- Località: Bergamo
- Contatta:
Re: Bias singoli tubi
Ti ringrazio.
La seconda soluzione mi sembra molto più intelligente. Ho alcuni pot con fisiologica, ma a quel punto dipenderebbe dal valore, sebbene addattabile fino ad un certo punto.
Nello schema che hai linkato non capisco la dicitura "From oscillator". C'è un oscillatore attaccato alla rete di bias? A che pro?
Le 220K sarebbero quelle post Ca della PI (collegate alle grid stopper)?
Sono andato a pescare la discussione dove hai tirato fuori il Williamson. Ma come mai il tizio aveva usato dei pot da 2W? Con la presenza di C6, la anodica si blocca... (ma questo è OT).

La seconda soluzione mi sembra molto più intelligente. Ho alcuni pot con fisiologica, ma a quel punto dipenderebbe dal valore, sebbene addattabile fino ad un certo punto.
Nello schema che hai linkato non capisco la dicitura "From oscillator". C'è un oscillatore attaccato alla rete di bias? A che pro?
Le 220K sarebbero quelle post Ca della PI (collegate alle grid stopper)?
Sono andato a pescare la discussione dove hai tirato fuori il Williamson. Ma come mai il tizio aveva usato dei pot da 2W? Con la presenza di C6, la anodica si blocca... (ma questo è OT).
I think the originator was half-remembering the Williamson biasing arrangement, while getting small but important aspects wrong, and inserting it incorrectly in parallel with the original cathode resistor.
Look at the Williamson circuit below:
I have a version of this bias circuit in my Standel copy.
You don't really need C6; use it if you want, but I didn't.
R22, R16 are 100Ω pots (I used 2w PEC pots with a locking shaft)
R23 should be your minimum desired cathode resistance. 150Ω is stock for the Williamson, I might have used slightly higher or lower. This sets the limit for how hot the output tubes can be biased.
R15, R17 are normal grid reference resistors; stock Wiliamson is 100kΩ, but you could use 120-150kΩ without issue.
R18, R19 are 100Ω resistors. They connect from the 100Ω pot in the cathode of the output tubes (wired as a rheostat), and go to either end of the 100Ω pot that sits between the grid reference resistors.
R16 has the actual ground reference for both the grid reference resistors and the cathode bias circuit components. You set the rheostat (R22) to get roughly correct idle current for both tubes, then tinker R16 to get equal current in both tubes.
Total cathode resistance seen by the tubes is the parallel resistance of R18 & R19 in series with R22, R23 and some variable resistance from R16.
I added 1Ω resistors in my amp between R23 and an output tube cathode to allow measuring idle current with a voltmeter. Where each 1Ω resistor (not pictured in the schematic below) connects to the end of R23 that previous was common to both tube cathodes, I added a meter tip jack as my "ground". Each tube then has a "hot" tip jack at its cathode. Measuring millivolts from a "hot" jack to the "ground" jack gives idle current for that tube.
My procedure:
Monitor 1 tube's idle current, and adjust R22 for rough desired current. Connect the voltmeter from "hot" to "hot" (meaning from one tube's cathode to the other) and adjust R16 for 0v. When 0v is read between the cathodes, there is equal idle current in both tubes.
I could instead measure one tube's current in the conventional manner, then the other tube's current in the conventional manner and compare, but that's slower. As one tube's idle current is being reduced by R16, the other is having its current increase. So it's much faster to measure from cathode to cathode.
I can attest from my experience with this amp that the bias adjust and balance works as advertised. But you'd have to have a really good reason for needing to tinker the bias on an otherwise self-adjusting 1-resistor method. You're adding 2 resistors (4 if you weren't gonna use 1Ω resistors) and 2 very expensive pots, plus 3 tip jacks.
- Kagliostro
- Amministratore

- Messaggi: 9904
- Iscritto il: 03/12/2007, 0:16
- Località: Prov. di Treviso
Re: Bias singoli tubi
Come dicevo, lo schema di riferimento è quello del Princeton che ha appunto il Tremolo, che a te, naturalmente, non interessa quella parte dello schema
le res da 220k, come puoi vedere, sono quello che hai intuito
Per il pot con presa fisiologica, di sicuro serve che abbia la presa al 50%
per il valore bisognerebbe provare, forse anche un 25k - 50k potrebbe andare, nell'AA270 Reverb è da 10k
tra la presa fisiologica e massa va collegata una resistenza, ai due estremi del pot vanno collegate le due resistenze da 220k e sul cursore del pot la tensione grezza del bias, vedi schema
http://www.el34world.com/charts/Schemat ... _AA270.pdf
K
le res da 220k, come puoi vedere, sono quello che hai intuito
Per il pot con presa fisiologica, di sicuro serve che abbia la presa al 50%
per il valore bisognerebbe provare, forse anche un 25k - 50k potrebbe andare, nell'AA270 Reverb è da 10k
tra la presa fisiologica e massa va collegata una resistenza, ai due estremi del pot vanno collegate le due resistenze da 220k e sul cursore del pot la tensione grezza del bias, vedi schema
http://www.el34world.com/charts/Schemat ... _AA270.pdf
K
- Fix_Metal
- Braccio destro di Roger Mayer

- Messaggi: 1955
- Iscritto il: 28/07/2008, 3:44
- Località: Bergamo
- Contatta:
Re: Bias singoli tubi
ah giàkagliostro ha scritto:Come dicevo, lo schema di riferimento è quello del Princeton che ha appunto il Tremolo, che a te, naturalmente, non interessa quella parte dello schema
Faccio due conti per vedere cosa salta fuori
- Fix_Metal
- Braccio destro di Roger Mayer

- Messaggi: 1955
- Iscritto il: 28/07/2008, 3:44
- Località: Bergamo
- Contatta:
Re: Bias singoli tubi
Guardando un altro schema fender (Twin red knob) ho scoperto che attuava una sorta di balance. Di fatto è un bias separato fra due coppie di tubi! E' più semplice da attuare
- Allegati
-
- Fender Twin red knob.pdf
- (271.8 KiB) Scaricato 253 volte
- Kagliostro
- Amministratore

- Messaggi: 9904
- Iscritto il: 03/12/2007, 0:16
- Località: Prov. di Treviso
Re: Bias singoli tubi
In pratica è come il primo schema che ho postato, un controllo doppio
il vero balance è l'altro che ho postato, come nell'AA270
solo realizzato con pot normale invece che con presa fisiologica
K
il vero balance è l'altro che ho postato, come nell'AA270
solo realizzato con pot normale invece che con presa fisiologica
K
- Fix_Metal
- Braccio destro di Roger Mayer

- Messaggi: 1955
- Iscritto il: 28/07/2008, 3:44
- Località: Bergamo
- Contatta:
Re: Bias singoli tubi
Eh sì, ma mi sembra più immediato. Tanto sono io che faccio il bias sul mio ampli, mi son segnato resistenza di primario e anodica per avere pure i calcoli pronti. Sto ultimando la realizzazione del controllo doppio, visto che avevo giusto un 25K in disavanzo.kagliostro ha scritto:In pratica è come il primo schema che ho postato, un controllo doppio
Grazie ancora
- Fix_Metal
- Braccio destro di Roger Mayer

- Messaggi: 1955
- Iscritto il: 28/07/2008, 3:44
- Località: Bergamo
- Contatta:
Re: Bias singoli tubi
Fatto e perfettamente funzionante 
