Sostieni il forum con una donazione! Il tuo contributo ci aiuterà a rimanere online!
Immagine

Laurea! E ora JCM800 3channel + 3EQ + gain stage

...per cercare o proporre modifiche agli amplificatori
Rispondi
Avatar utente
mlessio
Amministratore
Amministratore
Messaggi: 1244
Iscritto il: 02/12/2008, 17:59
Località: Alessandria

Laurea! E ora JCM800 3channel + 3EQ + gain stage

Messaggio da mlessio » 27/05/2013, 1:00

Ciao marmaglia!

é da un po che non ci si vede... il 24 aprile mi sono laureato, quindi gli ultimi mesi li ho vissuti sui libri!

Sto lavorando su un progettino per rendere una jcm800 un amplificatore un po più versatile, per chi come me ama le sue sonorità...

Attualmente sono ancora sulla carta, quindi non c'è nulla di implementato o simili...

I punti focali sono:

-3 canali ad EQ separate,

1-canale clean come l'ingresso low originale
1-canale crunch come l'ingresso hi originale
1-canale lead con uno stadio di guadagno aggiuntivo.

ci sarebbe un'opzione per aggiungere un ulteriore stadio, ma mi sa che andiamo verso l'esagerazione!

Se qualcuno è interessato, posto tutto e ci si studia sopra! :)

:lol1: :lol1:

Avatar utente
Kagliostro
Amministratore
Amministratore
Messaggi: 9967
Iscritto il: 03/12/2007, 0:16
Località: Prov. di Treviso

Re: Laurea! E ora JCM800 3channel + 3EQ + gain stage

Messaggio da Kagliostro » 27/05/2013, 4:03

Laureato ?

Complimenti per la laurea :numb1: :salu: :numb1:

Ciao

K

p.s.: ed in cosa ??

Avatar utente
mlessio
Amministratore
Amministratore
Messaggi: 1244
Iscritto il: 02/12/2008, 17:59
Località: Alessandria

Re: Laurea! E ora JCM800 3channel + 3EQ + gain stage

Messaggio da mlessio » 27/05/2013, 9:55

Informatica!

Attualmente oltre ad essere un costruttore di amp della domenica, sono sviluppatore Android ed iOS !

:D

:ok_1: :ok_1: :ok_1:

Avatar utente
Germypan
Diyer Esperto
Diyer Esperto
Messaggi: 260
Iscritto il: 13/03/2012, 13:20
Località: Lecce

Re: Laurea! E ora JCM800 3channel + 3EQ + gain stage

Messaggio da Germypan » 27/05/2013, 11:05

Beh allora auguroniiiiiiiii!!!! Anche io sto cercando di farmi un doppio canale alla 800, se vai nel mio topic ho ipotizzato una soluzione e mi dici che ne pensi :D

Germy
-Whammy IV, Cry Baby Tonepad + Sweep Range, Dr Boogie + R/V/M Mod + my mod, T-rex Dyno Comp, OCD + my mod + MXR MicroAmp + my mod, Tube Driver Paolon1 rev2+3
-JCM800 Ceriatone
-ESP LTD Viper 400 + Mod Zack Wilde, artigianale Stratocaster + BB pro Gibson

Avatar utente
Kagliostro
Amministratore
Amministratore
Messaggi: 9967
Iscritto il: 03/12/2007, 0:16
Località: Prov. di Treviso

Re: Laurea! E ora JCM800 3channel + 3EQ + gain stage

Messaggio da Kagliostro » 27/05/2013, 11:48

Leggevo proprio ieri di un'interessante applicazione Open Source in Android

Se NON la bloccano i fornitori di telefonia, è in grado di mettere in contatto i vari apparecchi

SENZA passare per la rete ufficiale e quindi GRATIS, pare che stiano studiando anche un sistema

per appoggiarsi ai ponti GSM (ma questo in Europa sara fuorilegge, c'era da chiederselo ?)

Auguri per le due attività (programmatore e ampli builder)

K

Avatar utente
mlessio
Amministratore
Amministratore
Messaggi: 1244
Iscritto il: 02/12/2008, 17:59
Località: Alessandria

Re: Laurea! E ora JCM800 3channel + 3EQ + gain stage

Messaggio da mlessio » 27/05/2013, 12:32

Beh... usare una rete senza il permesso del proprietario (il gestore), parrebbe abbastanza illegale! è come se i tuoi due vicini per fare prima a parlarsi passassero sempre nel tuo giardino senza il tuo permesso!

:)

@Germypan: io attualmente ho una 2204 a 3 canali, ma con eq unica e senza stadio aggiuntivo! se posti il link del topic vengo a farci un salto volentieri! :)

Avatar utente
Germypan
Diyer Esperto
Diyer Esperto
Messaggi: 260
Iscritto il: 13/03/2012, 13:20
Località: Lecce

Re: Laurea! E ora JCM800 3channel + 3EQ + gain stage

Messaggio da Germypan » 27/05/2013, 12:37

Come hai fatto lo switch per i canali? con relay? cmq qui trovi il mio topic e l'ultimo post mostra la mia ipotetica idea. quello che vorrei fare, sarebbe uno split senza relay! http://www.diyitalia.eu/forum/viewtopic ... 486#p91486
-Whammy IV, Cry Baby Tonepad + Sweep Range, Dr Boogie + R/V/M Mod + my mod, T-rex Dyno Comp, OCD + my mod + MXR MicroAmp + my mod, Tube Driver Paolon1 rev2+3
-JCM800 Ceriatone
-ESP LTD Viper 400 + Mod Zack Wilde, artigianale Stratocaster + BB pro Gibson

Avatar utente
Kagliostro
Amministratore
Amministratore
Messaggi: 9967
Iscritto il: 03/12/2007, 0:16
Località: Prov. di Treviso

Re: Laurea! E ora JCM800 3channel + 3EQ + gain stage

Messaggio da Kagliostro » 27/05/2013, 12:51

Comunque la versione attuale NON si appoggia ai ripetitori, dovrebbe essere tutto in WiFi

K

Avatar utente
mlessio
Amministratore
Amministratore
Messaggi: 1244
Iscritto il: 02/12/2008, 17:59
Località: Alessandria

Re: Laurea! E ora JCM800 3channel + 3EQ + gain stage

Messaggio da mlessio » 27/05/2013, 12:53

beh, quindi alla fine è molto simile ad un classico voip!

mi sa che stiamo andando troppo OT!

Se lo trovi mi mandi un link all'articolo? vorrei approfondire! :)

Avatar utente
Kagliostro
Amministratore
Amministratore
Messaggi: 9967
Iscritto il: 03/12/2007, 0:16
Località: Prov. di Treviso

Re: Laurea! E ora JCM800 3channel + 3EQ + gain stage

Messaggio da Kagliostro » 27/05/2013, 13:17

Il progetto si chiama Serval, io ho letto un articolo sull'ultimo Win Magazine

comunque trovi facilmente info in rete, tipo qui, ma anche altrove

http://www.servalproject.org/

https://play.google.com/store/apps/deta ... ject&hl=it

K

Sorry per l'OT, chiudiamo qui

Avatar utente
mastrococco
Garzone di Roger Mayer
Garzone di Roger Mayer
Messaggi: 1361
Iscritto il: 16/01/2012, 14:13
Località: Cesena

Re: Laurea! E ora JCM800 3channel + 3EQ + gain stage

Messaggio da mastrococco » 27/05/2013, 13:33

Idea interessante...anche se tra stadio aggiuntivo e tre eq separate di fatto si va a fare un nuovo modello '800 inspired :face_green:
Scusa ma se non hai lo stadio aggiuntivo qual'è il terzo canale che hai adesso?

Avatar utente
mlessio
Amministratore
Amministratore
Messaggi: 1244
Iscritto il: 02/12/2008, 17:59
Località: Alessandria

Re: Laurea! E ora JCM800 3channel + 3EQ + gain stage

Messaggio da mlessio » 27/05/2013, 14:13

assolutamente nessuno.

è semplicemente lo stesso canale HI ma con controlli di gain e volume indipendenti. :)

Avatar utente
mlessio
Amministratore
Amministratore
Messaggi: 1244
Iscritto il: 02/12/2008, 17:59
Località: Alessandria

Re: Laurea! E ora JCM800 3channel + 3EQ + gain stage

Messaggio da mlessio » 30/05/2013, 21:08

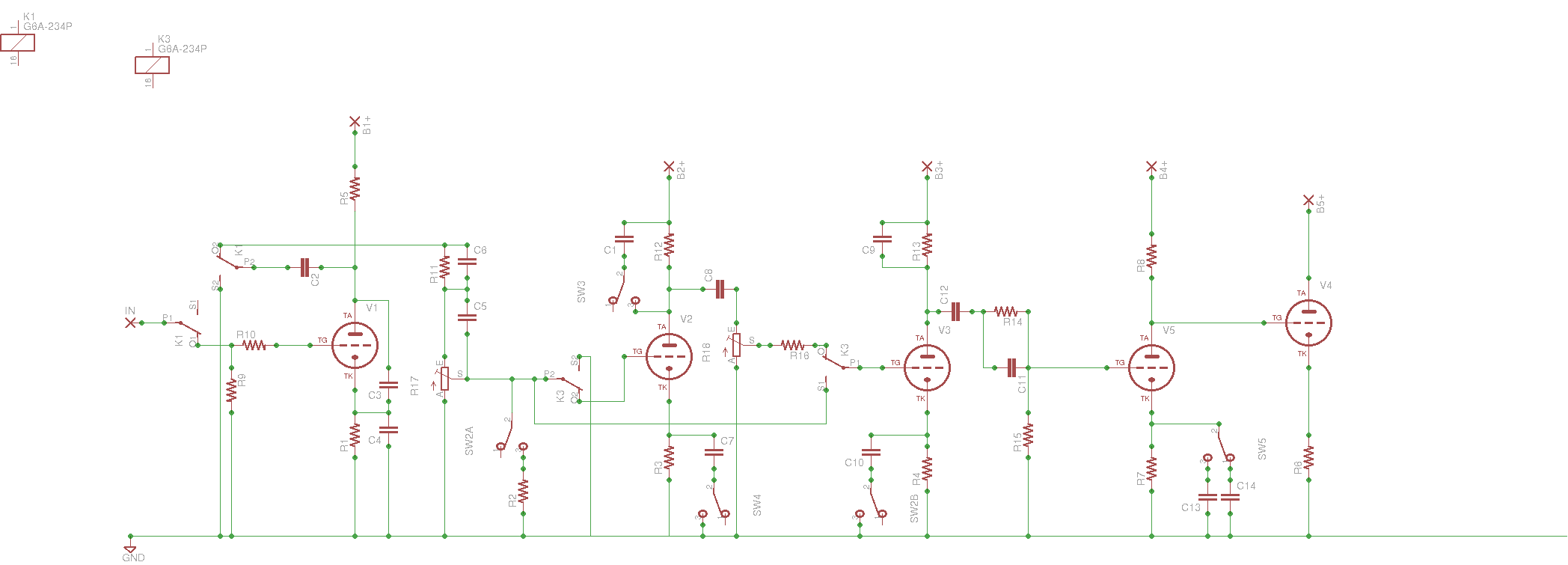
Ecco qua una bozza preliminare...

mancano i valori dei componenti e la parte di tonestack. le aggiungerò nei prossimi gionrni.

Allego anche lo schema originale, se qualcuno ha voglia, gli dia una controllata.

Come al solito, alla fine dei lavori metterò a disposizione il pacchetto integrale con i file di eagle e gli schemi per la realizzazione!

besitos cari miei
Allegati
800v1.png

Avatar utente
Germypan
Diyer Esperto
Diyer Esperto
Messaggi: 260
Iscritto il: 13/03/2012, 13:20
Località: Lecce

Re: Laurea! E ora JCM800 3channel + 3EQ + gain stage

Messaggio da Germypan » 31/05/2013, 11:05

Ok dico uan scemenza e spero tu mi corregga, ma quando sposti lo switch all'ingresso di v2 non mandi il segnale a massa?
-Whammy IV, Cry Baby Tonepad + Sweep Range, Dr Boogie + R/V/M Mod + my mod, T-rex Dyno Comp, OCD + my mod + MXR MicroAmp + my mod, Tube Driver Paolon1 rev2+3
-JCM800 Ceriatone
-ESP LTD Viper 400 + Mod Zack Wilde, artigianale Stratocaster + BB pro Gibson

Avatar utente
mlessio
Amministratore
Amministratore
Messaggi: 1244
Iscritto il: 02/12/2008, 17:59
Località: Alessandria

Re: Laurea! E ora JCM800 3channel + 3EQ + gain stage

Messaggio da mlessio » 31/05/2013, 11:13

Eh già!

Ho disegnato il relè al contrario!

Stasera correggo!


Ottimo lavoro!!! :lol1: :lol1: :lol1:

Rispondi