Sostieni il forum con una donazione! Il tuo contributo ci aiuterà a rimanere online!
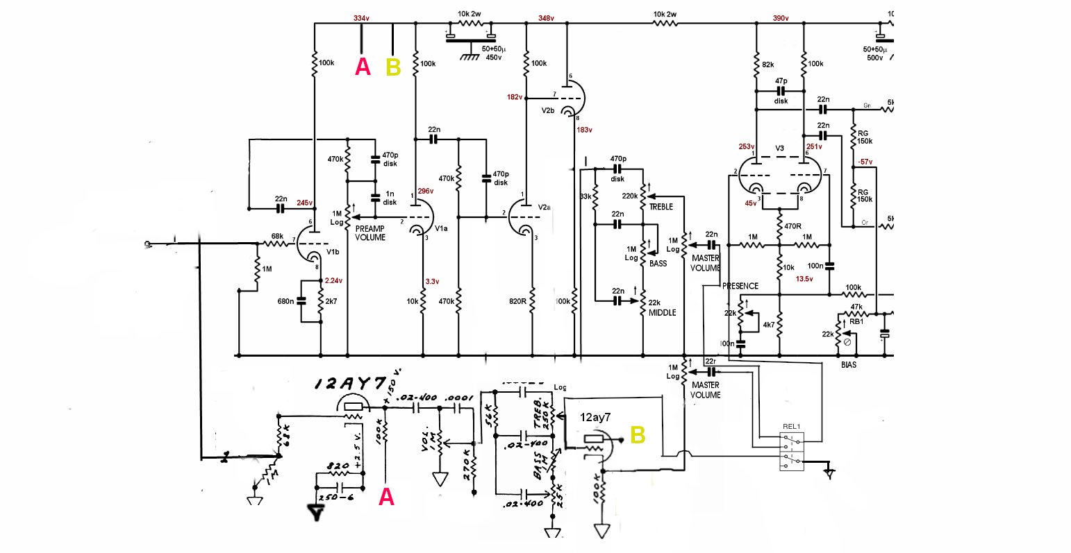
Immagine

Marshall + pezzettino Fender

...per cercare o proporre modifiche agli amplificatori
Rispondi
q1
Diyer Aiutante
Diyer Aiutante
Messaggi: 97
Iscritto il: 23/06/2013, 16:16

Marshall + pezzettino Fender

Messaggio da q1 » 29/09/2014, 19:39

ciao a tutti!!!! :ciao:

volevo provare a ibridare un Jcm 800
con un Fender (non ricordo il modello)

secondo voi è corretta la disposizione dei relè?
Allegati
prova.gif

MapleMarco
Roger Mayer Jr.
Roger Mayer Jr.
Messaggi: 2658
Iscritto il: 02/06/2012, 14:22
Località: Mirano (VE)

Re: Marshall + pezzettino Fender

Messaggio da MapleMarco » 29/09/2014, 20:08

direi di no!
switchare in input è sempre un bel rischio!!!!

puoi ovviare al problema entrando sempre su entrambi i "canali" e usare quello switch per mandare a massa il canale spento!!
CHE DIO B'ASSISTA!

q1
Diyer Aiutante
Diyer Aiutante
Messaggi: 97
Iscritto il: 23/06/2013, 16:16

Re: Marshall + pezzettino Fender

Messaggio da q1 » 30/09/2014, 19:27

grazie 10000

quindi pensavo di spostare il relè prima di
V2a.. giusto?

devo pensare come inserirlo..

:hummm_1:

MapleMarco
Roger Mayer Jr.
Roger Mayer Jr.
Messaggi: 2658
Iscritto il: 02/06/2012, 14:22
Località: Mirano (VE)

Re: Marshall + pezzettino Fender

Messaggio da MapleMarco » 30/09/2014, 19:51

Non dico nulla riguardo il pulito che verrà fuori..che di fender avrà ben poco... :face_green:
a parte questo..

il relay prima dei TS può andar bene, basta che lo disaccoppi dal catodo con un 100n almeno.
quello dopo dei TS va bene, anche se io metterei comunque un altro 100n tra relay e griglia della PI

il problema grosso è appunto lo switching dello stadio alternativo.
li devi entrare sempre in entrambi e, come hai intuito, metti il relay in griglia a V2A , ricordandoti di mettere dopo il relay una resistenza da 1M che riferisca sempre a massa la griglia.
fatto questo, già bopperà di meno, ma bopperà ancora.
per renderlo silenzioso del tutto basta che aggiungi un altro relay che collega direttamente a massa il canale non selezionato.
ovvero che manda a massa la griglia di V1a oppure che manda a massa il segnale prima del pot del volume del fender!
CHE DIO B'ASSISTA!

q1
Diyer Aiutante
Diyer Aiutante
Messaggi: 97
Iscritto il: 23/06/2013, 16:16

Re: Marshall + pezzettino Fender

Messaggio da q1 » 30/09/2014, 20:15

sei stato gentilissimo! :numb1:

adesso analizzero la tua spiegazione perche sono un grande smanettone
ma tecnicamente :mart:

e me ne faccio una colpa :muro:

scusa ancora.

ma grazie!!!

marcodelta
Diyer Aiutante
Diyer Aiutante
Messaggi: 93
Iscritto il: 19/06/2011, 18:43
Località: Arco (TN)

Re: Marshall + pezzettino Fender

Messaggio da marcodelta » 30/09/2014, 20:30

Dato che hai mezzo triodo libero (stai usando mezza 12ay7), secondo me puoi usarlo per semplificarti la vita. Semplicemente crei due canali indipendenti.
Per ottenere un clean vero senza mischiarlo con la jcm usi il classico schema:
triodo->tonestack(con volume)->triodo->master in uscita.
Il canale jcm va già bene così.

ora basta che mandi l'input ad entrambi i canali e switchi dopo i relativi master per andare alla PI. Ricordati di mandare a massa la griglia del canale non in funzione. Un relè due canali. Credo sia il modo più semplice per non mischiare fender e jcm.

q1
Diyer Aiutante
Diyer Aiutante
Messaggi: 97
Iscritto il: 23/06/2013, 16:16

Re: Marshall + pezzettino Fender

Messaggio da q1 » 30/09/2014, 20:53

grazie ancora.

il problema è si un canale "pulito"
ma non troppo...

facendo come dici mi trovo 1/2 triodo un meno

stavo valutando un 2 canali dove poter giocare con la distorsione..

ma faro tesori del tuo punto di vista...

MapleMarco
Roger Mayer Jr.
Roger Mayer Jr.
Messaggi: 2658
Iscritto il: 02/06/2012, 14:22
Località: Mirano (VE)

Re: Marshall + pezzettino Fender

Messaggio da MapleMarco » 30/09/2014, 21:05

ma.....farti una SLO così hai pure l'highgain no? :face_green:

più che altro, il clean che otterrai secondo me avrà talmente tanto poco di fender che tanto vale togliere un triodo dallo schema marshall che stai già usando...

il fender suona fender perchè ha triodo, TS, triodo.
e soprattutto perchè il TS è pilotato dall'anodo!!
CHE DIO B'ASSISTA!

q1
Diyer Aiutante
Diyer Aiutante
Messaggi: 97
Iscritto il: 23/06/2013, 16:16

Re: Marshall + pezzettino Fender

Messaggio da q1 » 30/09/2014, 21:07

avro detto una stupidata? :surpr:

magari per un "semidistorto" "overdrive"
basta una sola 12ay7

Avatar utente
jimmy_ver2.0
Diyer Eroe
Diyer Eroe
Messaggi: 527
Iscritto il: 16/12/2010, 13:09
Località: Perugia

Re: Marshall + pezzettino Fender

Messaggio da jimmy_ver2.0 » 30/09/2014, 22:00

ragazzi.. perchè volete riscoprire l'acqua calda?

http://www.diyitalia.eu/forum/download/ ... &mode=view

Avatar utente
robi
Amministratore
Amministratore
Messaggi: 9738
Iscritto il: 17/12/2006, 13:57
Località: Alba

Re: Marshall + pezzettino Fender

Messaggio da robi » 30/09/2014, 22:12

Ciao, non ho letto il thread ma ho visto lo schema.
Niente switch, fai un canale jcm800 magari pimpato, ed un clean fender senza master volume.

Suonameglio e ti semplifichi la vita.

MapleMarco
Roger Mayer Jr.
Roger Mayer Jr.
Messaggi: 2658
Iscritto il: 02/06/2012, 14:22
Località: Mirano (VE)

Re: Marshall + pezzettino Fender

Messaggio da MapleMarco » 30/09/2014, 22:14

quello linkato (e citato da robi) è il giusto modo per avere pulito fender e distorto marshall :face_green:
CHE DIO B'ASSISTA!

q1
Diyer Aiutante
Diyer Aiutante
Messaggi: 97
Iscritto il: 23/06/2013, 16:16

Re: Marshall + pezzettino Fender

Messaggio da q1 » 01/10/2014, 20:05

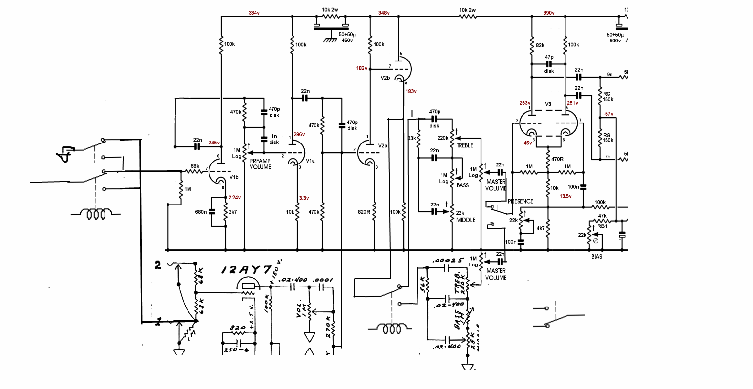
ho pensato a qualcosa del genere...

magariho fatto una stupidata...

penso manchi un condensatore tra griglia della secondo triodo e massa...


cmq scusate la scarsa bontà del disegno :pardon1:
Allegati
prova2.gif

MapleMarco
Roger Mayer Jr.
Roger Mayer Jr.
Messaggi: 2658
Iscritto il: 02/06/2012, 14:22
Località: Mirano (VE)

Re: Marshall + pezzettino Fender

Messaggio da MapleMarco » 01/10/2014, 22:20

prima TS e poi il pot da 1M del gain, non il contrario (sul canale fender)

e per quanto riguarda il realy, ci siamo, basta che l'unico pin libero lo colleghi alla griglia di V2a
CHE DIO B'ASSISTA!

Avatar utente
robi
Amministratore
Amministratore
Messaggi: 9738
Iscritto il: 17/12/2006, 13:57
Località: Alba

Re: Marshall + pezzettino Fender

Messaggio da robi » 02/10/2014, 17:30

Inoltre il secondo triodo del pulito è sbagliato.
100k di anodo, 1k5//22u di catodo, il segnale lo prendi dall'anodo tramite in condensatore di disaccoppiamento con 1M di carico a massa.
Il relè commuta il segnale fra quel punto ed il master del crunch.

Rispondi