Sostieni il forum con una donazione! Il tuo contributo ci aiuterà a rimanere online!
Immagine

Finale Darlington

...per cercare o proporre modifiche agli amplificatori
Rispondi
Avatar utente
felix
Diyer Esperto
Diyer Esperto
Messaggi: 468
Iscritto il: 18/06/2007, 9:31
Località: Torino

Finale Darlington

Messaggio da felix » 11/10/2014, 12:42

Ciao a tutti! :salu:
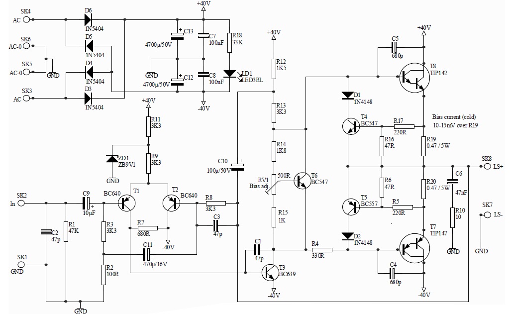
Tempo fa realizzai questo finale solid state con l'intenzione di accoppiarlo ad un piccolo preamp a valvole, il progetto lo dava come 100W Rms @4ohm, ma dubito fortemente sia un 100W!
Ad ogni modo, nonostate abbia seguito la procedura di bias eccetera, il suono rimane eccessivamente ingolfato e ricco di bassi. Come finale audio su cassa Hi-Fi non è assolutamente malvagio, ma per chitarra non ci siamo proprio (a meno di tenere il controllo bassi del preamp completamente chiuso è inutilizzabile).
Per quanto riguarda l'alimentazione veniva consigliata 25-30Vac, io sto utilizzando un toroidale 24Vac 120VA che avevo già in casa.
Sapreste darmi una mano a dargli una sistemata?
Grazie mille!
Felix
Allegati
finale darl.jpg

Avatar utente
Vicus
Roger Mayer Jr.
Roger Mayer Jr.
Messaggi: 2083
Iscritto il: 15/07/2007, 18:43
Località: Rossano Veneto VI

Re: Finale Darlington

Messaggio da Vicus » 11/10/2014, 14:13

Diminuisci C9 finché non ti piace. E' la soluzione più semplice.

Avatar utente
felix
Diyer Esperto
Diyer Esperto
Messaggi: 468
Iscritto il: 18/06/2007, 9:31
Località: Torino

Re: Finale Darlington

Messaggio da felix » 11/10/2014, 15:44

Grazie mille Vicus! :numb1:
Ho montato uno zoccoletto e sto provando un pò di valori... il risultato ottimale l'ho ottenuto con 0,1uF :ok_1:

Rispondi