Solid State 5w high gain
Re: Solid State 5w high gain
Ciao Sweeney.
Quel particolare alimentatore lo usai su una pedaliera. Naturalmente non dovendo erogare tanta corrente, 6 pedali in tutto, andava bene. Ricordo che me lo procurò la persona alla quale cablai la pedaliera ed era uno di quelli con il selettore di uscita.
Quel particolare alimentatore lo usai su una pedaliera. Naturalmente non dovendo erogare tanta corrente, 6 pedali in tutto, andava bene. Ricordo che me lo procurò la persona alla quale cablai la pedaliera ed era uno di quelli con il selettore di uscita.
Napoletani si nasce.....
- SweeneyTodd
- Diyer Eroe

- Messaggi: 754
- Iscritto il: 17/04/2016, 10:36
- Località: Salento
Re: Solid State 5w high gain
Ok, grazie Raf.
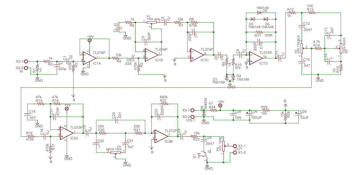
Comunque, ora che ho suonato meglio col pedale Triple Wreck mi rendo conto con dispiacere che a certi settaggi il volume è proprio pochino. Col gain a 0 devi avere il volume al massimo per avere il volume uguale a quello bypassato. Se abbassi il gain cominci ad avere il volume anche leggermente sotto il bypass, la distorsione ha un po' di compressione. In pratica il volume devi tenerlo sempre al massimo, tranne quando col gain da 8 in su puoi permetterti di abbassarlo un tantino.
A basso gain non è che suoni granché bene, però... è un peccato. E non credo che ci siano modi per poter avere più volume di quello che ha. Posto lo schema, ma non sono ottimista.
Comunque, ora che ho suonato meglio col pedale Triple Wreck mi rendo conto con dispiacere che a certi settaggi il volume è proprio pochino. Col gain a 0 devi avere il volume al massimo per avere il volume uguale a quello bypassato. Se abbassi il gain cominci ad avere il volume anche leggermente sotto il bypass, la distorsione ha un po' di compressione. In pratica il volume devi tenerlo sempre al massimo, tranne quando col gain da 8 in su puoi permetterti di abbassarlo un tantino.
A basso gain non è che suoni granché bene, però... è un peccato. E non credo che ci siano modi per poter avere più volume di quello che ha. Posto lo schema, ma non sono ottimista.
Re: Solid State 5w high gain
Ciao. A livello teorico ti direi di alzare il guadagni di uno dei due stadi attorno a IC2a o IC2b. Per esempio abbassando R19 o alzando R18.
Marco
Marco
Re: Solid State 5w high gain
R18. al posto di 47k, 100k....oppure R19 da 22k ma qui vai a cambiare un po il timbro.
Napoletani si nasce.....
- Kagliostro
- Amministratore

- Messaggi: 9958
- Iscritto il: 03/12/2007, 0:16
- Località: Prov. di Treviso
Re: Solid State 5w high gain
Per fortuna che c'è qualcuno che ne capisce, io seguo il thread, ma per gran parte è arabo per me
Franco
Franco
- SweeneyTodd
- Diyer Eroe

- Messaggi: 754
- Iscritto il: 17/04/2016, 10:36
- Località: Salento
Re: Solid State 5w high gain
Figurati se ci capisco qualcosa io!
Vedo di impararne un po', allora.
Per quanto riguardo R18 e R19, non ho capito una cosa, in entrambe le modifiche cambierà il timbro?
Si potrebbe, non so, abbassare R16, o non c'entra nulla?
Vedo di impararne un po', allora.
Per quanto riguardo R18 e R19, non ho capito una cosa, in entrambe le modifiche cambierà il timbro?
Si potrebbe, non so, abbassare R16, o non c'entra nulla?
- SweeneyTodd
- Diyer Eroe

- Messaggi: 754
- Iscritto il: 17/04/2016, 10:36
- Località: Salento
Re: Solid State 5w high gain
Tutto ok, grazie per l'aiuto, ho risolto. Poi vi racconto meglio.
- SweeneyTodd
- Diyer Eroe

- Messaggi: 754
- Iscritto il: 17/04/2016, 10:36
- Località: Salento
Re: Solid State 5w high gain
Grazie intanto per le dritte su che resistenze agire per avere più volume, può sempre tornare utile per il Triple Wreck dell'ampli.
Per quanto riguarda il pedale, siccome era un problema il poco volume che non mi faceva stare tranquillo, nonostante questo problema salti fuori spesso anche con il pedale originale, ho deciso di aprirlo e tirar fuori la scheda per confrontarla quanto meglio potevo con l'altro circuito che tengo in serbo perl l'ampli. In effetti quest'ultimo ha più volume.
Fatto tante verifiche, e alla fine sono saltati un paio di errori, uno era il posizionamento di un diodo, leggermente fuori posto, che con mia grande delusione non mi ha risolto il problema. (Devo aver pasticciato un po' precedentemente, perchè mi ero accorto di averlo saldato questo diodo con l'orientamento invertito e nel risaldarlo ho sbagliato a posizionarlo).
Poi confrontando il lato saldature delle due schede è saltato fuori il secondo errore. Era un condensatore da 1uF con un reoforo fuori posto, era difficile da vedere perchè il condensatore è grande, vicino ad una zona densamente popolata. Inconvenienti delle stripboard, ma ci sta, e poi ho imparato un altro modo per cercare gli errori.
E poi i voltagi erano uguali, un problema subdolo, era.
Insomma ho chiuso il tutto e fatto diverse prove, anche andate male per la fretta (dimenticavo di inserire l'alimentatore, il pot del volume era a zero e me ne sono accorto quando l'ho riaperto di nuovo, e cose così).
Ora metto le manopole e ho finito.
Ci sentiamo al prossimo intoppo.
PS Musikding, non l'avevo considerato perchè ancora non mi interessava, ha un alimentatore da 18v 2A. Sarà adatto?
Per quanto riguarda il pedale, siccome era un problema il poco volume che non mi faceva stare tranquillo, nonostante questo problema salti fuori spesso anche con il pedale originale, ho deciso di aprirlo e tirar fuori la scheda per confrontarla quanto meglio potevo con l'altro circuito che tengo in serbo perl l'ampli. In effetti quest'ultimo ha più volume.
Fatto tante verifiche, e alla fine sono saltati un paio di errori, uno era il posizionamento di un diodo, leggermente fuori posto, che con mia grande delusione non mi ha risolto il problema. (Devo aver pasticciato un po' precedentemente, perchè mi ero accorto di averlo saldato questo diodo con l'orientamento invertito e nel risaldarlo ho sbagliato a posizionarlo).
Poi confrontando il lato saldature delle due schede è saltato fuori il secondo errore. Era un condensatore da 1uF con un reoforo fuori posto, era difficile da vedere perchè il condensatore è grande, vicino ad una zona densamente popolata. Inconvenienti delle stripboard, ma ci sta, e poi ho imparato un altro modo per cercare gli errori.
E poi i voltagi erano uguali, un problema subdolo, era.
Insomma ho chiuso il tutto e fatto diverse prove, anche andate male per la fretta (dimenticavo di inserire l'alimentatore, il pot del volume era a zero e me ne sono accorto quando l'ho riaperto di nuovo, e cose così).
Ora metto le manopole e ho finito.
Ci sentiamo al prossimo intoppo.
PS Musikding, non l'avevo considerato perchè ancora non mi interessava, ha un alimentatore da 18v 2A. Sarà adatto?
- SweeneyTodd
- Diyer Eroe

- Messaggi: 754
- Iscritto il: 17/04/2016, 10:36
- Località: Salento
Re: Solid State 5w high gain
Testato ancora il TDA2003. Per ridurre il rumore le masse sono congiunte tutte sulla massa sul pot, e l'ho schermato con la carta stagnola, ma l'alimentatore da 12v per led rimane inutilizzabile, anche riducendo l'oscillazione e un minimo il rumore (sempre troppo alto) rimane il fatto che sento la corrente sull'hardware della chitarra e sulle masse. Troppo brutta come cosa!
Come già detto va meglio l'alimentatore da 12v dell'hard disk.
E ho trovato un alimentatore per ricaricare la batteria di una vecchia fotocamera: 15v, ma soli 1.2A. Penso sufficiente per il solo TDA2003, non abbastanza per l'intero ampli.
Ad ogni modo il rumore è allo stesso livello dell'alimentatore dell'hard disk, un po' più di volume e sembra avere una riserva di pulito maggiore, anche se ad alti settaggi c'è sempre troppa distorsione. Immagino che a 18v andrà ancora meglio. Ma più che altro dovro fare un cambio nello schema.
Penso di sostituire la resistenza R2, che da 2.2R si dovrà alzare. Serve a settare il gain, appunto, prevedo altri miglioramenti in questo senso.
E pensavo, per il rumore, di usare anche un condensatore da 4700uF al posto del 2200uF come filtro sull'alimentazione, ma è una cosa da vedere con calma in seguito.
Scusate se non posto per l'ennesima volta lo schema.
Altro piccola informazione. Non ricordo più di averlo accennato, ma avevo pensato di includere un noise gate da dosare con un pot sul Triple Wreck (già trovato il sistema) disinseribile con uno switch dal retro dell'ampli, ma visto che la versione pedale è solo un po' rumorosa e solo a livelli di gain molto alto forse ne faccio a meno. Il tutto è da rivedere in corso d'opera.
Come già detto va meglio l'alimentatore da 12v dell'hard disk.
E ho trovato un alimentatore per ricaricare la batteria di una vecchia fotocamera: 15v, ma soli 1.2A. Penso sufficiente per il solo TDA2003, non abbastanza per l'intero ampli.
Ad ogni modo il rumore è allo stesso livello dell'alimentatore dell'hard disk, un po' più di volume e sembra avere una riserva di pulito maggiore, anche se ad alti settaggi c'è sempre troppa distorsione. Immagino che a 18v andrà ancora meglio. Ma più che altro dovro fare un cambio nello schema.
Penso di sostituire la resistenza R2, che da 2.2R si dovrà alzare. Serve a settare il gain, appunto, prevedo altri miglioramenti in questo senso.
E pensavo, per il rumore, di usare anche un condensatore da 4700uF al posto del 2200uF come filtro sull'alimentazione, ma è una cosa da vedere con calma in seguito.
Scusate se non posto per l'ennesima volta lo schema.
Altro piccola informazione. Non ricordo più di averlo accennato, ma avevo pensato di includere un noise gate da dosare con un pot sul Triple Wreck (già trovato il sistema) disinseribile con uno switch dal retro dell'ampli, ma visto che la versione pedale è solo un po' rumorosa e solo a livelli di gain molto alto forse ne faccio a meno. Il tutto è da rivedere in corso d'opera.
- SweeneyTodd
- Diyer Eroe

- Messaggi: 754
- Iscritto il: 17/04/2016, 10:36
- Località: Salento
Re: Solid State 5w high gain
Piccola scoperta sull'alimentatore. Finalmente ho testato l'alimentatore del netbook e non va bene perché il jack, che sembrava delle stese dimensioni come quello per i pedali, in realtà ha il foro interno troppo stretto e non si può inserire nel DC jack del TDA2003 che sto testando.
Altri alimentatori per notebook hanno il jack visibilmente più grosso. Devo per caso lasciar perdere gli alimentatore per notebook? O forse è varrebbe la pena usare degli adattatori?
Altri alimentatori per notebook hanno il jack visibilmente più grosso. Devo per caso lasciar perdere gli alimentatore per notebook? O forse è varrebbe la pena usare degli adattatori?
- Kagliostro
- Amministratore

- Messaggi: 9958
- Iscritto il: 03/12/2007, 0:16
- Località: Prov. di Treviso
Re: Solid State 5w high gain
Trova un DCJack di misura giusta o, se dall'alimentatore esce un cavo con spinotto, taglia lo spinotto e mettine uno di adatto
K
K
- SweeneyTodd
- Diyer Eroe

- Messaggi: 754
- Iscritto il: 17/04/2016, 10:36
- Località: Salento
Re: Solid State 5w high gain
Alla fine credo sia più semplice usare sul'ampli un DC jack adatto all'alimentatore. Solo che devo riuscire a trovarlo perché i siti tradizionali dove compriamo componenti per ampli e pedali ne hanno solo di quelli standard Boss.
Non taglierei quello che ho provato perché è l'alimentatore del netbook di mio padre.
Va bene, si cambia il DC jack dell'ampli, o in extremis si cambia il jack dell'alimentatore, c'è solo da trafficare un po' per fare anche solo delle prove.
L'ideale sarebbe sempre quell'alimentatore 18v 2A su Musikding. Poi rifaccio un po' i conti del consumo di corrente, dovrei starci dentro anche con soli 2A, ma i dubbi mi divorano
- SweeneyTodd
- Diyer Eroe

- Messaggi: 754
- Iscritto il: 17/04/2016, 10:36
- Località: Salento
Re: Solid State 5w high gain
Parliamo del consumo?
Per l'alimentatore la soluzione più semplice sarebbe, già citato più volte, quell'alimentatore da 2000mA da Musikding, 18v, non è un alimentatore generico ma per pedali, o magari multieffetti o simili, ma comunque deve essere per forza di questo campo, altrimenti no lo venderebbe Misukding.
Allora, con i relè non si scappa, è facile e Raf è stato chiaro: 4 relè x 50mA ciascuno = 200mA.
Il mio pedale Wampler Triple Wreck misura (con tutto il boost che non includerò) circa 15mA.
L'MXR Micro Amp 7mA.
l'IC Buffer 5mA.
Il Tonemender non l'ho misurato, diciamo intorno a 10mA?
Il regolatore di voltaggio dovrebbe essere dai 5mA agli 8mA, a quanto ho capito. Contiamo 10mA per abbondare e semplificare.
Relè: 200mA
IC Buffer: 5mA
Tonemender 10mA
Triple Wreck: 15mA
MXR Micro Amp: 7mA
Regolatore 78L09: 10mA
Totale: 247mA
Abbondiamo e arrotondiamo a 300mA. Dei 2000mA dell'alimentaore rimangono a disposizone 1700mA.
Raf indicava per il finale 1A, na come si arriva a questo dato? Se è alimetato a 18v, e se un poco influisce ricordo che l'altoparlante è di 8 Ohm.
Sul datasheet non sono riuscito a trovare una cifra precisa sul current draw. Tranne mi sembra la figura 20 credo si possa leggere qualcosa di inerente. E poi il picco di 3.5A, che mi impressiona un po'.
In un progetto trovato in rete si consiglia un alimentatore da almeno 500mA. Un altro progetto con due TDA2003 consiglia almeno 1A.
- Kagliostro
- Amministratore

- Messaggi: 9958
- Iscritto il: 03/12/2007, 0:16
- Località: Prov. di Treviso
Re: Solid State 5w high gain
Direi che è sempre meglio abbondare quando non si sa esattamente come stanno le cose
Se tu avessi un qualsiasi alimentatore da laboratorio in grado di farti fare qualche esperimento
poi sapresti esattamente cosa ti servirebbe come alimentatore definitivo
K
Se tu avessi un qualsiasi alimentatore da laboratorio in grado di farti fare qualche esperimento
poi sapresti esattamente cosa ti servirebbe come alimentatore definitivo
K
Re: Solid State 5w high gain
Ciao Sweeney.
Infatti nel datasheet ci sono solo le figure 20 e 21 che riguardano la corrente assorbita rispetto al carico, alla temperatura ed alla potenza. Non arriviamo all'Ampere. Il problema non è la corrente, ma il voltaggio.
Adesso per avere 4W su 8ohm devi avere almeno 16V di alimentazione...18V vanno bene, se proprio vuoi stare tranquillo visto che siamo al limite massimo, potresti mettere in serie al positivo un diodo che tenga almeno un paio di Ampere.
Altra condizione da tenere in considerazione è il massimo voltaggio accettabile in ingresso. 300mV è l'input saturation, ma leggendo più in basso si evince che su 4ohm per avere 6W bastano 55mV. Diciamo che su 8ohm ti bastano 100mV a spanne.
Ritorniamo sempre al fatto che questo finalino vuole in ingresso segnali molto bassi. Se non vuoi modificare il preamp, dovrai, per forza di cose, avere il master volume basso.
Se hai dubbi chiedi pure.
Saluti
Raffaele
Infatti nel datasheet ci sono solo le figure 20 e 21 che riguardano la corrente assorbita rispetto al carico, alla temperatura ed alla potenza. Non arriviamo all'Ampere. Il problema non è la corrente, ma il voltaggio.
Adesso per avere 4W su 8ohm devi avere almeno 16V di alimentazione...18V vanno bene, se proprio vuoi stare tranquillo visto che siamo al limite massimo, potresti mettere in serie al positivo un diodo che tenga almeno un paio di Ampere.
Altra condizione da tenere in considerazione è il massimo voltaggio accettabile in ingresso. 300mV è l'input saturation, ma leggendo più in basso si evince che su 4ohm per avere 6W bastano 55mV. Diciamo che su 8ohm ti bastano 100mV a spanne.
Ritorniamo sempre al fatto che questo finalino vuole in ingresso segnali molto bassi. Se non vuoi modificare il preamp, dovrai, per forza di cose, avere il master volume basso.
Se hai dubbi chiedi pure.
Saluti
Raffaele
Napoletani si nasce.....
