Sostieni il forum con una donazione! Il tuo contributo ci aiuterà a rimanere online!
Immagine

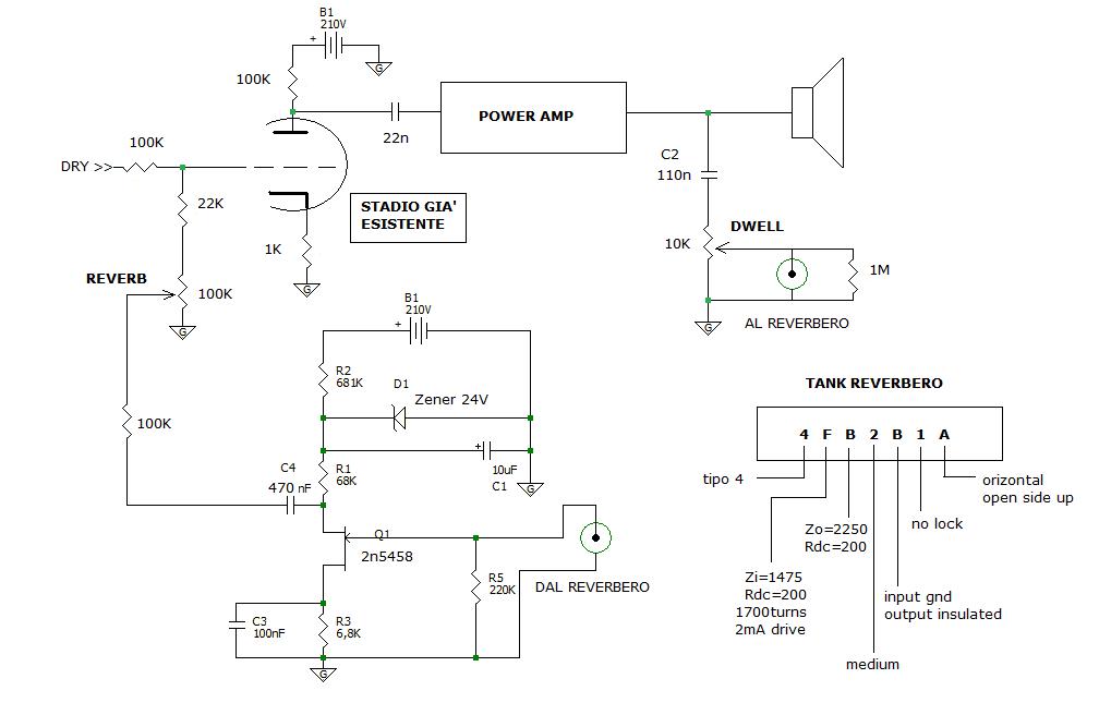
Fold Back reverb con J-Fet

Discussioni di carattere generale sugli amplificatori a stato solido...
Avatar utente
Pentotal
Diyer Esperto
Diyer Esperto
Messaggi: 313
Iscritto il: 05/02/2007, 19:24

Fold Back reverb con J-Fet

Messaggio da Pentotal » 24/04/2009, 16:22

Allora ragazzi,
sono ancora dell'idea di voler inserire un reverbero a molle nel mio ampli.
Non avendo però sufficente corrente sul secondario del TU per alimentare altre valvole, avevo pensato di farmi un loop a transistor per poi inserirci un reverbero a molle pilotato da un driver a 9V...(come pedale esterno insomma)...
Ma poi ho visto che forse la soluzione migliore che posso ottenere sia questa qui:
(schema allegato)
Che ve ne pare?
un pò di conti:

allora, per calcolare la Rdwell ho fatto questo conto (correggetemi se ho scritto cavolate):
Rdwell= (Vo/It) - Zt            --> dove It è la corrente che serve alla tank per essere pilotata, e Zt è l'impedenza di indresso della tank

Vo, è la tensione di uscita al mio TU...poichè non ho strumentazioni per misurarla, ho pensato di calcolarla in questo modo:

Prim.VAC/Sec.VAC = Prim.turns/Sec.turns
ma poichè:
Prim.Imp/Sec.Imp = (Prim.Turns/Sec.Turns)^2
Prim.Turns/Sec.Turns = Sqrt(5000/8) = 25

Ora il Prim.VAC l'ho calcolato in questo modo, sapendo che in un ampli SE la Vp sul primario è
Vp= Va/Sqrt(2)= 395V/Sqrt(2)= 280Vp

Dal quale posso ricavarmi il Sec.VAC, ovvero Vo:
Vo= 280/25 = 11,2V

Ora, la corrente nominale di drive per la tank (dal sito) è di 2mA
quiindi la Rdwell è:
Rdwell= (11,2/0,002) - 1475= 4125ohm

Adesso, all'uscita del TU, prima di entrare nella tank, volendo effetture una enfatizzazione sugli alti, faccio un filtro passa alto, tagliando ad una frequenza di 290Hz, quindi usando la formula:
F= 1/(2*pg * R*C) , dove come R scelgo la Rdwell, come F abbiamo detto 290Hz, la formula inversa mi porta ad un C di:
C2= 110n

Adesso, l'unica cosa che mi perplime è se posso mettere la V+ (ovvero 210V) sull'alimentazione del 2n5485, usando ovviamente un diodo zener da 24V prima...ci sono controindicazioni in questo? o devo ridurre la tensione con un partitore?

Spero di non aver sbagliato nulla..
a presto! fatemi sapere.
Andrea.
Allegati
Fold Back Reverb con j-fet.jpg

Avatar utente
_Alex_
Garzone di Roger Mayer
Garzone di Roger Mayer
Messaggi: 1221
Iscritto il: 20/06/2008, 5:37
Località: Campobasso

Re:Fold Back reverb con J-Fet

Messaggio da _Alex_ » 24/04/2009, 16:49

Decisamente direi di mettere il riverbero nella parte bassa tensione, non vorrei essere nei panni del transistor.
L\'uso del tasto \"CERCA\" non provoca impotenza!

Alex

Avatar utente
Pentotal
Diyer Esperto
Diyer Esperto
Messaggi: 313
Iscritto il: 05/02/2007, 19:24

Re:Fold Back reverb con J-Fet

Messaggio da Pentotal » 24/04/2009, 17:11

Che intendi? pilotarlo a 9V?
In quel caso dovrei farmi il loop...è non è poco...anche lì le valvole non posso usarle...e di mettere un attenuatore e un recory dopo il loop a mosfet non ne ho proprio voglia...

Ma cmq c'è lo zener che fornisce la giusta polarizzazione al transistor no? non è mica così azzardata come ipotesi..

Avatar utente
_Alex_
Garzone di Roger Mayer
Garzone di Roger Mayer
Messaggi: 1221
Iscritto il: 20/06/2008, 5:37
Località: Campobasso

Re:Fold Back reverb con J-Fet

Messaggio da _Alex_ » 24/04/2009, 21:42

Il circuito che hai disegnato funziona, le correnti che circolano sono basse e tutti i componenti devono dissipare poca potenza.

Ma di quanta corrente ha bisogno la molla del riverbero?

Ce la fai a spingerla?

Il mio timore è che il transistor venga eccessivamente caricato, forse è meglio fare un circuitino a bassa tensione e pilotare la tank con operazionali o transistor un pochino più grossi.

Altrimenti puoi cambiare anche qui il transistor, magari con una resistenzina di source per stabilizzarlo termicamente in caso di problemi.
L\'uso del tasto \"CERCA\" non provoca impotenza!

Alex

Avatar utente
_Alex_
Garzone di Roger Mayer
Garzone di Roger Mayer
Messaggi: 1221
Iscritto il: 20/06/2008, 5:37
Località: Campobasso

Re:Fold Back reverb con J-Fet

Messaggio da _Alex_ » 24/04/2009, 21:43

Scusami, ho visto ora che già c'è.

Beh, direi che resta solo da vedere se ce la fa a pilotare la tank.
L\'uso del tasto \"CERCA\" non provoca impotenza!

Alex

Avatar utente
Pentotal
Diyer Esperto
Diyer Esperto
Messaggi: 313
Iscritto il: 05/02/2007, 19:24

Re:Fold Back reverb con J-Fet

Messaggio da Pentotal » 24/04/2009, 22:11

OH ok!
Allora pensi che possa andare? Se i conti che ho fatto sono corretti, dovrei avere la corrente necessaria a pilotarla...
Sul sito, c'è scritto che la corrente di drive della tank deve essere di 2mA...oh al max metto un operazionale ke mi fà da buffer e da amplificatore di corrente e via...

La cosa buona di questo circuito è che non ho bisogno di altre correnti aggiuntive...
Ma dici che gli sparo direttamente i 210V? O forse mi conviene quanto meno dimezzarla? cioè non mi servono tutti quei volts...se qualcosa và storto zompa come il popcorn!

Avatar utente
_Alex_
Garzone di Roger Mayer
Garzone di Roger Mayer
Messaggi: 1221
Iscritto il: 20/06/2008, 5:37
Località: Campobasso

Re:Fold Back reverb con J-Fet

Messaggio da _Alex_ » 24/04/2009, 23:19

Al transistor arrivano 24V stabilizzati dallo zener, la res da 681k sta lì apposta per abbattere la tensione; caspita l'hai messa tu....

Certo, deve dissipare poca potenza, ma se la metti da 1W al posto di 1/4 con un fusibilino su pcb il tuo ampli non si offende mica.

Zener da 24V in commercio ce ne saranno senz'altro, ma se dovessi avere problemi potresti scegliere tra mettere una serie di diodi semplici al silicio fino ad arrivare a 24V di Vgamma totale o prendere uno zenerone più grosso (il più grosso che ho visto io era da 10A ma non escludo che ce ne siano di più cazzuti) o mettere un 7824.

2mA è una corrente decisamente bassa, pensavo peggio, comunque è meglio un transistor più robusto (no, l'Mj10001 è TROPPO robusto  :har1:).
L\'uso del tasto \"CERCA\" non provoca impotenza!

Alex

Avatar utente
Pentotal
Diyer Esperto
Diyer Esperto
Messaggi: 313
Iscritto il: 05/02/2007, 19:24

Re:Fold Back reverb con J-Fet

Messaggio da Pentotal » 25/04/2009, 0:14

Certo, deve dissipare poca potenza, ma se la metti da 1W al posto di 1/4 con un fusibilino su pcb il tuo ampli non si offende mica.
Si infatti parlavo di dissipazione..quasi quasi mi faccio un'emulazione con spice così mi levo tutti i dubbi..
o mettere un 7824.
E' vero...ad un 7824 non ci avevo minimamente pensato... :doh:
2mA è una corrente decisamente bassa, pensavo peggio, comunque è meglio un transistor più robusto
Bhè dipende dove deve rientrare il segnale...se lo rimetto in ingresso può andar bene così (tanto si rifà tutta la catena di triodi)...se decido di metterlo un pò più centrale...bhè si, forse un trasistor più tostarello...o altrimenti ne metto un'altro in cascata...è ke quelli ho a casa... :D

PS: porca miseria! :D l'MJ10001 è davvero massiccio! ho visto ke pompa 175W!...si forse è leggermente grosso! :D

Grazie mille Alex! ti tengo aggiornato! ;)
P.

Avatar utente
luix
Amministratore
Amministratore
Messaggi: 3422
Iscritto il: 06/05/2006, 14:26

Re:Fold Back reverb con J-Fet

Messaggio da luix » 25/04/2009, 14:45

Col trasformatore di uscita penso che ce la fai tranquillamente a pilotare il riverbero, 1400ohm rispetto ai 4 di uscita sono come infinito!!!

Piuttosto io metterei un qualche transistor tipo MJE340 come inseguitore di emettitore che ti stabilizza per bene...

Se vuoi fare il non plus ultra metti un MJE350 che fa da generatore di corrente costante per lo zener... ma mi sembra più che esagerato!
Allegati
aefaedfa.GIF
MEMENTO trimmer Humdinger :lol1:

Avatar utente
luix
Amministratore
Amministratore
Messaggi: 3422
Iscritto il: 06/05/2006, 14:26

Re:Fold Back reverb con J-Fet

Messaggio da luix » 25/04/2009, 14:46

Insomma meglio abbondare coi condensatori visto che il segnale del riverbero è basso, in questo modo scongiuri tutti i rumori!!
MEMENTO trimmer Humdinger :lol1:

Avatar utente
Pentotal
Diyer Esperto
Diyer Esperto
Messaggi: 313
Iscritto il: 05/02/2007, 19:24

Re:Fold Back reverb con J-Fet

Messaggio da Pentotal » 25/04/2009, 17:33

Uau! grazie infinite Luix!
Lo schemino che hai postato è davvoro molto interessante!

Io purtroppo non sono molto ferrato con i transistor...quindi mi son limitato a fare le cose spicciole...
Ok proverò e vedrò come suona!

Penso ormai di andare lunedì a comprare il materiale...oggi è tutto chiuso!


Ciao!

PS: a proposito! Buon 25 Aprile a tutti!!! Vive la Rèsistance!

Avatar utente
Pentotal
Diyer Esperto
Diyer Esperto
Messaggi: 313
Iscritto il: 05/02/2007, 19:24

Re:Fold Back reverb con J-Fet

Messaggio da Pentotal » 27/04/2009, 13:29

Allora, ho fatto la simulazione con Spice..
che ve ne pare?
Possono andar bene le tensioni così?
Purtroppo non sò bene come polarizzare un jfet...ma penso che la Id sia un pò bassina, no?
Attendo suggerimenti.
grazie mille!
Allegati
Fold Back Reverb con j-fet con inseguitore di emettitore + tensioni.jpg

Avatar utente
luix
Amministratore
Amministratore
Messaggi: 3422
Iscritto il: 06/05/2006, 14:26

Re:Fold Back reverb con J-Fet

Messaggio da luix » 27/04/2009, 13:35

L'uscita la devi prendere al drain del jfet, i condensatori da 10nF (io li metterei da 100nF) vanno in parallelo agli elettrolitici e non in serie...
MEMENTO trimmer Humdinger :lol1:

Avatar utente
Pentotal
Diyer Esperto
Diyer Esperto
Messaggi: 313
Iscritto il: 05/02/2007, 19:24

Re:Fold Back reverb con J-Fet

Messaggio da Pentotal » 27/04/2009, 14:16

:ops:

E' vero mi sono sfugite queste inezie...vado a correggere!
Grazie!

Avatar utente
Pentotal
Diyer Esperto
Diyer Esperto
Messaggi: 313
Iscritto il: 05/02/2007, 19:24

Re:Fold Back reverb con J-Fet

Messaggio da Pentotal » 27/04/2009, 14:40

Allora, funge tutto..e sembra polarizzato bene mi sembra...
Però all'analisi Transient da 20 a 20KHz, l'uscita presa sul TPv1, ha i valori min e max del segnale che sono di -3n e +3n....il segnale non è un pò bassino??

Ora resta montare il tutto e sentire come suona.
A presto.
Allegati
plot.jpg

Rispondi