
di recente ho costruito 2 finali che impiegano l'LM3886.... entrambi alimentati a +/- 30V quindi ogniuno di essi dissipa una potenza di circa 50W...
fino qua tutto chiaro


ora provo i finali uno ad uno, ed entrambi funzionano alla grande, proprio un bel suono, come descritto in un post precedente....
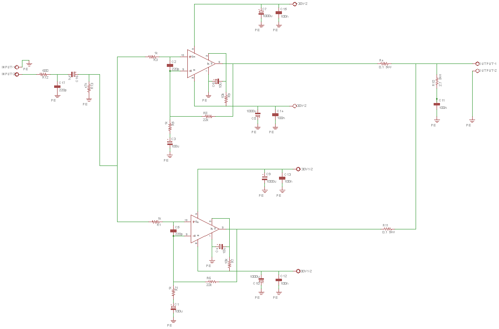
il mio obbiettivo però era quello di fare la configurazione parallelo x ottenere 100W su 4Ohm, quindi collego i 2 finali come da schema e qui il problema:




quindi non sò, i collegamenti sono giusti, aiutatemi voi!


potrebbe essere la rete di zobel ke ho messo in uscita??? strano perchè quando faccio andare un solo lm3886 tutto funziona...
allego lo schema...
