


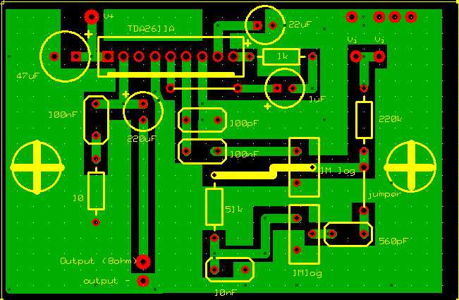
stamattina ho buttato giu una pcb a me sembra giusta se qualcuno ha voglia di controllarla è piu che gradito! (nn vorrei aver commesso qualche errore causato dalla mante annebbiata dal pranzo di pasqua

allego schema tratto dal datasheet (specifico per pick up ceramici) il layout e la pcb spero possa servire a qualcuno!



vorrei pero un paio di consigli... è meglio mettere delle res da 1/4 di watt, da 0,5w o da 1w? e per il trasformatore? perche l'ic lavora da 5 a 30 volts... come scelgo il valore adatto?
non sono sicuro di aver collegato la pista gialla (dalla res da 51k al pot del tono in maniera corretta potreste confermare o smentire? (l'ho gia aggiunta anche nelle piste però se è sbagliata vela correggo cosi nn dovete farla a mano) grazie in anticipo!