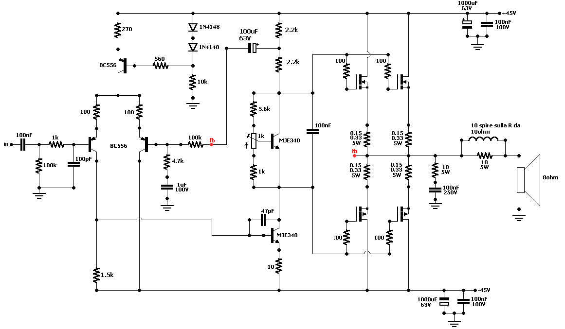
se non sbaglio i mosfet dovrebbero avere un suono che si avvicina molto a quello valvolare, quindi cercherei un finale a mosfet piuttosto che ad integrati ecc. ecc.
gli schemi dei finali che c'erano in galleria ce li ha salvati qualcuno?
vedo magari di trovare qualche hi fi rotto e recuperare alcuni componenti e vedere cosa si può fare.
grazie a tutti


