Sostieni il forum con una donazione! Il tuo contributo ci aiuterà a rimanere online!
Immagine

Ampli con TDA7245??

Discussioni di carattere generale sugli amplificatori a stato solido...
Cap
Neutrino
Neutrino
Messaggi: 20
Iscritto il: 26/04/2010, 19:32

Ampli con TDA7245??

Messaggio da Cap » 16/03/2013, 16:31

Ciao a tutti!!premetto che in merito a progettazione di elettronica sono a livello 0..comunque, ho recuperato di recente un integrato TDA7245
http://www.datasheetcatalog.org/datashe ... Xtxwtq.pdf

secondo voi è possibile/vale la pena provare a fare un piccolo ampli per chitarra??
se si, mi attengo allo schema del datasheet o suggerite modifiche?

vi ringrazio, ciao! ;)

Avatar utente
hey jude
Diyer Eroe
Diyer Eroe
Messaggi: 723
Iscritto il: 07/10/2011, 19:22
Località: Taranto

Re: Ampli con TDA7245??

Messaggio da hey jude » 17/03/2013, 0:00

tentar non nuoce! ;) per una manciata di componenti io ci proverei anche per sentire la resa sonora del TDA.
io fino ad adesso come miniampli ne ho fatto 2, il clone del Marshall MS2 ed uno con un finale audio di un baracchino datomi da un amico che si diletta ad aggiustarli..non ricordo la sigla dell'integrato...comunque ti do un consiglio,se a questi ampli ci attacchi un cono mediocre, spernacchiano di brutto. io ad esempio per far suonare al meglio i miei miniampli dovrei attaccarli ad un cono buono che utilizzo per l'ampli valvolare. suono bello e pulito.

Avatar utente
robi
Amministratore
Amministratore
Messaggi: 9718
Iscritto il: 17/12/2006, 13:57
Località: Alba

Re: Ampli con TDA7245??

Messaggio da robi » 17/03/2013, 13:01

Sostanzialmente, potenza a parte, è il finale delle Marshall valvestate 2000, le AVT.
Quindi usalo tranquillamente.

Cap
Neutrino
Neutrino
Messaggi: 20
Iscritto il: 26/04/2010, 19:32

Re: Ampli con TDA7245??

Messaggio da Cap » 19/03/2013, 22:02

ok! pensate che sia opportuno piazzarci qualcosa all'ingresso?? tipo buffer o non so cosa..non ho mai capito bene come gestire i vari blocchi :muro: in giro dovrei avere anche un tonemender di ROG fatto tempo fa che potrei usare come eq. Non è male come suona.

Avatar utente
robi
Amministratore
Amministratore
Messaggi: 9718
Iscritto il: 17/12/2006, 13:57
Località: Alba

Re: Ampli con TDA7245??

Messaggio da robi » 19/03/2013, 23:05

Un piccolo preamplificatore è meglio metterlo.
Un TL072 può fare tutto, volendo.

Cap
Neutrino
Neutrino
Messaggi: 20
Iscritto il: 26/04/2010, 19:32

Re: Ampli con TDA7245??

Messaggio da Cap » 23/03/2013, 21:07

OK ci sono! fatto, provato con il cono da 12" del marshall e funziona! Ho seguito lo schema del datasheet :dance_1:

Immagine

visto che ho usato il millefori e normalmente l'integrato usa il lato rame per dissipare, ho fatto un dissipatore generoso, tanto per essere sicuro.
Per suonare in casa è più che abbastanza!

Ora, che pre mi consigliate?? ;)

Avatar utente
robi
Amministratore
Amministratore
Messaggi: 9718
Iscritto il: 17/12/2006, 13:57
Località: Alba

Re: Ampli con TDA7245??

Messaggio da robi » 24/03/2013, 11:09

Dipende da cosa hai bisogno. Vista la semplicità del progetto potresti puntare ad un semplice transistor come pre.

Cap
Neutrino
Neutrino
Messaggi: 20
Iscritto il: 26/04/2010, 19:32

Re: Ampli con TDA7245

Messaggio da Cap » 24/03/2013, 12:16

Si, anche se a questo punto mi tornerebbe comodo un minimo di eq :hummm_1:
in ogni caso farò tutto a blocchi così in caso di ripensamenti... ;)

Avatar utente
robi
Amministratore
Amministratore
Messaggi: 9718
Iscritto il: 17/12/2006, 13:57
Località: Alba

Re: Ampli con TDA7245??

Messaggio da robi » 24/03/2013, 15:25

Per il momento userei un semplice transistor tipo il LPB della EH.
Poi valuterai l'equalizzazione.

Avatar utente
felix
Diyer Esperto
Diyer Esperto
Messaggi: 468
Iscritto il: 18/06/2007, 9:31
Località: Torino

Re: Ampli con TDA7245??

Messaggio da felix » 24/03/2013, 15:30


Avatar utente
robi
Amministratore
Amministratore
Messaggi: 9718
Iscritto il: 17/12/2006, 13:57
Località: Alba

Re: Ampli con TDA7245??

Messaggio da robi » 24/03/2013, 15:44

Perchè quei circuiti sono fatti con i piedi, senza tenere conto dell'effettivo guadagno degli stadi, del fatto che una valvola non si può sostituire paro paro con un fet alimentato ad 1/50 della tensione, ed al tempo stesso non hanno le stesse caratteristiche.

(perdona la franchezza, ma questo è)

Avatar utente
felix
Diyer Esperto
Diyer Esperto
Messaggi: 468
Iscritto il: 18/06/2007, 9:31
Località: Torino

Re: Ampli con TDA7245??

Messaggio da felix » 24/03/2013, 15:58

figurati :)
beh nel secondo link c'è l'analisi completa... non so quanto sia attendibile :)

Avatar utente
Kagliostro
Amministratore
Amministratore
Messaggi: 9895
Iscritto il: 03/12/2007, 0:16
Località: Prov. di Treviso

Re: Ampli con TDA7245??

Messaggio da Kagliostro » 25/03/2013, 0:21

Se non fosse che usi bassa tensione ti avrei detto di usare quello del Dumble

ma non avendo tensione a livello anodica non so se con 9v vada ........

questo dovrebbe andare ed essere già collaudato

http://www.till.com/articles/GuitarPreamp/

K

Avatar utente
raf71
Diyer Eroe
Diyer Eroe
Messaggi: 988
Iscritto il: 12/08/2010, 17:24
Località: Pozzuoli (NA)

Re: Ampli con TDA7245??

Messaggio da raf71 » 25/03/2013, 11:26

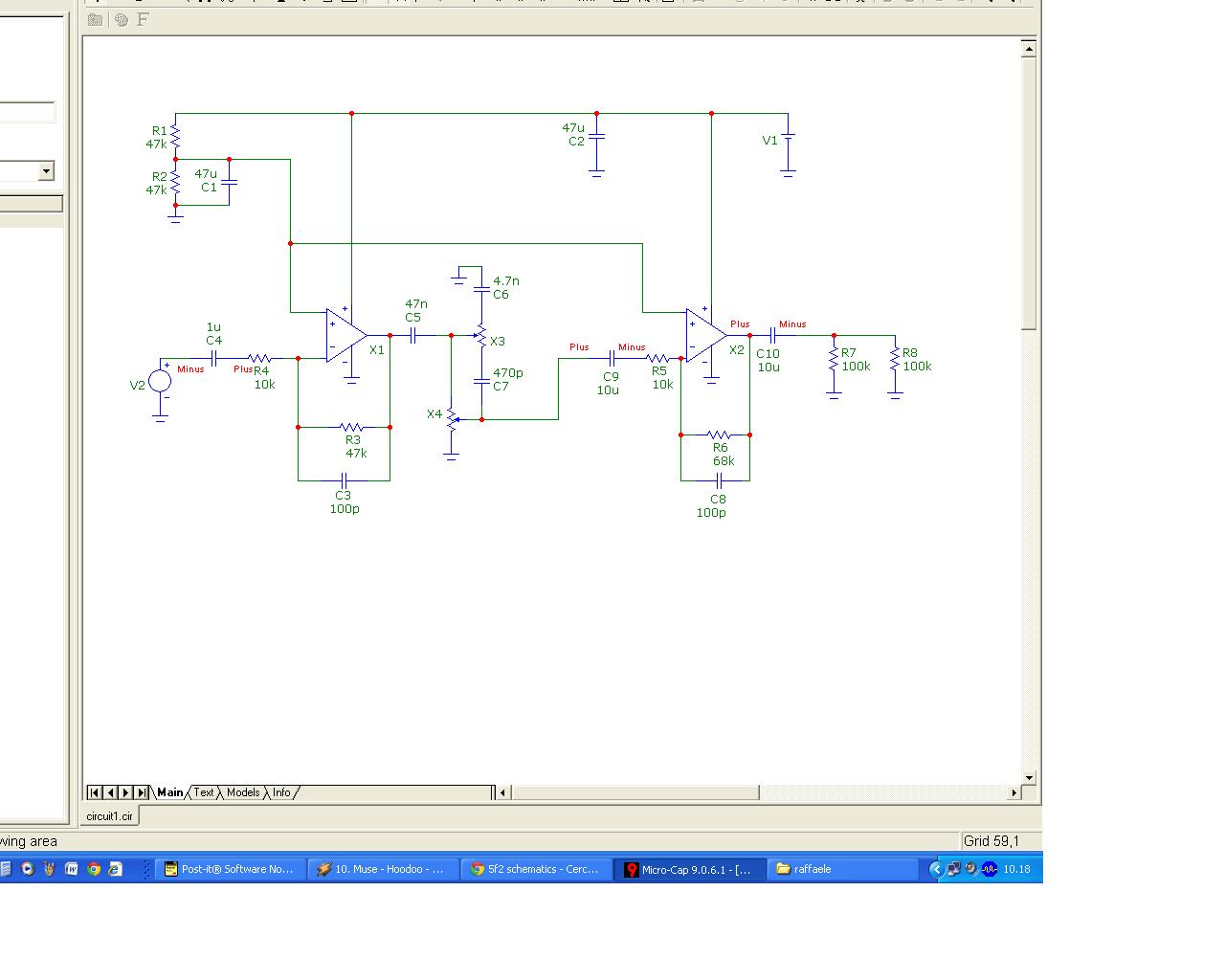
Ciao cap.
Puoi utilizzare questo schemino, buttato giù in fretta :face_green: .
Lo puoi alimentare tranquillamente a 9V oppure a 12. Se ci dici però come alimenti il finale possiamo vedere di fare qualcosa di più....
Tieni presente che: V1 è l'alimentazione. V2 è una sorgente sinusoidale e quindi va omessa. R8 è la resistenza di carico e quindi va omessa. I due pot sono da 1mega. Il circuito di toni è quello di un fender 5f2 e non è detto che tu non possa cambiarlo, essendo uno schema di partenza dovrai adattarlo alle tue esigenze.
Buon lavoro
Raffaele
Allegati
pre.JPG
Napoletani si nasce.....

Avatar utente
Kagliostro
Amministratore
Amministratore
Messaggi: 9895
Iscritto il: 03/12/2007, 0:16
Località: Prov. di Treviso

Re: Ampli con TDA7245??

Messaggio da Kagliostro » 25/03/2013, 13:41

Oppure, sempre a fet e con controllo di tono (PCB inclusa)


http://www.albertkreuzer.com/preamp_onboard.htm





Immagine



che naturalmente potresti fare con un solo input se di più non te ne servono

K

Rispondi