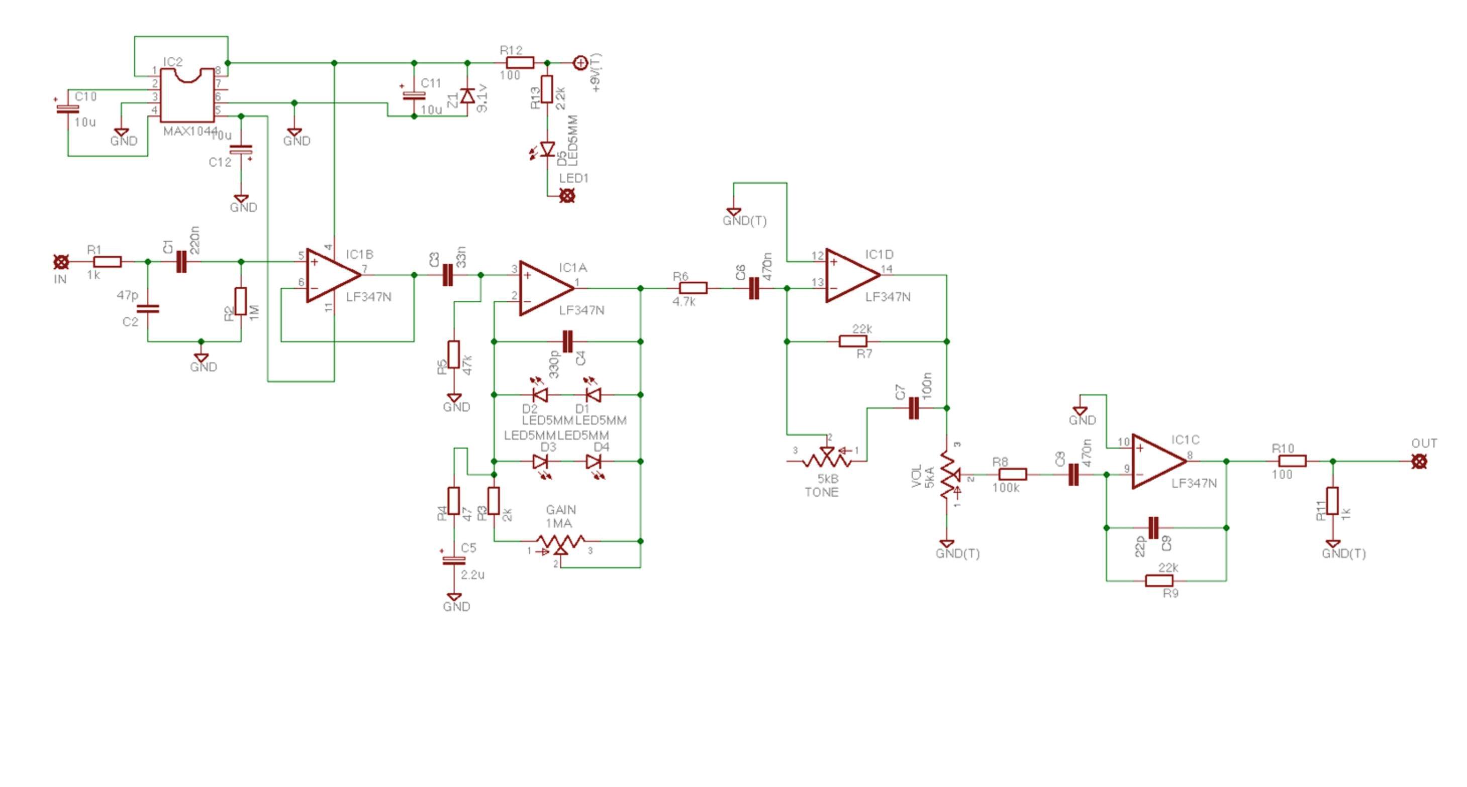
volevo un aiutino nel modificare questo preamp dalle sonorità di una plexi, in principio nasce come un pedalino overdrive.
l'ho collegato ad un finale da me autocostruito da 30 watt a transistor e non suona malaccio anzi! vorrei aggiungerci un EQ
alti bassi e medi, ma non so di preciso dove mettere l'eq...se tra il pot del volume ed il tono o in altra maniera...qualcuno può aiutarmi? ecco lo schema:


