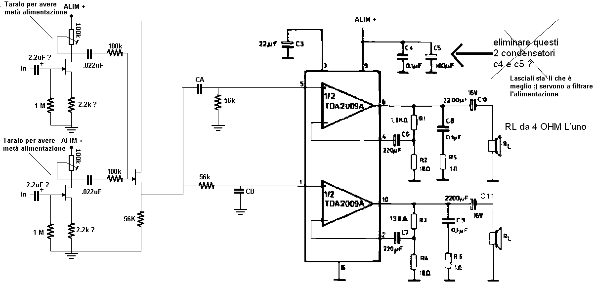
Se ho capito bene tu vorresti fare un ampli al quale poter collegare 2 strumenti, che abbia due coni diversi, 1 per gli alti e 1 per i bassi, mi sbaglio?
Partiamo dai due stadi in ingresso: hanno un po di guadagno sul segnale e poi vengono miscelati e bufferati per uscire con un' impedenza di circa 56k (la puoi modificare variando la resistenza sull'ultimo fet.
Poi per "CROSSOVERARE" il segnale hai un filtro passa alto che va su un ampli e uno passa basso che va sull'altro, calcolati CA e CB affinche abbiano i tagli che ti interessano.
Questo schema è molto abbozzato e necessita di un controllo di guadagno e magari di un controllo toni che agisca sullo stadio dei crossover.
I due finali devono essere disegnati in modo identico.
I primi due jfet vanno tarati affinche sia presente metà alimentazione sul drain.

