relè innesco finale
relè innesco finale
Ciao ragazzi,
ho un monitor lem con il finale che non aziona il relè...ho controllato un po' tutto e mi sembra tutto stia bene (resistenze, transistor, tensioni, etc..)
non mi si eccitano i due relè che fanno passare il segnale rl1 e rl2..cosa potrei vedere?
questa è la porzione di schema che gestisce le bobine dei relè
ho un monitor lem con il finale che non aziona il relè...ho controllato un po' tutto e mi sembra tutto stia bene (resistenze, transistor, tensioni, etc..)
non mi si eccitano i due relè che fanno passare il segnale rl1 e rl2..cosa potrei vedere?
questa è la porzione di schema che gestisce le bobine dei relè
Re: relè innesco finale
Ciao Luke.
Potresti postare lo schema completo? Non riesco a capire che tipo di segnali arrivano alla parte di circuito che hai postato, in particolare su R65 ed R72.
Potresti postare lo schema completo? Non riesco a capire che tipo di segnali arrivano alla parte di circuito che hai postato, in particolare su R65 ed R72.
Napoletani si nasce.....
Re: relè innesco finale
scusami ma è un pdf con tanta altra roba e ho pensato di non confondere, comunque, lo schema di cui stiamo parlando è a pag9 (H300A)
..comunque...r65 è alimentato dal trafo a 40v, r72...beh..per me è un po' più difficile seguire che segnale gli arriva (sarebbe bello capirlo)
grazie
luca
..comunque...r65 è alimentato dal trafo a 40v, r72...beh..per me è un po' più difficile seguire che segnale gli arriva (sarebbe bello capirlo)
grazie
luca
- Allegati
-
- lem_h100ma_h150a_h200a_h200ma_h300a_h300ma_h350a_h350sa_h400sa_ver.1.02.pdf
- (1.42 MiB) Scaricato 1189 volte
Re: relè innesco finale
Allora...su R72 arriva il segnale audio, ma credo che quel circuito rilevi la componente continua in uscita dal finale, che deve essere entro certi limiti.
Su R65 arriva il segnale V_OK. Se ho ben capito dovrebbe essere intorno ai -30V.
Controlla la tensione continua tra i due capi di R72 e massa. Dovresti avere pochi mV.
Su R65 arriva il segnale V_OK. Se ho ben capito dovrebbe essere intorno ai -30V.
Controlla la tensione continua tra i due capi di R72 e massa. Dovresti avere pochi mV.
Napoletani si nasce.....
Re: relè innesco finale
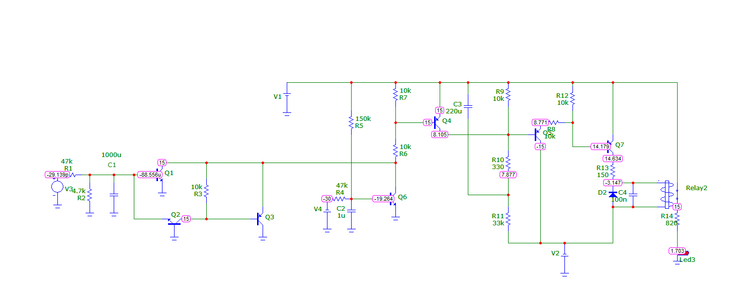
Ho simulato il circuito.
Ti allego una foto con i valori di tensione continua che mi ha tirato fuori il simulatore quando il circuito è ok.
Al posto del carico sul relè ho messo un led.
Solo per curiosità...i relè funzionano?
Ti allego una foto con i valori di tensione continua che mi ha tirato fuori il simulatore quando il circuito è ok.
Al posto del carico sul relè ho messo un led.
Solo per curiosità...i relè funzionano?
Napoletani si nasce.....
Re: relè innesco finale
allora...su r65 arrivano -38v
ai due capi di r72 ci sono 750mV e sull'altro reoforo 56V
i relè, sinceramente ancora non li smonto per provarli...ah, comunque, ho trovato una resistenza bruciata ma in un altro posto, la r25...sostituita ma non cambia nulla
ai due capi di r72 ci sono 750mV e sull'altro reoforo 56V
i relè, sinceramente ancora non li smonto per provarli...ah, comunque, ho trovato una resistenza bruciata ma in un altro posto, la r25...sostituita ma non cambia nulla
Re: relè innesco finale
Trovato il problema. Hai sicuramente un finale, o più, in corto. Controlla per bene il finale. Dopo aver sostituito le eventuali parti guaste fai la procedura per il bias descritta nel documento che hai postato.
Napoletani si nasce.....
Re: relè innesco finale
..mmm..dici finale? ...ho provato a mettere un segnale in ingresso e con la audio probe l'ho seguito partendo dall'inizio..sono arrivato fino al piedino 7 dell'IC1 dopo di che non ho più segnale...
Re: relè innesco finale
Questo è un altro problema.
La resistenza R72 manda parte del segnale che va al woofer in ingresso al circuito che fa chiudere i relè. Questo circuito se "capta" un offset positivo, come nel tuo caso, o negativo, non eccita il relè, prevenendo danni maggiori. Tu hai misurato su un capo di questa resistenza 56V. Significa che sull'uscita verso il woofer c'è una tensione positiva che non ci dovrebbe essere. Se quel relè si chiudesse, sfonderesti il woofer.
Il perchè del segnale audio che si ferma su IC1B, potrebbe essere il limiter chiuso a causa dello stato di "protezione" che non va via.
Dai che la ripariamo....controlla il finale.
Napoletani si nasce.....
Re: relè innesco finale
ok, grazie
senti, in che modo "La resistenza R72 manda parte del segnale che va al woofer in ingresso al circuito che fa chiudere i relè" (giusto se ti va di spiegarmelo e di perderci cinque minuti)
per il resto, qual è il "limiter"?
da quali finali inizio e, ovviamente, li devo smontare, vero?
senti, in che modo "La resistenza R72 manda parte del segnale che va al woofer in ingresso al circuito che fa chiudere i relè" (giusto se ti va di spiegarmelo e di perderci cinque minuti)
per il resto, qual è il "limiter"?
da quali finali inizio e, ovviamente, li devo smontare, vero?
Re: relè innesco finale
Partiamo dall’uscita del woofer. C’è un collegamento che arriva alla R72. Quindi in condizioni normali, cioè quando il finale funziona bene, arriverà, su questa resistenza, il segnale audio. Adesso se ci colleghiamo con un oscilloscopio vedremo la forma d’onda di uscita perfettamente simmetrica o quasi. Vale a dire che la parte positiva è uguale o quasi alla parte negativa. Questo significa che non c’è nessuna componente continua in uscita. Se misuriamo con un tester in dc la tensione sull’ uscita sarà prossima allo zero. In queste condizioni i transistor dopo la r72 non intervengo e permettono la chiusura del rele’. Questi intervengono solo nel caso in cui la sinusoide di uscita è spostata in alto o in basso. Se misuriamo con un tester in dc l’uscita del finale e leggiamo una tensione, ad esempio +5V oppure -10V, i transistor dopo la r72 rilevano un valore di tensione continua in uscita dal finale e non permettono la chiusura del rele’ proteggendo la cassa da guasti più gravi. Adesso se vuoi provare a far chiudere il rele’ inizia a scollegare tutti i finali, poi accendi la cassa e controlli sulla r72 quanti volt ci sono.
Napoletani si nasce.....
Re: relè innesco finale
..perfetto, sei stato chiarissimo e sono riuscito a seguirti alla perfezione.
...quindi, quando un transistor è "rotto" manda continua a valle?
...quindi, quando un transistor è "rotto" manda continua a valle?
Re: relè innesco finale
Dipende...se è in cortocircuito si. Può anche essere danneggiato in modo che sia sempre aperto, in questo caso, in un finale di potenza, ci sarebbe uno sbilanciamento.
Purtroppo, sarò sfortunato io, quando un amico mi porta un finale che non funziona, devo sempre controllare tutto. Questo è il consiglio che ti do. Controlla tutto con calma. Un finale di potenza si comporta bene o male come un operazionale, solo che quando non funziona qualcosa o quando commettiamo uno sbaglio, va tutto in fumo.
Napoletani si nasce.....
Re: relè innesco finale
ok, quindi come mi consigli di procedere?
smonto singolarmente ogni transistor cominciando dai più grossi (e in fondo alla catena, quindi prima q22, q23,...etc..) dando corrente all'ampli ogni transistor smontato per vedere se c'è ancora continua sulla r72?
smonto singolarmente ogni transistor cominciando dai più grossi (e in fondo alla catena, quindi prima q22, q23,...etc..) dando corrente all'ampli ogni transistor smontato per vedere se c'è ancora continua sulla r72?
Re: relè innesco finale
Smonta i 4 finali (Q10 -11 -22 -23) e provali.
Se sono ok, vai a ritroso controllando i driver. Naturalmente devi controllare anche le resistenze/condensatori/diodi presenti sul circuito.
Come vedi sullo schema, sono presenti anche dei diodi zener (DZ6 e DZ2 da 7.5V). Per verificarne il funzionamento, oltre all'uso del tester in modalità diodo, puoi provarli anche seguendo questo metodo, secondo me il più corretto, e cioè: Procurati un alimentatore che abbia un voltaggio superiore a quello dello zener, nel nostro caso 12V dc sono sufficienti; una resistenza da 1Kohm 1W. Dissalda lo zener dal circuito e collega in questo modo il "banco di misura": Positivo dell'alimentatore alla resistenza, l'altro capo della resistenza al Catodo del diodo zener, Anodo del diodo al meno dell'alimentatore. Accendi l'alimentatore e misura la tensione ai capi del diodo. Dovresti leggere 7.5V +/- la tolleranza del diodo che puoi sapere dal datasheet di quest'ultimo.
Se sono ok, vai a ritroso controllando i driver. Naturalmente devi controllare anche le resistenze/condensatori/diodi presenti sul circuito.
Come vedi sullo schema, sono presenti anche dei diodi zener (DZ6 e DZ2 da 7.5V). Per verificarne il funzionamento, oltre all'uso del tester in modalità diodo, puoi provarli anche seguendo questo metodo, secondo me il più corretto, e cioè: Procurati un alimentatore che abbia un voltaggio superiore a quello dello zener, nel nostro caso 12V dc sono sufficienti; una resistenza da 1Kohm 1W. Dissalda lo zener dal circuito e collega in questo modo il "banco di misura": Positivo dell'alimentatore alla resistenza, l'altro capo della resistenza al Catodo del diodo zener, Anodo del diodo al meno dell'alimentatore. Accendi l'alimentatore e misura la tensione ai capi del diodo. Dovresti leggere 7.5V +/- la tolleranza del diodo che puoi sapere dal datasheet di quest'ultimo.
Napoletani si nasce.....

