se vuoi parlaimo anche in giapponese! XD
ok ok allora teniamo i valori così come sono, però mi sto perdendo. Credevo sarebbe stata una sciocchezza realizzare sto buffer, ma a quanto pare sto finendo fuori strada... :(
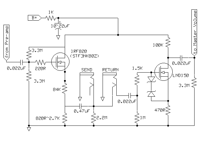
Vorrei focalizzarmi sul problema e sul funzionamento.
Problemi:
-anche con MV a zero il segnale passa sempre. Dovrei prevedere un partitore o una res in ingresso?
-in uscita il livello del segnale è invece carente
Quindi in soldoni in ingresso "ho troppo" e in uscita "ho poco".
Considero che con un fx-loop ben progettato anche solo inserendo un cavo tra send e return non ho alcuna variazione sui volumi. Ora, escludendo il buffer, il preamp è libero di sparare il 100% direttamente nel return del mio ampli senza che venga attenuato.
Forse non ho considerato che l' fx-loop dovrebbe prevedere attenuazione+recovery (in italiano recupero

)
Per cui non attenuando ho solo il recovery del segnale e quindi è questa la differenza di segnale che sento con e sena buffer??
Inoltre il jcm800 spara davvero un sacco di volume in uscita di suo.
Rimane sempre il mio dubbio sulla non linearità e il suo rapporto 1:1 per definizione che però non risulta... :( :(
Dove sta l'inghippo??
grazie mille
