in queste righe troverete il mio progettino per un preamplificatore per microfoni electret, cioè le comuni capsule microfoniche.
Le capsule microfoniche sono spesso associate ad audio di scarsa qualità, in realtà queste capsule hanno una risposta lineare su tutta la banda audio ma il loro bassissimo costo (si parla di 50cent a capsula) le ha rese popolari su una quantità di dispositivi con audio scarso per cui sono state associate a tale tipo di utilizzo.
Lungi da me dire che una di queste capsule sia a livello di un SM57, fanno comunque il loro dovere senza infamia e senza lode e se vi serve di registrare qualcosa al volo o di amplificare la vostra voce o uno strumento al volo, queste capsule possono fare al caso vostro.
Se dovete fare registrazioni professionali queste capsule non fanno al caso vostro.
Ora, finite le premesse, vi allego un documento di mamma Texas Instruments in cui si illustra come mettere su un semplice amplificatore a transimpendenza per preamplificare questi microfoni: I calcoli se avete voglia ve li guardate li, c'è anche l'analisi di stabilità con il diagramma di Bode che può essere un buon esempio pratico per chi studia elettronica alle superiori o per chi nel corso di Sistemi Automatici vuole associare le formule a qualcosa di reale.
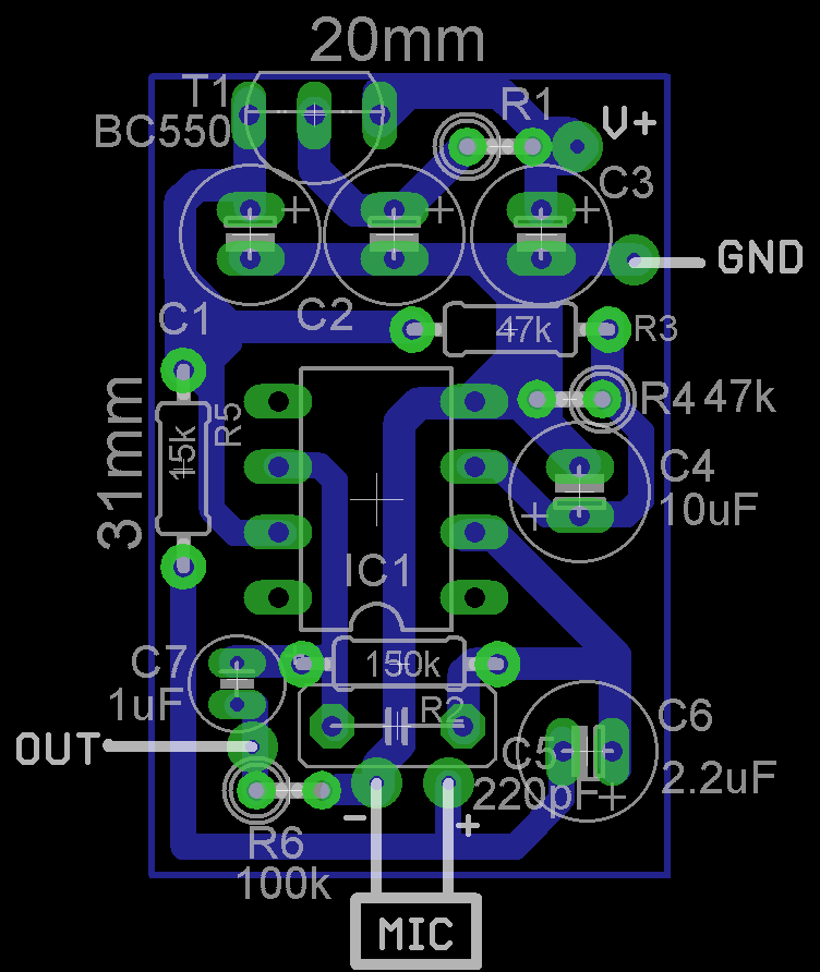
Lo schema elettrico utilizzato è questo: Nessuno dei componenti è critico, potete fare pasticci come volete, la resistenza R26 regola il guadagno ed il condensatore in parallelo regola la frequenza di taglio bassa, visto che lo userò per chitarra e per un progetto in particolare che non vi sto a spiegare quì ho tagliato a circa 7kHz.
Il pcb è molto piccolo, 31x20mm, contiene anche un filtro del tipo moltiplicatore di capacità con un transistor e tre condensatori, entra in un contenitore cilindrico delle aspirine, ed è proprio dove lo inscatolerò

