Sostieni il forum con una donazione! Il tuo contributo ci aiuterà a rimanere online!
Immagine

Preamplificatore per Piezo

Discussioni su tutto ciò che riguarda l'elettronica e le sue applicazioni
Rispondi
Avatar utente
raf71
Diyer Eroe
Diyer Eroe
Messaggi: 988
Iscritto il: 12/08/2010, 17:24
Località: Pozzuoli (NA)

Preamplificatore per Piezo

Messaggio da raf71 » 30/04/2025, 18:37

Buonasera a tutti.
Come accennato stamane vorrei realizzare un preamp per pickup piezo con le seguenti caratteristiche: 6 canali, gain per ciascun canale, master gain in uscita. Quindi un totale di 7 stadi. Naturalmente prima di ordinare gli stampati stavo provando a simulare il circuito con MICROCAP ma avendo le librerie obsolete, non riuscivo a trovare nessuna libreria con gli operazionali odierni, in particolare quelli a bassa potenza. Infatti simulando con un paio di tl064, la corrente assorbita è di 1,4mA. Un po' troppo calcolando che una batteria da 9V, se è carica, fornisce circa 450/500 mA/h.
Per cui mi sono deciso ad utilizzare LTSPICE.
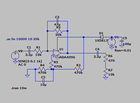
Dopo aver realizzato lo schema in figura, faccio partire la simulazione e andando a misurare la corrente in uscita da V1, quest'ultima ha un andamento sinusoidale e non continuo. Mi date qualche dritta su come utilizzare il simulatore?
Grazie mille a tutti.
Raf.
PS. Naturalmente lo schema è di massima ed i valori andranno ricalcolati.
Allegati
preamp.png
Napoletani si nasce.....

Avatar utente
robi
Amministratore
Amministratore
Messaggi: 9738
Iscritto il: 17/12/2006, 13:57
Località: Alba

Re: Preamplificatore per Piezo

Messaggio da robi » 30/04/2025, 21:28

Ciao Raf, é normale, perché stai amplificando un segnale su di un carico, cioé stai cambiando la corrente che scorre attraverso il carico di uscita, che arriva dall’alimentazione.

Avatar utente
raf71
Diyer Eroe
Diyer Eroe
Messaggi: 988
Iscritto il: 12/08/2010, 17:24
Località: Pozzuoli (NA)

Re: Preamplificatore per Piezo

Messaggio da raf71 » 30/04/2025, 22:43

Ok. Quindi per capire che consumo ho con 7 stadi potrei prendere in considerazione il picco massimo di corrente, o al limite tiro fuori la corrente rms e moltiplico.
Un'altra cosa carina sarebbe quella di avere il modello spice di un pu piezo. Stavo leggendo qualcosa oggi pomeriggio....poi bisogna tenere conto della capacità del pu.... Ci sarà un bel da fare.
Napoletani si nasce.....

Avatar utente
robi
Amministratore
Amministratore
Messaggi: 9738
Iscritto il: 17/12/2006, 13:57
Località: Alba

Re: Preamplificatore per Piezo

Messaggio da robi » 01/05/2025, 0:01

Dei circuiti credibili dei vari tipi di pickup li trovi qui:
https://ozvalveamps.org/pickups.htm

Il piezo é un… condensatore ceramico molto microfonico!

Avatar utente
robi
Amministratore
Amministratore
Messaggi: 9738
Iscritto il: 17/12/2006, 13:57
Località: Alba

Re: Preamplificatore per Piezo

Messaggio da robi » 01/05/2025, 15:54

Raf, vista l'applicazione particolare, e visto che immagino sia per il tuo amico liutaio, perchè non usare un'uscita bilanciata, quindi giocoforza a basso rumore, e prendere l'alimentazione da lì? Ti semplifichi tutto ed ottimizzi il segnale in uscita, soprattutto dove intorno c'è rumore.
In poche parole, tutto molto più professionale.

Avatar utente
Kagliostro
Amministratore
Amministratore
Messaggi: 9949
Iscritto il: 03/12/2007, 0:16
Località: Prov. di Treviso

Re: Preamplificatore per Piezo

Messaggio da Kagliostro » 01/05/2025, 19:18

Anche a me pare una buona opzione, Domenico non ha anche fatto un sistema di alimentazione particolare recentemente ?

Franco

Avatar utente
robi
Amministratore
Amministratore
Messaggi: 9738
Iscritto il: 17/12/2006, 13:57
Località: Alba

Re: Preamplificatore per Piezo

Messaggio da robi » 01/05/2025, 21:15

Sì, ma secondo me é meglio usare la phantom classica, é più universale.

Avatar utente
raf71
Diyer Eroe
Diyer Eroe
Messaggi: 988
Iscritto il: 12/08/2010, 17:24
Località: Pozzuoli (NA)

Re: Preamplificatore per Piezo

Messaggio da raf71 » 08/05/2025, 18:54

Bella idea Robi...non ci avevo proprio pensato. In effetti sarebbe molto meglio...anche se poi saresti vincolato ad un cavo...potrei suggerirla come un upgrade prevedendo magari una doppia alimentazione, batteria/e oppure phantom.
Nel frattempo tra un intervento di manutenzione e l'altro ho trovato questo articolo: https://sound-au.com/project202.htm

Saluti
Raf
Napoletani si nasce.....

Avatar utente
robi
Amministratore
Amministratore
Messaggi: 9738
Iscritto il: 17/12/2006, 13:57
Località: Alba

Re: Preamplificatore per Piezo

Messaggio da robi » 09/05/2025, 21:30

Puoi usare questa presa qui sul basso:
https://www.thomann.de/it/neutrik_ncj6fa_v.htm

Avatar utente
raf71
Diyer Eroe
Diyer Eroe
Messaggi: 988
Iscritto il: 12/08/2010, 17:24
Località: Pozzuoli (NA)

Re: Preamplificatore per Piezo

Messaggio da raf71 » 19/05/2025, 22:09

Buonasera ragazzi. Un piccolo aggiornamento in merito a questo preamp.
Lo abbiamo provato e già con i valori di default dei componenti che avevo scelto non era niente male. Seguendo le indicazioni del tutorial che avevo linkato ho cambiato le capacità di ingresso che erano un pò alte, adesso sono da 220n, ed il tutto adesso suona bene. Ero spaventato dal consumo, 1.3mA circa, ma confrontandolo con altri circuiti che fanno lo stesso mestiere non ho motivo di temere avendo questi ultimi consumi nell'ordine dei 1.4mA per un 6 canali, il mio addirittura ne ha 7.
Per il resto è tutto smd, i cap sono al 5% le resistenze all' 1%, tl064 della texas, trimmer multigiro.
Spero che il mio amico mi passi qualche foto del basso, che è veramente bello.
Saluti a tutti.
PS. Robi sto mettendo su carta la tua idea.
Napoletani si nasce.....

Avatar utente
Kagliostro
Amministratore
Amministratore
Messaggi: 9949
Iscritto il: 03/12/2007, 0:16
Località: Prov. di Treviso

Re: Preamplificatore per Piezo

Messaggio da Kagliostro » 20/05/2025, 7:51

Ciao Raffaele bel progetto :numb1:

Franco

Avatar utente
robi
Amministratore
Amministratore
Messaggi: 9738
Iscritto il: 17/12/2006, 13:57
Località: Alba

Re: Preamplificatore per Piezo

Messaggio da robi » 20/05/2025, 10:02

Ciao Raffaele, sono curioso di vedere come uscirà il progetto! Tienici aggiornati!

Avatar utente
raf71
Diyer Eroe
Diyer Eroe
Messaggi: 988
Iscritto il: 12/08/2010, 17:24
Località: Pozzuoli (NA)

Re: Preamplificatore per Piezo

Messaggio da raf71 » 26/05/2025, 13:58

Buongiorno ragazzi.
In merito all'alimentazione phantom, faccio qualche considerazione con voi:
1) vorrei tenere l'opzione di utilizzare anche le batterie (2x9Volt)
2) vorrei evitare di usare circuiti di conversione da +volt a -volt visto che più di una volta mi hanno causato problemi di rumore, quindi alimentazione singola e magari regolata tramite zener evitando regolatori e quant'altro.

Quindi prima di tutto devo aggiungere altri due opamp, ricalcolare l'assorbimento e di conseguenza calcolare la resistenza di abbattimento per lo zener, che per stare tranquilli prenderò da 1watt.

Sta cosa della phantom mi intriga.....

Saluti a tutti..
Raf
Napoletani si nasce.....

Rispondi