Sostieni il forum con una donazione! Il tuo contributo ci aiuterà a rimanere online!
Immagine

Aiken switching sistem

Discussioni su tutto ciò che riguarda l'elettronica e le sue applicazioni
Avatar utente
kruka
Braccio destro di Roger Mayer
Braccio destro di Roger Mayer
Messaggi: 1895
Iscritto il: 10/05/2006, 16:20
Località: Ancona

Re: Aiken switching sistem

Messaggio da kruka » 21/11/2007, 3:51

mick ha scritto: ... oppure più porte and a due ingressi  :numb1:
http://img341.imageshack.us/my.php?image=002hp0.jpg

Immagine


come questa?? :arf2: era per risparmiare qualche collegamento
Ultima modifica di kruka il 21/11/2007, 3:55, modificato 1 volta in totale.
Un esperto è un uomo che ha fatto tutti gli errori che si possono fare in un campo molto ristretto - Niels Bohr

Avatar utente
kruka
Braccio destro di Roger Mayer
Braccio destro di Roger Mayer
Messaggi: 1895
Iscritto il: 10/05/2006, 16:20
Località: Ancona

Re: Aiken switching sistem...sviluppi

Messaggio da kruka » 29/03/2008, 1:12

io mi porto avanti i 3D da solo :mart: :mart:

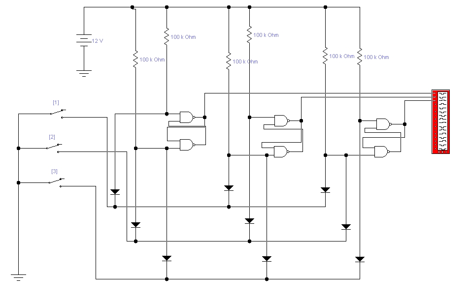
mi è venuta una idea su come semplificare il circuito aiken..e mi chiedo perchè non ci abbia pensato prima
cmq in questo modo non devo usare anche le porte AND e teoricamente il modulo può essere ripetuto all'infinito
visto che è un po' che non produco niente di utile per la comunity e approfittando del ritono degli allegati

ecco a voi  :face_green:

si potrebbe usare anche per una pedaliera loop in modo che ogni canale escluda direttamente tutti gli altri

per l'utilizzo con gli ampli c'è un piccolo problema: ossia se si vuole i led anche sulla pedaliera e non
volendo uscire dall'ampli con 1000 cavi per il footswitch [  (1 per lo switch+ 1 per il led) moltiplicato per il numetro di canali + massa + alimentazione ]
bisogna mettere tutto il circuito nel footswith.

ovviamente si può ovviare complicando un po' troppo il circuito...ci sto lavorando su!

EDIT

lo schema è ok ma ci sono 3 diodi che non servono ad una cippa e funziona tutto anche levandoli
indovinate un po' quali sono  :ok_1:
Allegati
ScreenShot016.jpg
Ultima modifica di kruka il 29/03/2008, 2:41, modificato 1 volta in totale.
Un esperto è un uomo che ha fatto tutti gli errori che si possono fare in un campo molto ristretto - Niels Bohr

Avatar utente
gnogno
Braccio destro di Roger Mayer
Braccio destro di Roger Mayer
Messaggi: 1986
Iscritto il: 15/05/2006, 20:34
Località: Lucerna

Re:Aiken switching sistem

Messaggio da gnogno » 03/11/2008, 1:19

Kruka hai più portato avanti l'esperimento?
[size=40][b]La funzione Cerca è tua amica[/b][/size]

Avatar utente
kruka
Braccio destro di Roger Mayer
Braccio destro di Roger Mayer
Messaggi: 1895
Iscritto il: 10/05/2006, 16:20
Località: Ancona

Re:Aiken switching sistem

Messaggio da kruka » 03/11/2008, 15:09

a quale ti riferisci Paolo?

il mio ampli (la tartaruga) ha la parte che controlla il cambio canale che va benissimo ed è lo schema messo la prima pagina,quello di aiken, con qualche
modifica nel controllo relè. In pratica c'è la foto del circuito che va nel footswitch, mentre manca la parte che controlla i relè che è dentro l'ampli.
l'unica cosa è che dovrei riprogettare/semplificare un po' tutto il circuito  perchè ingombra ma lo farò per il prossimo ampli

altre varianti non ne ho fatte dal vivo ma ne avevo studiate diverse con EW che sulle simulazioni funzionano.

cosa ti serve?se hai bisogno ti do una mano  :arf2:
Ultima modifica di kruka il 03/11/2008, 15:55, modificato 1 volta in totale.
Un esperto è un uomo che ha fatto tutti gli errori che si possono fare in un campo molto ristretto - Niels Bohr

Avatar utente
gnogno
Braccio destro di Roger Mayer
Braccio destro di Roger Mayer
Messaggi: 1986
Iscritto il: 15/05/2006, 20:34
Località: Lucerna

Re:Aiken switching sistem

Messaggio da gnogno » 03/11/2008, 18:37

Intendevo proprio il sistema di switching! Mi servirebbe per varie cose e se funziona senza particolari "problemi" costruttivi (non ho capito, ma servono anche i relè?cioè èun controllo remoto relè?) mi sarebbe molto utile...
In pratica non è che abbia capito molto come funziona  red_face :ciao:
[size=40][b]La funzione Cerca è tua amica[/b][/size]

Avatar utente
kruka
Braccio destro di Roger Mayer
Braccio destro di Roger Mayer
Messaggi: 1895
Iscritto il: 10/05/2006, 16:20
Località: Ancona

Re:Aiken switching sistem

Messaggio da kruka » 03/11/2008, 20:44

Paolo aka GnognoFasciani ha scritto: Intendevo proprio il sistema di switching! Mi servirebbe per varie cose e se funziona senza particolari "problemi" costruttivi (non ho capito, ma servono anche i relè?cioè èun controllo remoto relè?) mi sarebbe molto utile...
In pratica non è che abbia capito molto come funziona  red_face :ciao:
mi sa che ti conviene dirmi quali sono le "varie cose" almeno ci capiamo :face_green:
a meno che non vuoi costruire un sistema fine a se stesso  :mart:

allora in breve il sistema ha 3 uscite logiche(0/1) ogni pulsante attiva una via è disabilita le altre.
ovviamente si può fare a 1,2,3,4,5 vie etc etc...

ogni via(pulsante) può pilotare un led, un relè per il cambio canale,etc etc... quello che ti pare insomma
in base a quello che devi pilotare ti servono dei componenti aggiuntivi(tipo un npn e qualche res)

il sistema funziona alla perfezione, io ne ho sperimentato anche uno con dei diodi al posto delle porte AND
usando sempre anche il flip flop Set/Reset

cerca intanto di capire come funziona flipflop SR, adesso esco quando torno in caso te lo spiego meglio il circuito

:bye1:
Un esperto è un uomo che ha fatto tutti gli errori che si possono fare in un campo molto ristretto - Niels Bohr

Avatar utente
gnogno
Braccio destro di Roger Mayer
Braccio destro di Roger Mayer
Messaggi: 1986
Iscritto il: 15/05/2006, 20:34
Località: Lucerna

Re:Aiken switching sistem

Messaggio da gnogno » 03/11/2008, 21:01

Quindi comunque per switchare tra più canali di un preamp mi serve comunque una board  con dei relé da pilotare con questo circuito?
E sempre per parlare in pratica, posso mettere due pulsanti in "parallelo" in modo da gestire con dei semplici interruttori lo switching sia da pannello che da footswitch?

:Gra_1:
[size=40][b]La funzione Cerca è tua amica[/b][/size]

Avatar utente
kruka
Braccio destro di Roger Mayer
Braccio destro di Roger Mayer
Messaggi: 1895
Iscritto il: 10/05/2006, 16:20
Località: Ancona

Re:Aiken switching sistem

Messaggio da kruka » 04/11/2008, 0:25

Paolo aka GnognoFasciani ha scritto: Quindi comunque per switchare tra più canali di un preamp mi serve comunque una board  con dei relé da pilotare con questo circuito?
E sempre per parlare in pratica, posso mettere due pulsanti in "parallelo" in modo da gestire con dei semplici interruttori lo switching sia da pannello che da footswitch?

:Gra_1:
se hai 2 soli canali il circuito non ti serve basta uno switch esterno!
che accende/spegne dei relè(interni) oppure degli opto come sulla SLO

se hai più di 2 canali e/o qualche altra funzione, un sistema di switching ti serve al 99%, non è detto che ti serva proprio l'aiken
magari ne troviamo uno più comodo per te (bisogna vedere sempre quanta roba devi controllare e come)

per i pulsanti in parallelo il sistema aiken puo farlo però
- o non metti i led che indicano il canale sulla pedaliera
- o usi un cavo con parecchi fili dentro

per i pulsanti in parallelo ci sono diverse soluzioni:
- una la trovi sullo schema del trio della groovetubes(3 canali)
- altre ne avevo progettate io,anche senza porte logiche...ma testate solo su Electonic Workbench

:bye1:
Un esperto è un uomo che ha fatto tutti gli errori che si possono fare in un campo molto ristretto - Niels Bohr

Rispondi