Re:3 SWITCH A ESCLUSIONE, come fare?
3 SWITCH A ESCLUSIONE, come fare?
hola boyz, ho bisogno di mettere 3 effetti in un box solo, e ho bisogno di un sistema di switching che mi permetta di selezionarli uno alla volta e in modo che selezionandone uno gli altri si disattivino e così per gli altri due.
qualcuno ha idee? in rete non ho trovato nulla..
qualcuno ha idee? in rete non ho trovato nulla..
Re:3 SWITCH A ESCLUSIONE, come fare?
momentary switch con relay, qualcuno saprà darti più info e schemi 
God bless you
Re:3 SWITCH A ESCLUSIONE, come fare?
3 flip flop RS e porte OR... Ti lascio indovinare lo schema

Re:3 SWITCH A ESCLUSIONE, come fare?
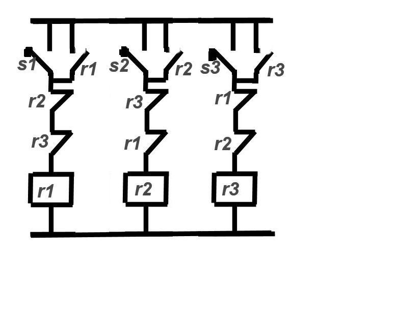
lo so che è un disegno fatto alla pene di levriero, però sia che tu voglia comandare il tutto con relè o porte and or...questo è il principio di pilotaggio...(secondo me)
S1,S2,S3 sono i tuoi switch
R1,R2,R2 sono i contatti o gli scambi che escludono e attivano i tuoi effetti
da notare che nello schema ho disegnato anche una autoalimentazione perchè è pensata con i relè, però dubito che troverai relè con tutti quegli scambi alimentato a 9/12volt cc.
S1,S2,S3 sono i tuoi switch
R1,R2,R2 sono i contatti o gli scambi che escludono e attivano i tuoi effetti
da notare che nello schema ho disegnato anche una autoalimentazione perchè è pensata con i relè, però dubito che troverai relè con tutti quegli scambi alimentato a 9/12volt cc.
Ultima modifica di w4r4n il 22/10/2009, 19:52, modificato 1 volta in totale.
W4r4n
Re:3 SWITCH A ESCLUSIONE, come fare?
Lo schema di w4r4n è corretto però si rendono necessari relays con molti contatti o due relays in parallelo

Re:3 SWITCH A ESCLUSIONE, come fare?
si ho un carretto di idee e schemi uno testato e molti simulatimarcasso ha scritto: hola boyz, ho bisogno di mettere 3 effetti in un box solo, e ho bisogno di un sistema di switching che mi permetta di selezionarli uno alla volta e in modo che selezionandone uno gli altri si disattivino e così per gli altri due.
qualcuno ha idee? in rete non ho trovato nulla..
il sistema più intuitivo te lo ha consigliato Mick e basta usarel CD4043 cerca il datasheet e vedi se riesci a capire come funziona
qualche giorno fa ho trovato uno schema molto interessante che dovrebbe ridurre al minimo i componenti e permette di usare fino a 8 switch
( CD4042 o simili) anche se io lo farei un pochino diverso
- Allegati
-
- Interlock latch circuit (zip).pdf
- (118.9 KiB) Scaricato 463 volte
Ultima modifica di kruka il 23/10/2009, 0:27, modificato 1 volta in totale.
Un esperto è un uomo che ha fatto tutti gli errori che si possono fare in un campo molto ristretto - Niels Bohr
Re:3 SWITCH A ESCLUSIONE, come fare?
al volo mi viene in mente il sistema di cambio dei canali della OD3 di sloclone
http://sloclone.yesterdaysrevolt.com/OD3/OD3.pdf
ultima pg
http://sloclone.yesterdaysrevolt.com/OD3/OD3.pdf
ultima pg
Re:3 SWITCH A ESCLUSIONE, come fare?
ho finito adesso di testare su breadboard un circuitino con cd4042 riadattando quello del pdf postato sopra e funziona alla grande e sono 4 componenti in croce 
comodissimo
comodissimo
Un esperto è un uomo che ha fatto tutti gli errori che si possono fare in un campo molto ristretto - Niels Bohr
Re:3 SWITCH A ESCLUSIONE, come fare?
kruka, ne ho un bisogno vitale anche io in questo momento...puoi postare lo schema completo perpiacere??
W4r4n
Re:3 SWITCH A ESCLUSIONE, come fare?
E' interamente riportato nell'ultima pagina del precedente file pdfw4r4n ha scritto: kruka, ne ho un bisogno vitale anche io in questo momento...puoi postare lo schema completo perpiacere??
Re:3 SWITCH A ESCLUSIONE, come fare?
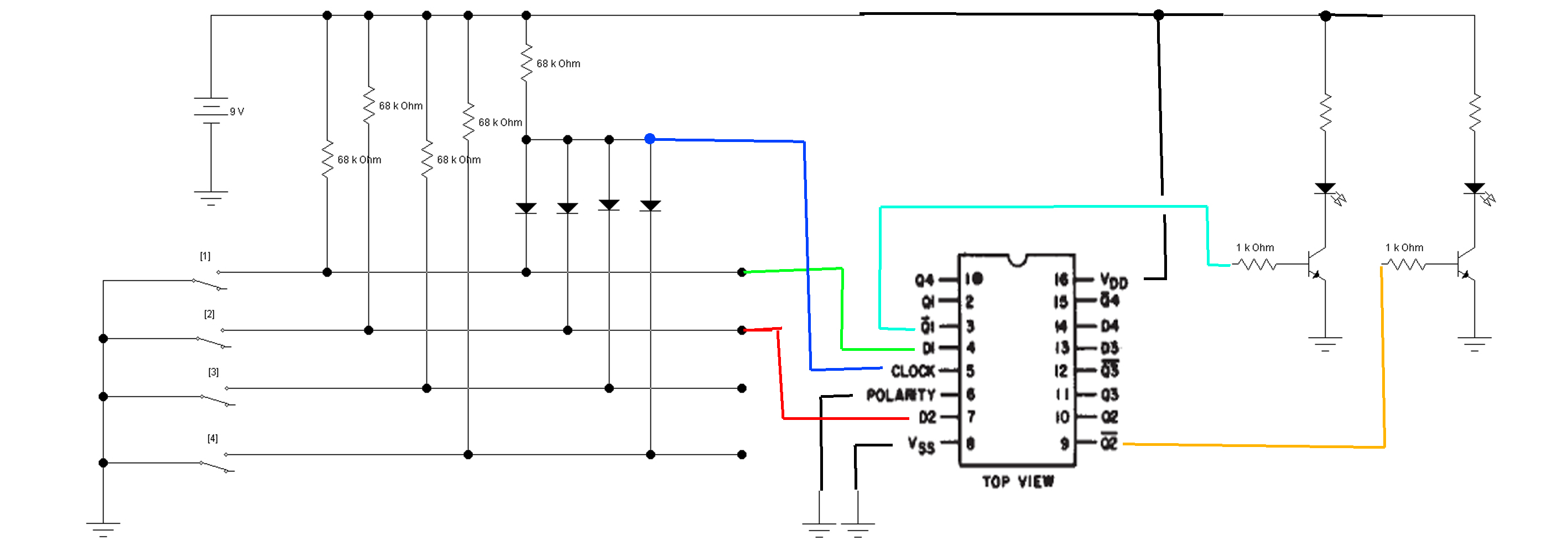
quello riportato nel pdf fa uso di un integrato leggermente diverso... l'equivalente a mosfet sarebbe il CD40174 o meglio il hef40374mick ha scritto: E' interamente riportato nell'ultima pagina del precedente file pdf![]()
quello che ho usato io è il cd4042 che è simile al cd40174 ma ha la bellezza di avere un controllo polarity (che permette di decidere
se il latch viene attivato ad inpulso positivo o negativo). di cionseguenza il mio circuito è leggermente più semplice.
ora io ti posto fra un po' (dammi il tempo di disegnarlo) il circuito come l'ho montato su breadboard.
é fatto nella maniera più semplice possibile senza un circuito di debounce (che con i flip flop non guasta mai).
A me cosi' funziona ma se hai la possibilità di testarlo anche tu
sarebbe un bel guadagno per tutti (purtroppo faccio sempre le cose al volo)
....
Ultima modifica di kruka il 04/11/2009, 2:34, modificato 1 volta in totale.
Un esperto è un uomo che ha fatto tutti gli errori che si possono fare in un campo molto ristretto - Niels Bohr
Re:3 SWITCH A ESCLUSIONE, come fare?
scusate ma ho dovuto fare un po' di copia-incolla perchè la mia versione di EW non ha tutti i componenti....
NOTA BENE
io ho usato solo 2 vie del cd4042 ma usarne 4 è una identica storia....
il circuito è lo stesso che ho testato (e stranamente mi funziona senza debounce e senza circuito per ritardare il clock
)
i due npn sono un esempio di come pilotare dei led o dei relè (ovviamente in base a quello che serve si possono usare anche le uscite Q oltre che le nonQ )
il mio circuito l'ho testato senza led ma usando il tester...
se si usa un cd40174 prima del clock serve una porta NOT(perchè vuole un clock positivo) e si puo' fare benissimo con un npn o meglio un mosfet
ovviamente qualsiasi apporto sperimentale o teorico è ben accetto

PS w4r4n anche il circuito postato alla replay #5 era testato e funzionante (non quello del PDF)
NOTA BENE
io ho usato solo 2 vie del cd4042 ma usarne 4 è una identica storia....
il circuito è lo stesso che ho testato (e stranamente mi funziona senza debounce e senza circuito per ritardare il clock
i due npn sono un esempio di come pilotare dei led o dei relè (ovviamente in base a quello che serve si possono usare anche le uscite Q oltre che le nonQ )
il mio circuito l'ho testato senza led ma usando il tester...
se si usa un cd40174 prima del clock serve una porta NOT(perchè vuole un clock positivo) e si puo' fare benissimo con un npn o meglio un mosfet
ovviamente qualsiasi apporto sperimentale o teorico è ben accetto
PS w4r4n anche il circuito postato alla replay #5 era testato e funzionante (non quello del PDF)
Ultima modifica di kruka il 04/11/2009, 2:26, modificato 1 volta in totale.
Un esperto è un uomo che ha fatto tutti gli errori che si possono fare in un campo molto ristretto - Niels Bohr
Re:3 SWITCH A ESCLUSIONE, come fare?
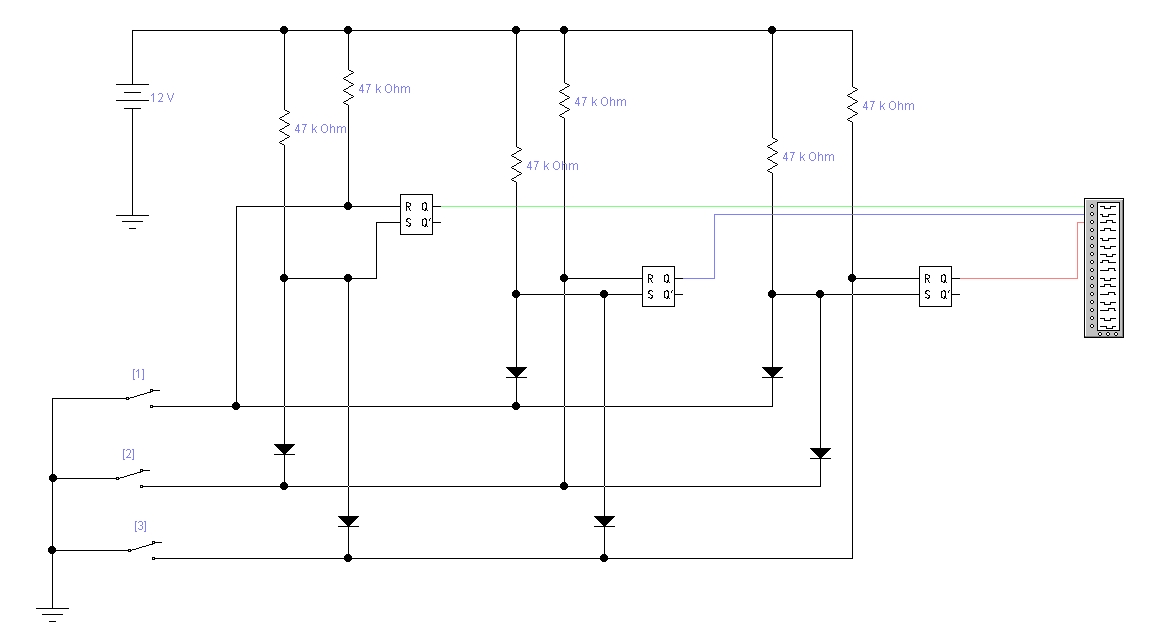
guarda, non conoscendo l'integrato in questione, dal tuo schema capisco ben poco.
Sicuramente sono io che sono ignorante ma non ho capito quanti e quali scambi posso fare , i contatti della pedinatura dell'integrato e quanti switch posso mettere al massimo visto che ne hai collegati due su 4disegnati...ma vanno uno su d2 e su q3...boh...
Mi spiego meglio, io parto da gli switch momentanei che vanno a chiudersi con annessa resistenza da 68k in parallelo e ho il clock poi dopo i diodi ho lo scambio all'integrato...
ok
ma i contatti in uscita all'integrato per pilotare un 3pdt?
alla fine quello che ti chiedo (sono enormemente ignorante) è uno schema che parta dallo switch al fxIN e fxOUT di un effetto...
Grazie&perdono
Sicuramente sono io che sono ignorante ma non ho capito quanti e quali scambi posso fare , i contatti della pedinatura dell'integrato e quanti switch posso mettere al massimo visto che ne hai collegati due su 4disegnati...ma vanno uno su d2 e su q3...boh...
Mi spiego meglio, io parto da gli switch momentanei che vanno a chiudersi con annessa resistenza da 68k in parallelo e ho il clock poi dopo i diodi ho lo scambio all'integrato...
ok
ma i contatti in uscita all'integrato per pilotare un 3pdt?
alla fine quello che ti chiedo (sono enormemente ignorante) è uno schema che parta dallo switch al fxIN e fxOUT di un effetto...
Grazie&perdono
W4r4n
Re:3 SWITCH A ESCLUSIONE, come fare?
cioè in pratica vuoi lo schema completo bello e pronto....w4r4n ha scritto:
alla fine quello che ti chiedo (sono enormemente ignorante) è uno schema che parta dallo switch al fxIN e fxOUT di un effetto...
quindi inutile che ti spiego il circuito, stasera vedo di disegnartelo se mi rispieghi bene quello che ti serve
Un esperto è un uomo che ha fatto tutti gli errori che si possono fare in un campo molto ristretto - Niels Bohr
Re:3 SWITCH A ESCLUSIONE, come fare?
no, non è inutile che mi spieghi il circuito, è che non ho capito niente dal tuo schema perchè ho capito il discorso del comando ma non dello scambio..
Se si parla di pilotaggio di relè e led ok, ma se volessi creare un 3pdt in maniera statica con integrati e interscambiarlo ad esclusione come chiedeva Marcasso?
lo ammetto, su ste cose sono molto ignorante, capirei di + a schema completo, credo.
oh, se ti scoccia fa lostesso, scusami, non è che volevo rubarti lo schema bello che pronto, ci mancherebbe, se hai modo di farmelo capire in qualche altra maniera, meglio..
Se si parla di pilotaggio di relè e led ok, ma se volessi creare un 3pdt in maniera statica con integrati e interscambiarlo ad esclusione come chiedeva Marcasso?
lo ammetto, su ste cose sono molto ignorante, capirei di + a schema completo, credo.
oh, se ti scoccia fa lostesso, scusami, non è che volevo rubarti lo schema bello che pronto, ci mancherebbe, se hai modo di farmelo capire in qualche altra maniera, meglio..
Ultima modifica di w4r4n il 04/11/2009, 20:50, modificato 1 volta in totale.
W4r4n


