Ciao a tutti...
Vorrei approfittare ancora una volta di chi ha più esperienza e competenza di me per un circuito che non ha per nulla a che fare con strumenti musicali o elaborazione audio...
Avvicinandosi il periodo natalizio (beh mancano ancora 2 mesi ma in questo caso meglio partire in anticipo) mi sto attrezzando per costruire un presepe degno di questa definizione. Non so se qualcuno del forum ha questo genere di hobby, ma personalmente è già qualche anno che metto insieme qualche idea e non concludo niente!
Ma veniamo al dunque... Vorrei costruirmi un piccolo circuitino di pilotaggio di alcuni gruppi di led con la funzione di sole, stelle e luci per casette e ambiente. In particolare il primo gruppo dovrebbe funzionare in dissolvenza e simulare il sole, un secondo gruppo sempre in dissolvenza ma contraria per le stelle ed un terzo gruppo ad accensione istantanea per le altre luci d'ambiente.
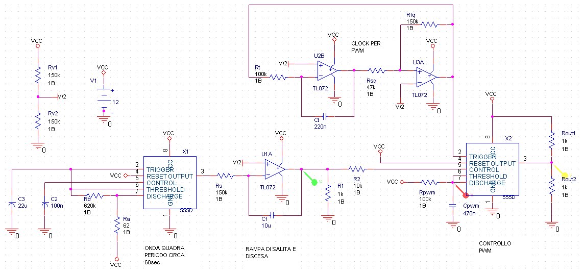
Ho già messo giù uno schema e simulato con pspice, ma non riesco a farlo funzionare correttamente. Spiego brevemente cosa ho fatto: il primo NE555 a sinistra genera un'onda quadra con periodo molto ampio, dell'ordine del minuto, dopodichè un integratore ad operazionale crea la rampa di salita e discesa per la dissolvenza. Infine un secondo 555 dovrebbe effettuare il controllo PWM di un transistor (che non ho ancora inserito) che piloterà i led.
Nella simulazione spice (vedi allegato) si vede però che il controllo PWM (nel grafico in giallo) non funziona come dovrebbe! Innanzitutto il duty cycle non varia correttamente, secondariamente quando il segnale da modulare scende sotto i 3 volt circa, in uscita ho una tensione costante nulla!
Ho notato una cosa... Il condensatore sul 555 (rosso nel grafico) fa delle piccole oscillazioni in corrispondenza di alcune tensioni d'ingresso (verde nel grafico) che non riesco ad eliminare, nemmeno variando il valore di resistenza e condensatore o la frequenza dell'onda quadra che modula il segnale.
Idee??? Ho come l'impressione che sia solo questione di adattamento tra i vari blocchi del circuito, può essere?
O magari esiste anche una soluzione più semplice per fare il tutto!
Cosa ne dite?
Grazie fin d'ora dell'aiuto!
Pilotaggio LED per presepe!
Re:Pilotaggio LED per presepe!
Eh ma mi serve la dissolvenza (che in questo caso è generata dall'operazionale messo tra i due 555).
Comunque nel frattempo sono riuscito a migliorare non male il tutto... Ora l'unico difetto è che la tensione che controlla il PWM (la "rampa" in uscita all'operazionale) non arriva mai ne a 0 volt e neppure a 12 pieni, quindi il duty cycle non è mai vicinissimo allo zero o al 100%.
Però probabilmente è un compromesso accettabile.
Comunque nel frattempo sono riuscito a migliorare non male il tutto... Ora l'unico difetto è che la tensione che controlla il PWM (la "rampa" in uscita all'operazionale) non arriva mai ne a 0 volt e neppure a 12 pieni, quindi il duty cycle non è mai vicinissimo allo zero o al 100%.
Però probabilmente è un compromesso accettabile.

