Alimentatore Luix 723 PSU, question!
- mario.ferroni
- Diyer Esperto

- Messaggi: 385
- Iscritto il: 14/08/2008, 19:42
Alimentatore Luix 723 PSU, question!
Mi sto accingendo alla realizzazione dell'alimentatore di Luix in galleria, ci dovrei tirare fuori 18V, e sono in possesso di trasformatori con UN solo secondario a 20V, mentre vedo che dallo schema Luix usa 2 secondari in serie manda il centrale al negativo e usa 2 diodi per raddrizzare.
Avendo un solo avvolgimento non ho un centrale, posso usare un ponte a diodi? Porta problemi alla stabilizzazione?
Avendo un solo avvolgimento non ho un centrale, posso usare un ponte a diodi? Porta problemi alla stabilizzazione?
Re:Alimentatore Luix 723 PSU, question!
Direi che non e' un problema se non usi il centrale, colleghi i due esterni del ponte all'alternata, il "davanti" e' il polo positivo della DC e il "dietro" e' il negativo.
Pero' senza il centrale devi usare un ponte a 4 diodi, o un ponte gia' fatto...Non so se mi sono spiegato bene!
Pero' senza il centrale devi usare un ponte a 4 diodi, o un ponte gia' fatto...Non so se mi sono spiegato bene!
Ultima modifica di Hades il 17/01/2009, 11:52, modificato 1 volta in totale.
Live another day, climb a little higher, find another reason to stay...
Re:Alimentatore Luix 723 PSU, question!
Si puoi usare tranquillamente il trasformatore con un solo secondario, come ti sei autorisposto basta usare un ponte di diodi! 
MEMENTO trimmer Humdinger :lol1:
- mario.ferroni
- Diyer Esperto

- Messaggi: 385
- Iscritto il: 14/08/2008, 19:42
Re:Alimentatore Luix 723 PSU, question!
Qualche consiglio su uno schemino da seguire per un buon alimentatore duale?
Re:Alimentatore Luix 723 PSU, question!
Usa un 317 e la sua controparte negativa il 337... erogano 1.5A che puoi aumentare col solito trucco del transistor....
Magari se riesci a trovare qualche transistor bassa tensione alto amperaggio, tipo un MJ15003 e controparte PNP riesci a fare un alimentatore da centrale nucleare
A che ti serve la duale???
Magari se riesci a trovare qualche transistor bassa tensione alto amperaggio, tipo un MJ15003 e controparte PNP riesci a fare un alimentatore da centrale nucleare
A che ti serve la duale???
MEMENTO trimmer Humdinger :lol1:
- mario.ferroni
- Diyer Esperto

- Messaggi: 385
- Iscritto il: 14/08/2008, 19:42
Re:Alimentatore Luix 723 PSU, question!
Una tra tanti il simulatore di cassa Fender che ho costruito viene alimentato +/-9v 
E poi meglio essere previdenti...puo servire tutto!
E poi meglio essere previdenti...puo servire tutto!
- mario.ferroni
- Diyer Esperto

- Messaggi: 385
- Iscritto il: 14/08/2008, 19:42
Re:Alimentatore Luix 723 PSU, question!
x Luix
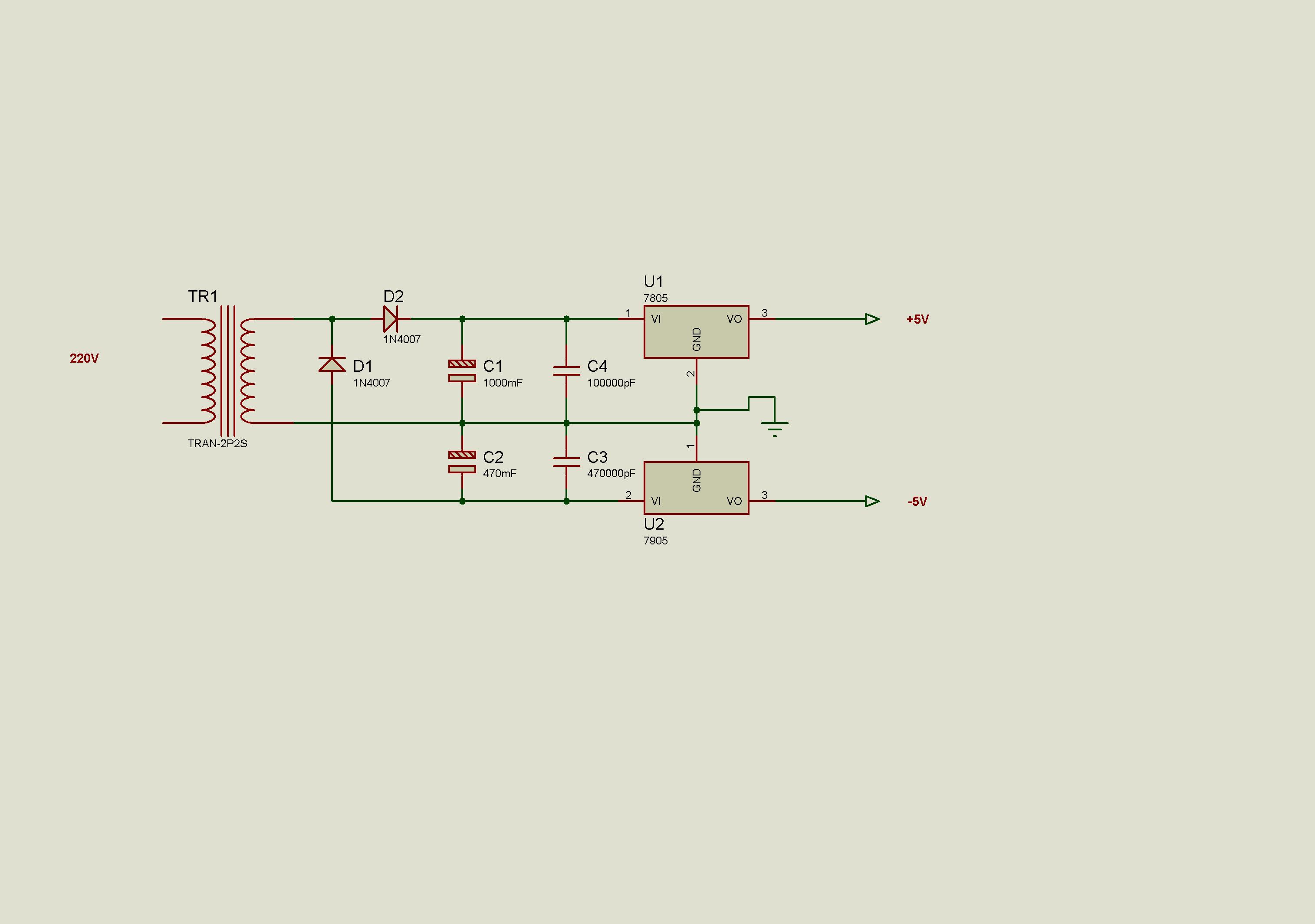
Una domanda sulla duale: e' ASSOLUTAMENTE necessario avere la presa centrale per avere la duale?
In rete ho trovato un solo schema che non la usa
Una domanda sulla duale: e' ASSOLUTAMENTE necessario avere la presa centrale per avere la duale?
In rete ho trovato un solo schema che non la usa
Re:Alimentatore Luix 723 PSU, question!
Si funziona ma sta rettificando a singola semionda, l'ondulazione della tensione rettificata è più alta in pratica potresti avere problemi di ronzio anche con i regolatori...
Usa due trasformatori, ce li hai a gratis!!!
Usa due trasformatori, ce li hai a gratis!!!
MEMENTO trimmer Humdinger :lol1:

