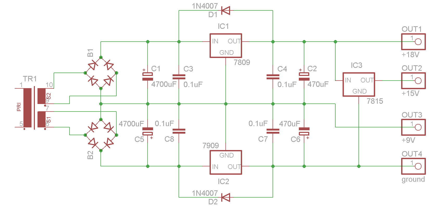
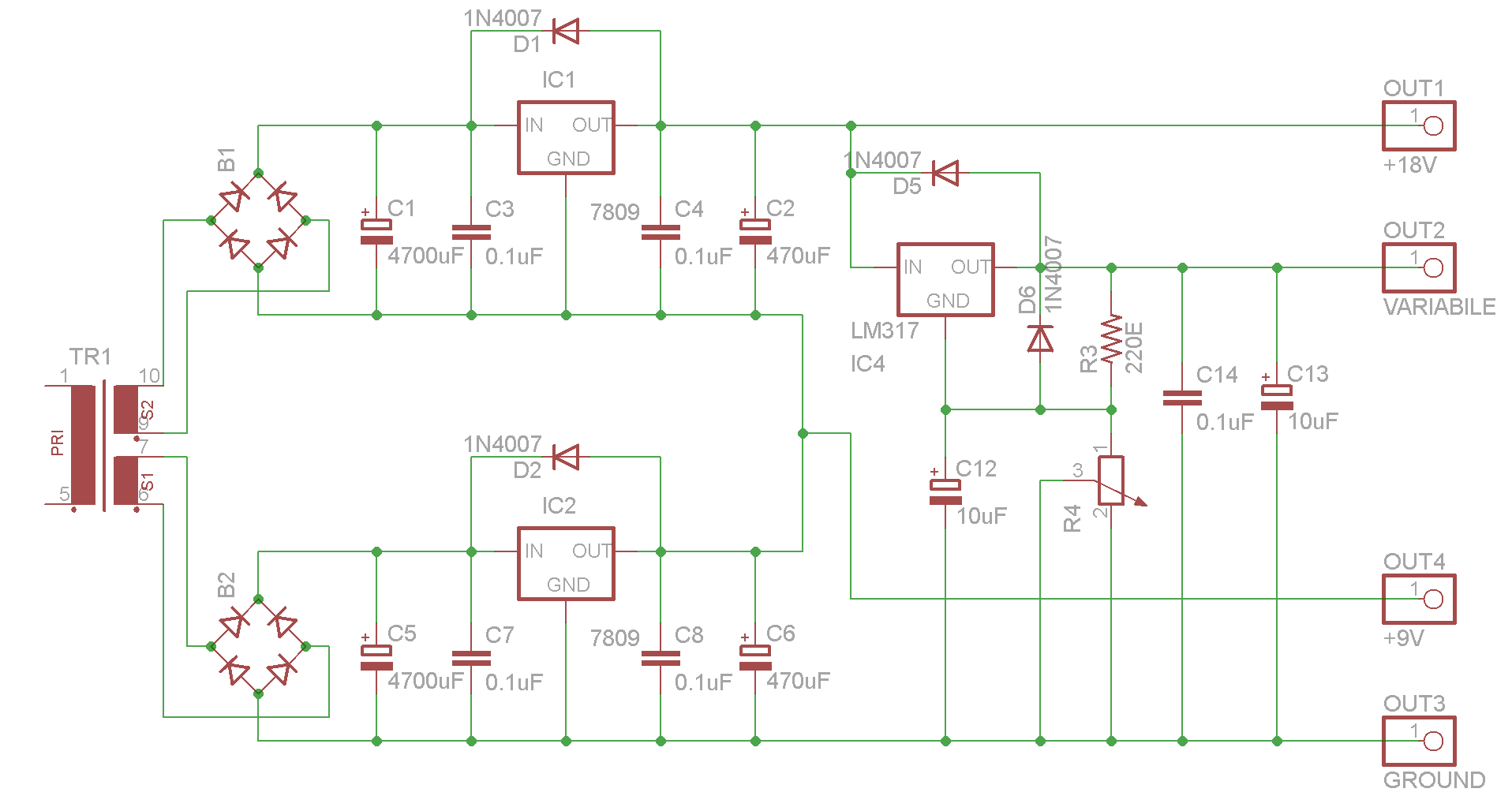
ho fatto questo schema mettendone insieme diversi..
mi date un occhio per dirmi se ho fatto qualche errore?
ovviamente se avete dei consigli sono ben accetti!!!

il secondo circuito con l'LM317 l'ho fatto in modo che possa simulare una batteria scarica, ecco il perché di quei due pot
ah! il trafo ha 2x12V a 10VA +10VA
poi qualche domanda:
1- le masse (ossia i meno) delle due uscite si possono unire?
2- posso alimentare con un circuito un pedale positive ground e con l'altro i normali pedali negative ground?
...ecco mi rendo conto che se però unisco i due meno dei circuiti forse questo a maggior ragione non lo posso fare.. ma se non li unisco si può fare?
3- in un altro alimentatore di fabbrica che posseggo, c'è un "breaker" (un relè?) montato in serie su uno dei due fili del secondario del trafo (come fosse un fusibile) - pensate sia una soluzione intelligente? e nel caso come dimensiono questo breaker?
...come al solito faccio un pacco di domande.. red_face

