Luix 723 PSU
Luix 723 PSU
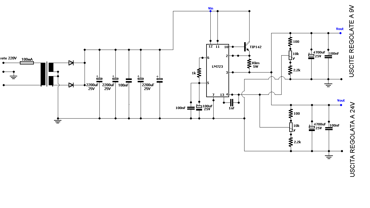
Vorrei fare un alimentatore come questo, con qualche uscita a 9V più un uscita a 24V per un Electro Harmonix.
1.Per fare ciò va bene lo schema che ho allegato? (non bastonatemi)
2.Per avere i 24V devo avere un trasformatore da minimo 27V,o ancora meglio 30V, giusto?
3.Se voglio fargli erogare 4A max la potenza del trasformatore(da 30V) deve essere almeno 30V x 4A = 120W, giusto?
4.Sempre a causa dei 24V è meglio che i condensatori li prendo da 50V anzichè da 25V,vero?
5.La R-lim se voglio erogare al limite max 4A deve essere 0.6V / 4A = 0,15 Ohm 5W....ma esistono resistenze da 0.15 Ohm 5W? Su Musikding (dove farò l'ordine) trovo i "Wire Wound Resistors" che arrivano a 5W, ma da 0,15 Ohm non ci sono, devo metterne 2 in parallelo? Entrambe da 5W?
6.Gli ultimi due condensatori prima dell'uscita (uno elettrolitico da 4700uF e uno ceramico da 100nF), devono essere uguali anche per la singola uscita a 24V o devono avere un valore diverso?
7.Il fusibile prima del trasformatore è da 0,1 A. Ma se l'alimentatore mi tira fuori fino a 4A questo fusibile non si brucia? (che ignorante che sono). Comunque, che tipo di fusibile è? Lo trovo su Musikding?
Grazie a tutti quelli che mi aiuteranno, posterò delle foto alla fine...
PS.:Le entrate delle alimentazioni dei pedali boss sono più piccole di quelle di Musikding da 2,1mm; qualcuno sa dirmi di quanto sono come dimensione se devo chiederle a un negozio?E sapete se esistono in plastica?
1.Per fare ciò va bene lo schema che ho allegato? (non bastonatemi)
2.Per avere i 24V devo avere un trasformatore da minimo 27V,o ancora meglio 30V, giusto?
3.Se voglio fargli erogare 4A max la potenza del trasformatore(da 30V) deve essere almeno 30V x 4A = 120W, giusto?
4.Sempre a causa dei 24V è meglio che i condensatori li prendo da 50V anzichè da 25V,vero?
5.La R-lim se voglio erogare al limite max 4A deve essere 0.6V / 4A = 0,15 Ohm 5W....ma esistono resistenze da 0.15 Ohm 5W? Su Musikding (dove farò l'ordine) trovo i "Wire Wound Resistors" che arrivano a 5W, ma da 0,15 Ohm non ci sono, devo metterne 2 in parallelo? Entrambe da 5W?
6.Gli ultimi due condensatori prima dell'uscita (uno elettrolitico da 4700uF e uno ceramico da 100nF), devono essere uguali anche per la singola uscita a 24V o devono avere un valore diverso?
7.Il fusibile prima del trasformatore è da 0,1 A. Ma se l'alimentatore mi tira fuori fino a 4A questo fusibile non si brucia? (che ignorante che sono). Comunque, che tipo di fusibile è? Lo trovo su Musikding?
Grazie a tutti quelli che mi aiuteranno, posterò delle foto alla fine...
PS.:Le entrate delle alimentazioni dei pedali boss sono più piccole di quelle di Musikding da 2,1mm; qualcuno sa dirmi di quanto sono come dimensione se devo chiederle a un negozio?E sapete se esistono in plastica?
Re:Luix 723 PSU
grande,stavo per fare la stessa cosa....ho anche io un po di dubbi....c'è un equivalente del lm723? 
Tranquillo è morto! :surpr:
Re:Luix 723 PSU
http://www.epm.it/w_frame.php?sessione= ... 0&rientra=
Se vuoi un'alternativa a musikding....
il link sito è italiano

Se vuoi un'alternativa a musikding....
il link sito è italiano
Tranquillo è morto! :surpr:
Re:Luix 723 PSU
Ho un altra cosa da chiedervi: se sull'unica uscita a 24V ci attacco un solo pedale, lì non ho bisogno di 4A ma ne bastano forse anche solo 0,5A per cui il trasformatore posso prenderlo di potenza inferiore a 120W?
Diciamo che vorrei 3,5A sulle uscite da 9V e 0,5A su quella da 24V : come faccio in questo caso a calcolare la potenza del trasformatore 30-0 ?
Diciamo che vorrei 3,5A sulle uscite da 9V e 0,5A su quella da 24V : come faccio in questo caso a calcolare la potenza del trasformatore 30-0 ?
Re:Luix 723 PSU
Semplice: 24Vx0,5A = 12VA
Per cui il trasformatore da 30V e' sufficente da 12VA-15VA.
Correggetemi se ho detto cavolate.
Per cui il trasformatore da 30V e' sufficente da 12VA-15VA.
Correggetemi se ho detto cavolate.
Live another day, climb a little higher, find another reason to stay...
Re:Luix 723 PSU
Qualche risposta alle domande del primo post?
Aiutooooooo!!
Aiutooooooo!!
Re:Luix 723 PSU
Manca lo schemagormangox ha scritto: Vorrei fare un alimentatore come questo, con qualche uscita a 9V più un uscita a 24V per un Electro Harmonix.
1.Per fare ciò va bene lo schema che ho allegato? (non bastonatemi)
Yesgormangox ha scritto: 2.Per avere i 24V devo avere un trasformatore da minimo 27V,o ancora meglio 30V, giusto?
Si ma attenzione che 30V è il valore efficace della tensione così come 4A deve essere il valore efficace della corrente che il trasformatore eroga e NON la corrente continuagormangox ha scritto: 3.Se voglio fargli erogare 4A max la potenza del trasformatore(da 30V) deve essere almeno 30V x 4A = 120W, giusto?
Sigormangox ha scritto: 4.Sempre a causa dei 24V è meglio che i condensatori li prendo da 50V anzichè da 25V,vero?
Per queste domande serve lo schemagormangox ha scritto: 5.La R-lim se voglio erogare al limite max 4A deve essere 0.6V / 4A = 0,15 Ohm 5W....ma esistono resistenze da 0.15 Ohm 5W? Su Musikding (dove farò l'ordine) trovo i "Wire Wound Resistors" che arrivano a 5W, ma da 0,15 Ohm non ci sono, devo metterne 2 in parallelo? Entrambe da 5W?
6.Gli ultimi due condensatori prima dell'uscita (uno elettrolitico da 4700uF e uno ceramico da 100nF), devono essere uguali anche per la singola uscita a 24V o devono avere un valore diverso?
7.Il fusibile prima del trasformatore è da 0,1 A. Ma se l'alimentatore mi tira fuori fino a 4A questo fusibile non si brucia? (che ignorante che sono). Comunque, che tipo di fusibile è? Lo trovo su Musikding?
Quelle prese sono standard, cambia solo l'involucro... Ed esistono anche in plastica, identiche a quelle usate dalla Bossgormangox ha scritto: PS.:Le entrate delle alimentazioni dei pedali boss sono più piccole di quelle di Musikding da 2,1mm; qualcuno sa dirmi di quanto sono come dimensione se devo chiederle a un negozio?E sapete se esistono in plastica?
Re:Luix 723 PSU
ho visto adesso lo schema allegato.
Per la resistenza devi chiedere a Luix come l'ha dimensionata oppure guardare il datasheet dell'integrato, probabilmente trovi qualche indicazione.
Per quanto riguarda i condensatori direi che vanno bene entrambi, infine per il fusibile devi dimensionarlo in modo che fonda ad un valore prossimo al limite del trasformatore (valore che trovi dividendo la potenza dichiarata del trasformatore per la tensione al primario)
Occhio non confondere il valore efficace di una grandezza alternata con quello di una grandezza continua
P.S: se devi alimentare solo qualche pedalino cmq puoi usare uno schema più semplice basato sul regolatore LM317
Re:Luix 723 PSU
Al punto 3 mi hai risposto:
Si ma attenzione che 30V è il valore efficace della tensione così come 4A deve essere il valore efficace della corrente che il trasformatore eroga e NON la corrente continua
Mi chiarisci questo punto?
Inoltre siccome sull'uscita da 24V mi basterebbero 0,5A e sulle uscite da 9V ne vorrei 3,5A può essere che un trasformatore da 30V 70W sia sufficiente?
Come dice Hades: 24V x 0,5A = 12W
Per cui se 9V x 3.5A = 31,5A
Un trasformatore da 30V / 12+31,5W è sufficiente? (30V 70W per stare larghi)
Si ma attenzione che 30V è il valore efficace della tensione così come 4A deve essere il valore efficace della corrente che il trasformatore eroga e NON la corrente continua
Mi chiarisci questo punto?
Inoltre siccome sull'uscita da 24V mi basterebbero 0,5A e sulle uscite da 9V ne vorrei 3,5A può essere che un trasformatore da 30V 70W sia sufficiente?
Come dice Hades: 24V x 0,5A = 12W
Per cui se 9V x 3.5A = 31,5A
Un trasformatore da 30V / 12+31,5W è sufficiente? (30V 70W per stare larghi)
Re:Luix 723 PSU
gormangox ha scritto: Al punto 3 mi hai risposto:
Si ma attenzione che 30V è il valore efficace della tensione così come 4A deve essere il valore efficace della corrente che il trasformatore eroga e NON la corrente continua
Mi chiarisci questo punto?
Inoltre siccome sull'uscita da 24V mi basterebbero 0,5A e sulle uscite da 9V ne vorrei 3,5A può essere che un trasformatore da 30V 70W sia sufficiente?
Come dice Hades: 24V x 0,5A = 12W
Per cui se 9V x 3.5A = 31,5A
Un trasformatore da 30V / 12+31,5W è sufficiente? (30V 70W per stare larghi)
Quello che volevo dire è questo: per dimensionare il trasformatore devi considerare la tensione e la corrente che erogare (a monte del raddrizzamento) in valore efficace e moltiplicarli oppure prendere i valori dopo il raddrizzamento che sono diversi dai precedenti. Il calcolo che hai fatto nell'ultimo post è corretto poichè hai preso i valori dal lato continua, tieni presente però che il trasformatore assorbe la potenza erogata (quella che hai calcolato tu) più quella dissipata da lui stesso più quella dissipata sui diodi. Quindi la potenza di dimensionamento è:
P = [9*3.5 + 24*0.5 + 0.7* (4 / 1.41) *2] / 0.8
dove il terzo addendo rappresenta la potenza dissipata sui diodi del ponte mentre 0.8 rappresenta il rendimento tipico di un trasformatore. Se usi un trasformatore da 70W sei tranquillo
Ultima modifica di mick il 11/11/2009, 22:12, modificato 1 volta in totale.
Re:Luix 723 PSU
E' una applicazione da manuale, invece di perder tempo a mandarmi pm perchè non leggete il data sheet??? Sono cose semplicissime!!!mick ha scritto:
Per la resistenza devi chiedere a Luix come l'ha dimensionata oppure guardare il datasheet dell'integrato, probabilmente trovi qualche indicazione.
MEMENTO trimmer Humdinger :lol1:
Re:Luix 723 PSU
Grazie!!! Questa è manna dal cielo!
Con questa formula viene fuori 57W quindi come dici tu 70W è ok.
Quindi ricapitolando la formula di dimensionamento della potenza del trasformatore in un caso come questo è:
P = [V1 x A1 + V2 x A2 + 0,7² x (Atot / 1.41) x 2] / 0,8
Dove:
V1 è il voltaggio del primo ramo di uscite (in questo caso quelle da 9V)
A1 è l'amperaggio max che vogliamo erogare nel primo ramo di uscite (3,5A)
V2 è il voltaggio del secondo ramo di uscite (in questo caso una sola e da 24V)
A2 è l'amperaggio max che vogliamo erogare nel secondo ramo di uscite (0,5A)
Atot = A1 + A2
1.41 non è altro che la radice quadrata di 2
0,8 è il rendimento tipico di un trasformatore
Il terzo addendo è "0,7² x (Atot / 1.41) x2" e rappresenta la potenza dissipata sui diodi.<---GIUSTO? CORREGGETEMI SE SBAGLIO!
Con questa formula viene fuori 57W quindi come dici tu 70W è ok.
Quindi ricapitolando la formula di dimensionamento della potenza del trasformatore in un caso come questo è:
P = [V1 x A1 + V2 x A2 + 0,7² x (Atot / 1.41) x 2] / 0,8
Dove:
V1 è il voltaggio del primo ramo di uscite (in questo caso quelle da 9V)
A1 è l'amperaggio max che vogliamo erogare nel primo ramo di uscite (3,5A)
V2 è il voltaggio del secondo ramo di uscite (in questo caso una sola e da 24V)
A2 è l'amperaggio max che vogliamo erogare nel secondo ramo di uscite (0,5A)
Atot = A1 + A2
1.41 non è altro che la radice quadrata di 2
0,8 è il rendimento tipico di un trasformatore
Il terzo addendo è "0,7² x (Atot / 1.41) x2" e rappresenta la potenza dissipata sui diodi.<---GIUSTO? CORREGGETEMI SE SBAGLIO!
Re:Luix 723 PSU
Luix, il datasheet l'ho letto...
secondo te ci ho capito qualcosa?
non ho mai studiato queste cose, sto iniziando grazie a questo sito
Sono cose semplicissime NON per tutti,purtroppo...
secondo te ci ho capito qualcosa?
non ho mai studiato queste cose, sto iniziando grazie a questo sito
Sono cose semplicissime NON per tutti,purtroppo...
Re:Luix 723 PSU
La formula che avevo scritto contiene un errore: la tensione del diodo (0,7) ovviamente non va al quadratogormangox ha scritto: Grazie!!! Questa è manna dal cielo!
Con questa formula viene fuori 57W quindi come dici tu 70W è ok.
Quindi ricapitolando la formula di dimensionamento della potenza del trasformatore in un caso come questo è:
P = [V1 x A1 + V2 x A2 + 0,7² x (Atot / 1.41) x 2] / 0,8
Dove:
V1 è il voltaggio del primo ramo di uscite (in questo caso quelle da 9V)
A1 è l'amperaggio max che vogliamo erogare nel primo ramo di uscite (3,5A)
V2 è il voltaggio del secondo ramo di uscite (in questo caso una sola e da 24V)
A2 è l'amperaggio max che vogliamo erogare nel secondo ramo di uscite (0,5A)
Atot = A1 + A2
1.41 non è altro che la radice quadrata di 2
0,8 è il rendimento tipico di un trasformatore
Il terzo addendo è "0,7² x (Atot / 1.41) x2" e rappresenta la potenza dissipata sui diodi.<---GIUSTO? CORREGGETEMI SE SBAGLIO!
Cmq si tratta di sommare lo potenze che il trasformatore eroga e aggiungere (dividendo per il rendimento) quella dissipata dal trasformatore stesso, in particolare:
- la potenza in uscita è Vout * Iout (nel tuo caso 24*0.5 + 9*3.5)
- la potenza dissipata nei diodi è Vdrop * I *2 dove la corrente deve essere in valore efficace
[/list]
Una volta trovati questi due termini vanno sommati e divisi per 0.8, anche se in realtà puoi prendere un valore un po' più elevato...
P.S. 3.5 ampere per alimentare i pedali è una corrente esagerta!! Te ne bastano tranquillamente 2


