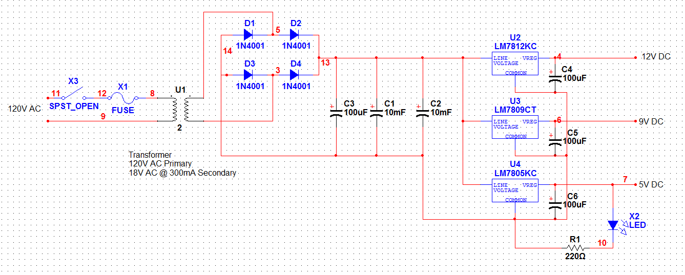
Ho trovato uno schema in cui vengono fatti lavorare in parallelo due LM7812 con dei diodi per evitare che il più "debole" fra i due succhi tutta la corrente (mandandolo in protezione): con questo sistema, collegando le Vout dei due LM7812, il circuito era in grado di fornire 2A anzichè 1A.
Nel caso specifico a me servono:
+15V, +12V, +9V, -15V
Quindi ho un 7815, un 7812, un 7809 e un 7915. Secondo voi può andar bene collegare a Vin (dopo il ponte diodi) i soliti C e usare quella linea come Vin per ogni integrato?



