
Germy




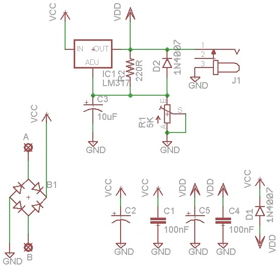
puoi! verifica tensioni e correnti max dei diodi che intendi impiegareGermypan ha scritto:Scusate il post consecutivo ma non posso modificare il precedente... una domanda, ma il ponte di diodi lo posso fare con 4 1n4007? o con diodi simili?
Ciao stasera, con un pò di tempo a disposizione ho eseguito il tuo schema utilizzando un ka7812a al posto dell'lm7812 e utilizzando il trasformatore che ho messo per secondo... il problema che la corrente si esce bella limpida ma con soli 2v e non 12 v.... secondo voi il problema dove sta? come ponte di diodi ho utilizzato 4 diodi PX1N5402.... gli 1N4007 non reggevano quel trasformatore... fumavano! c'è da dire che prima dell'arrivo al ka7812 la corrente è bella alta, subito dopo scende a 2!robi ha scritto:Dato che sei alle prime armi ti consiglierei il 7812 che ti da giocoforza 12V in uscita:
Tieni conto che dovrai dissipare calore pari a (25-12)*0.56 = 7W e quindi ti ci vuole un'aletta sul 7812.
L'altra alternativa è questa:
http://www.ilprogettista.it/web/wp-cont ... uct_99.gif

potrebbe essere il ka che non va bene?? io non conosco bene il trasformatore che sto usando... ma so per certo che quando lo presi da un amico questo mi diede anche il circuito su cui era montato, e c'erano questi 4 diodi che ho riutilizzato! cosa posso aver sbagliato? il problema che prima di arrivare al KA arrivano tensioni continue giuste, è dopo che muore!Angus Young ha scritto:C'è sicuramente qualcosa che non torna. Sei sicuro di aver collegato corrttamente lo stabilizzatore? I 4007 reggono 1000Volt e raddrizzano correnti fno ad 1A. Se fumavano c'è qualcosa che assorbe troppo e questo spiegherebbe anche il calo della tensione in uscita.

