Induttore 1.8H - dove trovarlo?
- Fix_Metal
- Braccio destro di Roger Mayer

- Messaggi: 1955
- Iscritto il: 28/07/2008, 3:44
- Località: Bergamo
- Contatta:
Induttore 1.8H - dove trovarlo?
E' possibile trovare da qualche parte un induttore così grande ma non in formato choke? Mi immagino qualcosa di toroidale e piccolo.
Re: Induttore 1.8H - dove trovarlo?
ciao FIX METAL, se non trovi nulla chiedi a novarria se te lo può realizzare. (sempre se si può)
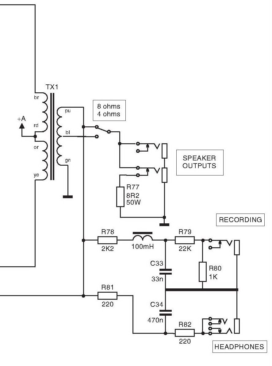
a proposito di induttori, sai per caso dove si può cercare un induttanza da 100 mh per questo schemino?
sto cercando in ogni dove ma non la trovo da nessuna parte:mang:

a proposito di induttori, sai per caso dove si può cercare un induttanza da 100 mh per questo schemino?
sto cercando in ogni dove ma non la trovo da nessuna parte:mang:
- Fix_Metal
- Braccio destro di Roger Mayer

- Messaggi: 1955
- Iscritto il: 28/07/2008, 3:44
- Località: Bergamo
- Contatta:
Re: Induttore 1.8H - dove trovarlo?
Si può di sicuro. Bill Lawrence vende da una vita un affare chiamato Q-Filter, sia per basso che per chitarra, con valori di induttanza differenti, che permettono di creare un filtro RLC (con un pot e un condensatore), che se posti in parallelo al pickup permettono (ovviamente) di ottenere sonorità diverse.hey jude ha scritto:ciao FIX METAL, se non trovi nulla chiedi a novarria se te lo può realizzare. (sempre se si può)
Alla fine altro non è che un induttore toroidale immerso in epox per evitare microfonicità. Non credo che sia stato lì a scervellarsi troppo nel produrre induttori con nucleo particolare (vedi Fasel), percui volevo fare una prova empirica.
Temo che le gli induttori presenti negli alimentatori pc siano grandi solo per questioni di dissipazione, ma in realtà piccoli di valore. Mah, potrei fare una prova...
Re: Induttore 1.8H - dove trovarlo?
Quanta corrente vuoi farci passare?
- Fix_Metal
- Braccio destro di Roger Mayer

- Messaggi: 1955
- Iscritto il: 28/07/2008, 3:44
- Località: Bergamo
- Contatta:
Re: Induttore 1.8H - dove trovarlo?
Essendo da porre in parallelo a dei pickup passivi, tu che dici? 20mA se son tanti?robi ha scritto:Quanta corrente vuoi farci passare?
- Fix_Metal
- Braccio destro di Roger Mayer

- Messaggi: 1955
- Iscritto il: 28/07/2008, 3:44
- Località: Bergamo
- Contatta:
Re: Induttore 1.8H - dove trovarlo?
Ho trovato 2 induttori che avevo da tempo in casa. Misurati, 0,9H l'uno. In serie sono perfetti. Li sto cerando, poi vi dirò se funziona 
- Fix_Metal
- Braccio destro di Roger Mayer

- Messaggi: 1955
- Iscritto il: 28/07/2008, 3:44
- Località: Bergamo
- Contatta:
Re: Induttore 1.8H - dove trovarlo?
Il risultato non è proprio convincente. Per fortuna non ho speso quei 24$ + dogana dagli states per prendere il Q-Filter.
L'effetto uditivo è come se la banda passante venisse ridotta.
Probabilmente sarebbe la manna per chi suona Pink Floyd, ma a me non serve proprio...
L'effetto uditivo è come se la banda passante venisse ridotta.
Probabilmente sarebbe la manna per chi suona Pink Floyd, ma a me non serve proprio...
Re: Induttore 1.8H - dove trovarlo?
Banda passante ridotta... In che senso? Esce un suono finto, inscatolato...?
Come l'hai collegato esattamente? Come un normale filtro RLC? La capacita' del condensatore?
Come l'hai collegato esattamente? Come un normale filtro RLC? La capacita' del condensatore?
Live another day, climb a little higher, find another reason to stay...
- Fix_Metal
- Braccio destro di Roger Mayer

- Messaggi: 1955
- Iscritto il: 28/07/2008, 3:44
- Località: Bergamo
- Contatta:
Re: Induttore 1.8H - dove trovarlo?
Lo schema seguito è quello fornito da Bill Lawrence stesso.Hades ha scritto:Banda passante ridotta... In che senso? Esce un suono finto, inscatolato...?
Come l'hai collegato esattamente? Come un normale filtro RLC? La capacita' del condensatore?
Per prova ho collegato a un DPDT per escludere completamente il controllo.
Il risultato a pot chiuso è un po' come una posizione intermedia su una strat, dove hai i pickup in parallelo e si annullano certe frequenze, ma con meno volume e in qualche modo più inscatolato, anche se non è proprio così.
C'è una demo su youtube, fatta malissimo e con chitarra scordata, però da un'idea.
Ho usato 10K e 15nF come RC, con pot da 250KA.
http://www.youtube.com/watch?v=YnSX1Fyy7Oc
http://www.youtube.com/watch?v=NCeLI2MeOxQ
Il secondo è fatto meglio, ma trovo che il primo sia più fedele al reale risultato.
Domani se avrò voglia farò un'altra prova.
In sostanza è come se mettessi in parallelo le bobine dell'humbucker, a livello sonoro.
La simulazione con C=10nF e R=10K, considerando anche la resistenza dell'induttore (nel mio caso 90 Ohm) è disponibile qui:

Cioè in teoria è una cosa fantastica
Re: Induttore 1.8H - dove trovarlo?
Gia' se utilizzi 10nF e non 15nF hai una frequenza di coutoff di circa 200Hz piu' alta (1186Hz contro 968Hz) il che potrebbe dare una mano a rendere il suono molto meno inscatolato, anche perche' nel range di 1KHz le differenze, anche se di poco, sono molto sensibili.
Inoltre hai un guadagno di -22db sul filtro, cambiando la resistenza con una da 25k arrivi a -25db...
Poi son gusti, secondo me su un humbucker distorto questo filtro non ci sta affatto, ti mangia via tutta la pienezza dell'humbucker. Questo pero' rientra, come giustamente dici, nei gusti personali.
Su un bel clean fender secondo me invece ti da' il giusto controllo di tono senza mangiare tutto il suono che mangia un controllo di tono classico.
Inoltre hai un guadagno di -22db sul filtro, cambiando la resistenza con una da 25k arrivi a -25db...
Poi son gusti, secondo me su un humbucker distorto questo filtro non ci sta affatto, ti mangia via tutta la pienezza dell'humbucker. Questo pero' rientra, come giustamente dici, nei gusti personali.
Su un bel clean fender secondo me invece ti da' il giusto controllo di tono senza mangiare tutto il suono che mangia un controllo di tono classico.
Live another day, climb a little higher, find another reason to stay...
- Fix_Metal
- Braccio destro di Roger Mayer

- Messaggi: 1955
- Iscritto il: 28/07/2008, 3:44
- Località: Bergamo
- Contatta:
Re: Induttore 1.8H - dove trovarlo?
Essì, è proprio quel che penso anche io.Hades ha scritto: Su un bel clean fender secondo me invece ti da' il giusto controllo di tono senza mangiare tutto il suono che mangia un controllo di tono classico.
In distorto è inutile, serve sulle sfumature in pulito, anche perchè in realtà si ottiene un suono leggermente compresso naturalmente che può tornare utile.
Metterò un push pull con tono e questo filtro, con un 10nF stavolta
In un altro schema, zio bill indica valori orientativi della R per pickup manico/ponte.
Chissà cosa salterà fuori dopo che avrò modificato il mio Engl col tonestack Fender sul pulito
Il fatto è che semplicemente non suono granché in pulito, per i miei stili. Per questo a primo impatto non mi è sembrato un granché.
Re: Induttore 1.8H - dove trovarlo?
Io personalmente il controllo di tono l'ho letteralmente gassato da tutte le chitarre con humbucker passivi, e penso che lo togliero' anche sulla Explorer con gli EMG.
Pero' mi sembra un bell'upgrade per una strato/tele troppo squillanti tipo molte fender con corpo in frassino e single coil... Mi hai messo addosso la curiosita' di provarlo.
Ora il problema rimane il recupero di un induttore di quel tipo, e in questa applicazione diventa difficile sostituirlo con un gyrator equivalente dato che va alimentato...
Pero' mi sembra un bell'upgrade per una strato/tele troppo squillanti tipo molte fender con corpo in frassino e single coil... Mi hai messo addosso la curiosita' di provarlo.
Ora il problema rimane il recupero di un induttore di quel tipo, e in questa applicazione diventa difficile sostituirlo con un gyrator equivalente dato che va alimentato...
Live another day, climb a little higher, find another reason to stay...
- Fix_Metal
- Braccio destro di Roger Mayer

- Messaggi: 1955
- Iscritto il: 28/07/2008, 3:44
- Località: Bergamo
- Contatta:
Re: Induttore 1.8H - dove trovarlo?
Anche io l'ho sempre tolto il tono, oppure li ho sempre resi no-load.
Ultimamente stavo provando la mia chitarra con di nuovo il tono, giusto perchè ho il buco, senza modifica no-load, perchè ho il Bill Lawrence che è molto incisivo sugli altri. Percui ho pensato di lasciarlo per tagliare giusto la punta di alti fastidiosa. Bo o forse mi terrò semplicemente il tutto così com'è e il filtro con induttore lo userò su una chitarra più clean.
Mah, chissà
Ultimamente stavo provando la mia chitarra con di nuovo il tono, giusto perchè ho il buco, senza modifica no-load, perchè ho il Bill Lawrence che è molto incisivo sugli altri. Percui ho pensato di lasciarlo per tagliare giusto la punta di alti fastidiosa. Bo o forse mi terrò semplicemente il tutto così com'è e il filtro con induttore lo userò su una chitarra più clean.
Mah, chissà
- Kagliostro
- Amministratore

- Messaggi: 9903
- Iscritto il: 03/12/2007, 0:16
- Località: Prov. di Treviso
Re: Induttore 1.8H - dove trovarlo?
Per Fix metal
Purtroppo da 1.8H RS non li tiene
Per Hey Jude
http://it.rs-online.com/web/p/induttori ... i/7157282/
http://it.rs-online.com/web/p/induttori ... i/1911226/
K
Purtroppo da 1.8H RS non li tiene
Per Hey Jude
http://it.rs-online.com/web/p/induttori ... i/7157282/
http://it.rs-online.com/web/p/induttori ... i/1911226/
K
