[VENDO] kit Trasformatori Hi-Fi, alimentazione e induttanze
[VENDO] kit Trasformatori Hi-Fi, alimentazione e induttanze
Come da titolo vendo un kit per amplficatori Hi-Fi dual mono, due TA, due TU, due Choke, prezzo 300 euro.
Preferisco vendere in blocco, essendo Hi-Fi non ha senso fare un mono, a meno che non abbiate altri progetti.
ho deciso di vendere i trasformatori con i quali ho realizzato la coppia di amplificatori Hi-Fi da 50W con EL34, purtroppo non ho spazio a casa per farmi una sala di ascolto e viste le scarse finanze non credo che potrò mai comprare una casa con una stanza in più da dedicare a tale uso per cui vendo tutto e buona pace per me.
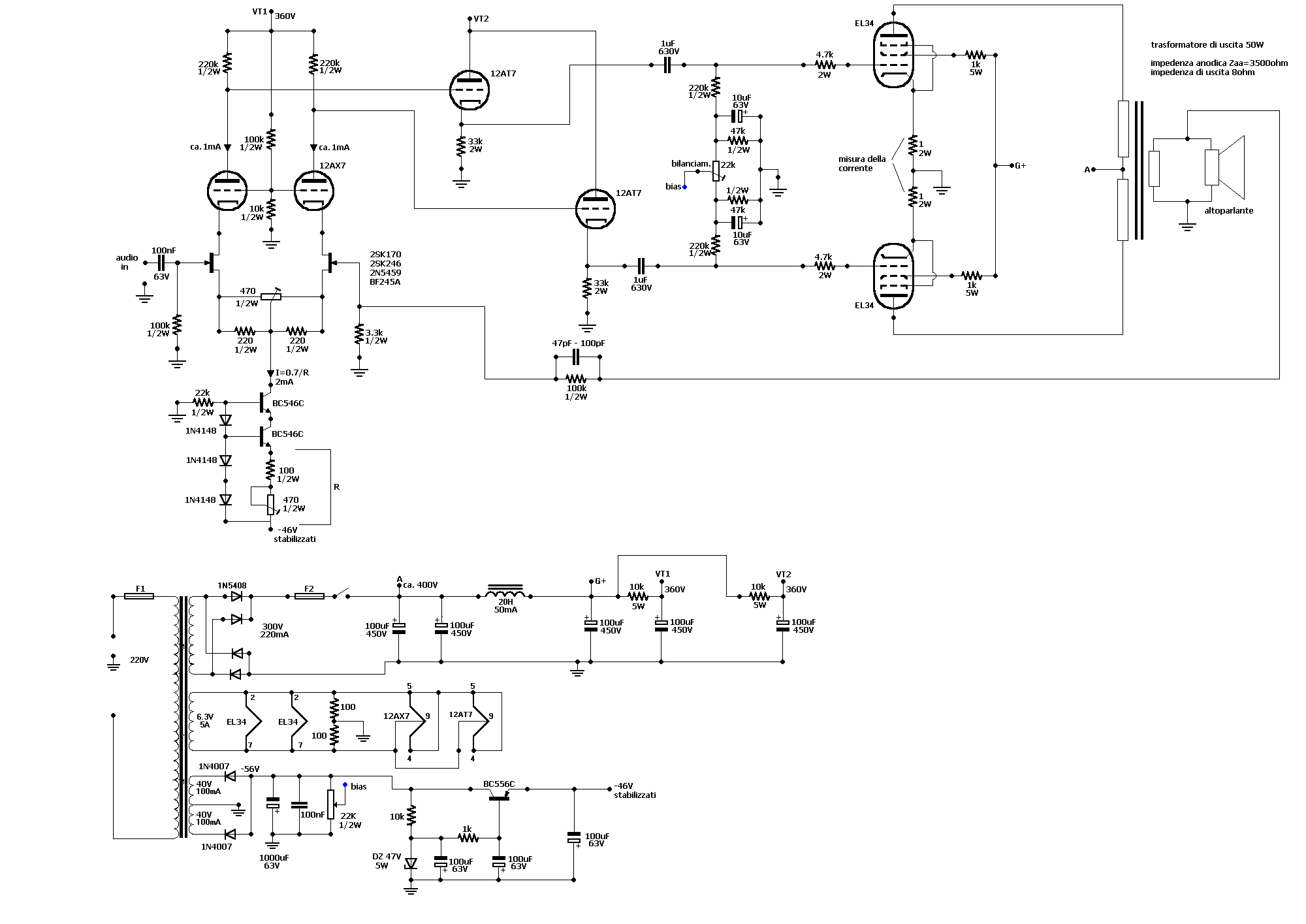
I due trasformatori di uscita sono stati avvolti da Delbini nel 2013, la documentazione di progetto la trovate qui Zaa = 3500 ohm con ultralineare al 40%.
Zout = 4-8-16
P = 50W
I due trasformatori di alimentazione sono due bei mattoni con le seguenti caratteristiche:
Primario: 230V
Secondario anodica: 300V@220mA
Secondario Bias: 40+40@100mA
Secondario filamenti: 6.3V@5A
I due choke sono da 10H 100mA.
La banda misurata dei trafi di uscita è 20Hz - 70kHz a piena potenza.
La distorsione misurata dell'amplificatore è 0.5% a circa 40W con valvole JJ, con le Electroharmonix arriva a 34W.
Non appena torno a Torino posso allegare i dati delle misure effettuate in laboratorio, su questo ampli ci ho fatto la tesi della triennale.
Insieme ai trafi posso spedire aggratis, se gradite, i relativi connettori "binding post" dorati, i relativi attenuatori resistivi a carico costante ed i relativi RCA dorati, oltre che i circuiti di alimentazione con i condensatori montati e tutti i circuiti aggiuntivi.
In realtà posso spedire gli interi amplificatori che completati con le valvole potrete far suonare a casa vostra, il prezzo rimane quello, 300 euro compresa la spedizione.
Foto a Breve!
Preferisco vendere in blocco, essendo Hi-Fi non ha senso fare un mono, a meno che non abbiate altri progetti.
ho deciso di vendere i trasformatori con i quali ho realizzato la coppia di amplificatori Hi-Fi da 50W con EL34, purtroppo non ho spazio a casa per farmi una sala di ascolto e viste le scarse finanze non credo che potrò mai comprare una casa con una stanza in più da dedicare a tale uso per cui vendo tutto e buona pace per me.
I due trasformatori di uscita sono stati avvolti da Delbini nel 2013, la documentazione di progetto la trovate qui Zaa = 3500 ohm con ultralineare al 40%.
Zout = 4-8-16
P = 50W
I due trasformatori di alimentazione sono due bei mattoni con le seguenti caratteristiche:
Primario: 230V
Secondario anodica: 300V@220mA
Secondario Bias: 40+40@100mA
Secondario filamenti: 6.3V@5A
I due choke sono da 10H 100mA.
La banda misurata dei trafi di uscita è 20Hz - 70kHz a piena potenza.
La distorsione misurata dell'amplificatore è 0.5% a circa 40W con valvole JJ, con le Electroharmonix arriva a 34W.
Non appena torno a Torino posso allegare i dati delle misure effettuate in laboratorio, su questo ampli ci ho fatto la tesi della triennale.
Insieme ai trafi posso spedire aggratis, se gradite, i relativi connettori "binding post" dorati, i relativi attenuatori resistivi a carico costante ed i relativi RCA dorati, oltre che i circuiti di alimentazione con i condensatori montati e tutti i circuiti aggiuntivi.
In realtà posso spedire gli interi amplificatori che completati con le valvole potrete far suonare a casa vostra, il prezzo rimane quello, 300 euro compresa la spedizione.
Foto a Breve!
Re: [VENDO] kit Trasformatori Hi-Fi, alimentazione e induttanze
M(molto)P inviato. 
Re: [VENDO] kit Trasformatori Hi-Fi, alimentazione e induttanze
Un paio di foto dei due monoblocchi, mi spiace ma con l'attrezzatura fotografica in mio possesso posso produrre solo foto così bruttine
sono stati assemblati sulle scatole hammond, hanno il fondo grigio pronto per essere verniciato (cosa che non posso fare).
Re: [VENDO] kit Trasformatori Hi-Fi, alimentazione e induttanze
Ciao,
ho acquistato io da Luix i due monoblocchi ed il pre phono.
Aprirò un thread a riguardo con le impressioni di ascolto, e lavorando insieme a Luix su altre possibili configurazioni utilizzabili sentendo le variazioni all'ascolto per ognuna di esse.
ho acquistato io da Luix i due monoblocchi ed il pre phono.
Aprirò un thread a riguardo con le impressioni di ascolto, e lavorando insieme a Luix su altre possibili configurazioni utilizzabili sentendo le variazioni all'ascolto per ognuna di esse.
- Kagliostro
- Amministratore

- Messaggi: 9903
- Iscritto il: 03/12/2007, 0:16
- Località: Prov. di Treviso

