boostare un ampli in crunch
- jimmy_ver2.0
- Diyer Eroe

- Messaggi: 527
- Iscritto il: 16/12/2010, 13:09
- Località: Perugia
boostare un ampli in crunch
ciao a tutti,
da ormai 3 anni suono con i miei ampli autocostruiti, sono dei 15/18W monocanale con PPIMV.
Il punto forte di questi amp è il crunch per cui in genere regolo l'ampli su un suono crunch, se occorre il pulito abbasso un po' il volume della chitarra, se serve più distorsione ci metto un OD davanti, il suono che ne esce è (a mio parere) bellissimo.
Il problema di questo setup è avere un secondo volume per gli assolo.
finora ho provato queste soluzioni:
- send/return: mettere un booster in S/R non serve molto perchè la PI lavora in saturazione per cui non aumenta il volume ma solo il livello di sistorsione
- re-amping: dall'uscita prelevo un segnale DI con emulatore di cassa che mando al booster e quindi all'impianto voce, questo sistema funziona ma il setup è un po' complicato
- booster al rovescio: uso il booster per abbassare il volume durante le parti ritmiche per poi rimuoverlo durante le parti soliste, questo sistema funziona ma il suono ci perde non poco quando il booster è attivo (meno armoniche e sustain)
- treeble booster messo tra chitarra e amp: purtroppo non alza molto il volume ed innesca fischi a volontà
Mi sono fatto l'idea che l'unica soluzione vera sia un doppio master volume comandabile da pedale, se qualcuno ha un'idea migliore si faccia avanti!
da ormai 3 anni suono con i miei ampli autocostruiti, sono dei 15/18W monocanale con PPIMV.
Il punto forte di questi amp è il crunch per cui in genere regolo l'ampli su un suono crunch, se occorre il pulito abbasso un po' il volume della chitarra, se serve più distorsione ci metto un OD davanti, il suono che ne esce è (a mio parere) bellissimo.
Il problema di questo setup è avere un secondo volume per gli assolo.
finora ho provato queste soluzioni:
- send/return: mettere un booster in S/R non serve molto perchè la PI lavora in saturazione per cui non aumenta il volume ma solo il livello di sistorsione
- re-amping: dall'uscita prelevo un segnale DI con emulatore di cassa che mando al booster e quindi all'impianto voce, questo sistema funziona ma il setup è un po' complicato
- booster al rovescio: uso il booster per abbassare il volume durante le parti ritmiche per poi rimuoverlo durante le parti soliste, questo sistema funziona ma il suono ci perde non poco quando il booster è attivo (meno armoniche e sustain)
- treeble booster messo tra chitarra e amp: purtroppo non alza molto il volume ed innesca fischi a volontà
Mi sono fatto l'idea che l'unica soluzione vera sia un doppio master volume comandabile da pedale, se qualcuno ha un'idea migliore si faccia avanti!
-
MapleMarco
- Roger Mayer Jr.

- Messaggi: 2658
- Iscritto il: 02/06/2012, 14:22
- Località: Mirano (VE)
Re: boostare un ampli in crunch
un doppio master (magari con una sorta di presence "allegato" per regolare un pò gli alti alzando il volume) mi pare un ottima soluzione...non capisco perchè andare in cerca di un alternativa 
CHE DIO B'ASSISTA!
Re: boostare un ampli in crunch
È quello a cui stavo pensando mentre leggevo le tue problematiche. 
- jimmy_ver2.0
- Diyer Eroe

- Messaggi: 527
- Iscritto il: 16/12/2010, 13:09
- Località: Perugia
Re: boostare un ampli in crunch
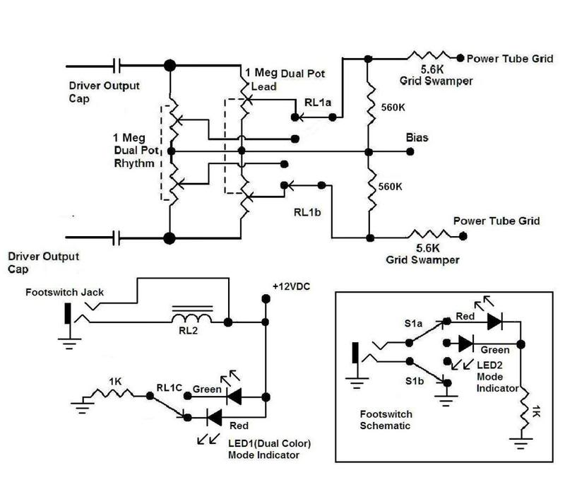
ok mi arrendo
non ricordo se nei forum c'è già uno schema di doppio PPIMV switchabile a relè..
non ricordo se nei forum c'è già uno schema di doppio PPIMV switchabile a relè..
Re: boostare un ampli in crunch
Userei tutti i valori raddoppiati (quindi 500k), con resistenza di pulloff singola collegata direttamente alla griglia.
Ovviamente un unico relé doppio per commutare.
Ovviamente un unico relé doppio per commutare.
- jimmy_ver2.0
- Diyer Eroe

- Messaggi: 527
- Iscritto il: 16/12/2010, 13:09
- Località: Perugia
Re: boostare un ampli in crunch
Si, scalando i valori come dicevo sopra.
- jimmy_ver2.0
- Diyer Eroe

- Messaggi: 527
- Iscritto il: 16/12/2010, 13:09
- Località: Perugia
Re: boostare un ampli in crunch
io ora ho il pot da 500K e le res verso massa da 220K.
penso di mettere due pot da 500K e raddoppiare solo le res portandole a 470K.
in questo modo il carico visto dalla PI rimane invariato.
penso di mettere due pot da 500K e raddoppiare solo le res portandole a 470K.
in questo modo il carico visto dalla PI rimane invariato.

