Wampler triple wreck clone , problema volume basso
Wampler triple wreck clone , problema volume basso
salve raga , volevo porvi un quesito al quale non vengo a capo, ho fatto il clone del wampler triple wreck , funziona tutto però c'è un problema , ha un volume misero , settato al massimo ha un volume più basso del clean . non so se ho fatto qualche errore nell'assemblaggio ma ho controllato più volte lo schema , e sostituito già gli integrati ma nulla , non risolvo il problema ... come potrei procedere ?
Campani si nasce ......
Re: Wampler triple wreck clone , problema volume basso
piccolo aggiornamento, ho ricontrollato tutto il circuito di nuovo , nulla sta in corto , ogni resistenza e del giusto valore gli ic funzionano, ma ancora ho un volume praticamente pari a zero ...
ps .. ho dimenticato di dire che il controllo dei bassi è stranissimo , tutto chiuso è senza bassi , da 0 a 0,5 aumenta graduale , da 0,5 a 10 è come se fosse sempre al massimo; il potenziometro è buono , ho provato a cambiarlo ma fa lo stesso difetto.
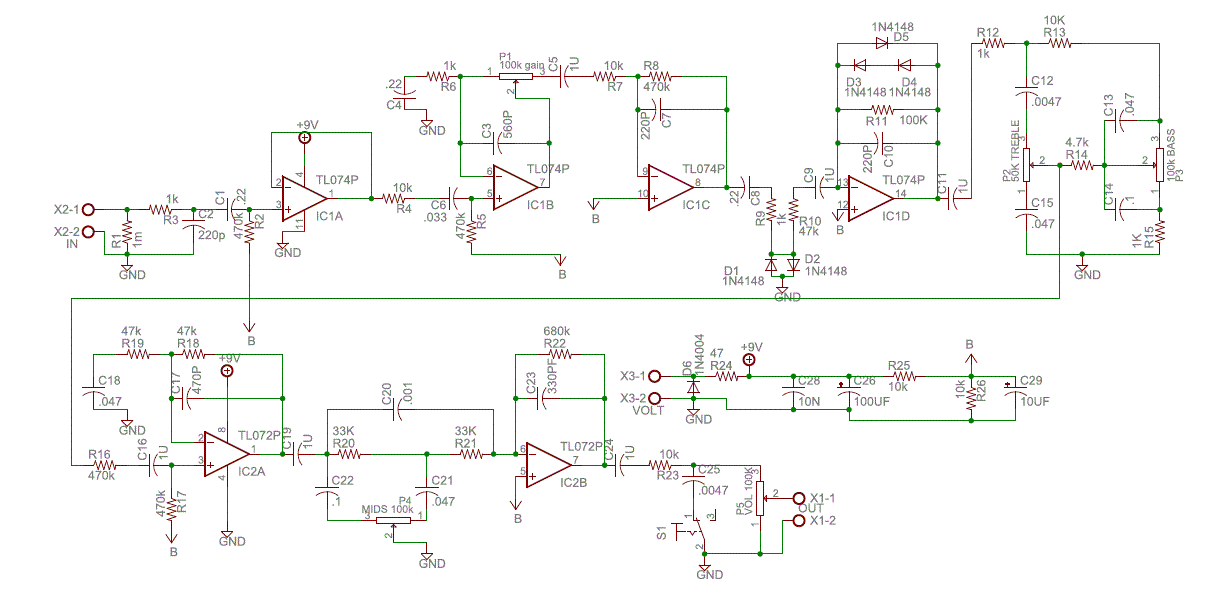
poi la corrente denominata B nello schema a me va a massa, ho controllato tutto e non sta in corto nulla .... è normale che sia così ?
ps .. ho dimenticato di dire che il controllo dei bassi è stranissimo , tutto chiuso è senza bassi , da 0 a 0,5 aumenta graduale , da 0,5 a 10 è come se fosse sempre al massimo; il potenziometro è buono , ho provato a cambiarlo ma fa lo stesso difetto.
poi la corrente denominata B nello schema a me va a massa, ho controllato tutto e non sta in corto nulla .... è normale che sia così ?
Campani si nasce ......
Re: Wampler triple wreck clone , problema volume basso
No, B deve essere a circa metà dell'alimentazione.
R1 di che valore l'hai messa?
R1 di che valore l'hai messa?
Re: Wampler triple wreck clone , problema volume basso
ciao, la B ho cercato tutti i possibili corti ma no ce ne sono , come può essere che mi vada a massa ?Vicus ha scritto:No, B deve essere a circa metà dell'alimentazione.
R1 di che valore l'hai messa?
la R1 è da 1M .
Campani si nasce ......
Re: Wampler triple wreck clone , problema volume basso
Comincia dal rimuovere R26 e C29, se non sono loro allora rimuovi ic1. Se non è lui rimuovi pure ic2. Ovviamente rimetti una R26 buona e ad ogni esclusione misura la tensione.
Re: Wampler triple wreck clone , problema volume basso
Ciao Luciano.....
Posta foto del circuito e layout seguito.
Solo con lo schema non possiamo che fare supposizioni.
Saluti
Raffaele
Posta foto del circuito e layout seguito.
Solo con lo schema non possiamo che fare supposizioni.
Saluti
Raffaele
Napoletani si nasce.....
Re: Wampler triple wreck clone , problema volume basso
Magicamente nn va più a Massa , o meglio va x 1 secondo poi nn va più a Massa , ma il volume ha lo stesso difetto
Campani si nasce ......
Re: Wampler triple wreck clone , problema volume basso
Raga perché non mi fa inviare più foto insieme ?
Campani si nasce ......
Re: Wampler triple wreck clone , problema volume basso
Io sinceramente le vedo tanto fatte male le saldature...ci sono molti punti dove le varie piste sembrano toccarsi...
Re: Wampler triple wreck clone , problema volume basso
Ho ricontrollato seguendo lo schema , nulla é in corto e tutto é al posto giusto ..... Di solito quale problema potrebbe scaturire la perdita di volume ?
Campani si nasce ......
Re: Wampler triple wreck clone , problema volume basso
Lucià......o' layout che fatt arò stà?????
Senza il layout seguito non possiamo fare nulla......
Nel frattempo dai un occhio a questo
http://www.diyitalia.eu/forum/viewtopic.php?f=8&t=9788
Senza il layout seguito non possiamo fare nulla......
Nel frattempo dai un occhio a questo
http://www.diyitalia.eu/forum/viewtopic.php?f=8&t=9788
Napoletani si nasce.....
Re: Wampler triple wreck clone , problema volume basso
raf71 ha scritto:Lucià......o' layout che fatt arò stà?????![]()
Senza il layout seguito non possiamo fare nulla......
Nel frattempo dai un occhio a questo
http://www.diyitalia.eu/forum/viewtopic.php?f=8&t=9788
We raf ho seguito solo lo schema , non ho visto un layout. Ammesso nn concetto che io abbia capito cosa tu intendi x layout
Campani si nasce ......
Re: Wampler triple wreck clone , problema volume basso
Ho controllato i collegamenti che fa nel link che hai postato , sono gli stessi miei , tranne il volume , io ho la massa al 3 pin ovvero il primo da sinistra , lui sul primo a destra . Se faccio come lui il volume mi funziona al contrario , ma comunque ha un volume bassissimo.
Aiuterebbe una registrazione ?
Aiuterebbe una registrazione ?
Campani si nasce ......
Re: Wampler triple wreck clone , problema volume basso
Ho scritto una scemenza scusate , anche io ho massa al primo pin del pot , il primo a sinistraluciano ha scritto:Ho controllato i collegamenti che fa nel link che hai postato , sono gli stessi miei , tranne il volume , io ho la massa al 3 pin ovvero il primo da sinistra , lui sul primo a destra . Se faccio come lui il volume mi funziona al contrario , ma comunque ha un volume bassissimo.
Aiuterebbe una registrazione ?
Campani si nasce ......
Re: Wampler triple wreck clone , problema volume basso
Layout = disposizione dei componenti.....
Hai fatto un disegno su come disporre i componenti? Bene...Postalo......
Come facciamo a seguire piste e segnali sulla foto che hai postato?
Saluti
Raffaele
Hai fatto un disegno su come disporre i componenti? Bene...Postalo......
Come facciamo a seguire piste e segnali sulla foto che hai postato?
Saluti
Raffaele
Napoletani si nasce.....

