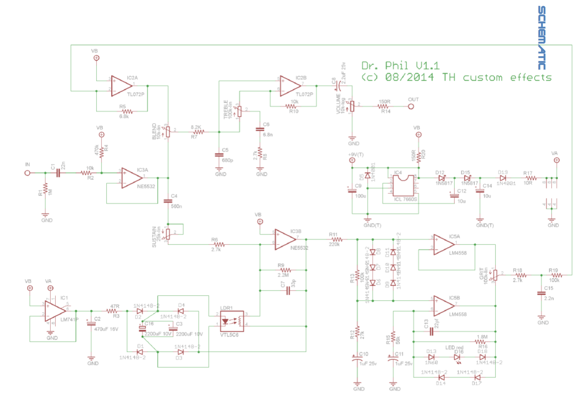
Allego una foto della scheda e anche il circuito
Clone Pigtronix Pilosopher's Tone - problemi alimentazione
-
Massimopl77
- Neutrino

- Messaggi: 20
- Iscritto il: 24/09/2015, 14:44
Clone Pigtronix Pilosopher's Tone - problemi alimentazione
Ciao a tutti
Ho da poco completato la costruzione di questo pedale compressore/distorsore a partire da un kit TH custom effects. Il primo test l'ho effettuato con una batteria a 9V e tutto è andato bene, ma quando ho inserito la spina dell'alimentatore (Lavolta 9V 2A 18W) il pedale ha cominciato a fischiare
Ho provato l'alimentatore anche su altri pedali e non ha dato problemi... Cosa può essere successo?
Allego una foto della scheda e anche il circuito
Allego una foto della scheda e anche il circuito
Re: Clone Pigtronix Pilosopher's Tone - problemi alimentazio
La polarità dell'alimentatore è giusta.
-
Massimopl77
- Neutrino

- Messaggi: 20
- Iscritto il: 24/09/2015, 14:44
Re: Clone Pigtronix Pilosopher's Tone - problemi alimentazio
Sì, negativo all'interno e positivo all'esterno. Ho usato lo stesso alimentatore anche su un TS808 cablato allo stesso modo ed è funzionato perfettamenteVicus ha scritto:La polarità dell'alimentatore è giusta.
Dei due cavetti rosso uno alimenta la board e l'altro il led.
Il pedale funziona anche con l'alimentatore, solo che emette un fischio che si attenua quando arriva segnale dalla chitarra.
Re: Clone Pigtronix Pilosopher's Tone - problemi alimentazio
Con la batteria non lo fa? Solo con l'alimentatore?
Prova a cambiare alimentatore...
C"
Prova a cambiare alimentatore...
C"
