Clone muff fuzz su breadboard
Clone muff fuzz su breadboard
Salve a tutti
premetto che sono nuovo nel blog e questa è la prima discussione che apro...
da qualche mese mi sono avvicinato al fai da te ed ho studiato qualche libro di elettronica per arrivare alla conoscenza basilare per creare i miei primi cloni
girando su youtube, ho trovato questo pedale della elettroharmonix, il muff fuzz...mi è piaciuto da subito considerando anche che lo schema è molto elementare.
il problema che ho riscontrato è che riproducendolo su una breadboard mi sono reso conto che non ha tutto il gain che sentivo nel video di youtube, e vorrei capire se è una questione di breadboard (che non avendo saldature forse mi deteriora il segnale riducendo il gain) o altro (ho utilizzato comunque tutte le componenti dello schema). grazie per l'attenzione
premetto che sono nuovo nel blog e questa è la prima discussione che apro...
da qualche mese mi sono avvicinato al fai da te ed ho studiato qualche libro di elettronica per arrivare alla conoscenza basilare per creare i miei primi cloni
girando su youtube, ho trovato questo pedale della elettroharmonix, il muff fuzz...mi è piaciuto da subito considerando anche che lo schema è molto elementare.
il problema che ho riscontrato è che riproducendolo su una breadboard mi sono reso conto che non ha tutto il gain che sentivo nel video di youtube, e vorrei capire se è una questione di breadboard (che non avendo saldature forse mi deteriora il segnale riducendo il gain) o altro (ho utilizzato comunque tutte le componenti dello schema). grazie per l'attenzione
- Kagliostro
- Amministratore

- Messaggi: 9985
- Iscritto il: 03/12/2007, 0:16
- Località: Prov. di Treviso
Re: Clone muff fuzz su breadboard
Qui nel forum sanno che di SS non ne capisco, comunque mi azzardo a dire una cosa ....
Sei sicuro che anche chi ha fatto il sample abbia usato esattamente lo stesso tipo di transistor e non, magari, un tipo con guadagno più alto ?
Ciao
K
Sei sicuro che anche chi ha fatto il sample abbia usato esattamente lo stesso tipo di transistor e non, magari, un tipo con guadagno più alto ?
Ciao
K
Re: Clone muff fuzz su breadboard
Poi non si sa se è fatto correttamente, che segnale ha in ingresso, di che video si parla, etc..
Re: Clone muff fuzz su breadboard
Ciao Lucoo, benvenuto sul forum.
Posta le foto della tua realizzazione e, se puoi, potresti spiegarmi che significa
Raffaele
Posta le foto della tua realizzazione e, se puoi, potresti spiegarmi che significa
Salutilucoo ha scritto:vorrei capire se è una questione di breadboard (che non avendo saldature forse mi deteriora il segnale riducendo il gain)
Raffaele
Napoletani si nasce.....
- Kagliostro
- Amministratore

- Messaggi: 9985
- Iscritto il: 03/12/2007, 0:16
- Località: Prov. di Treviso
Re: Clone muff fuzz su breadboard
Credo che intenda dire di aver usato una board dove ha inserito i terminali dei vari componenti ed ha fatto i collegamenti con i ponticelli, senza fare nessuna saldatura
ma a meno che non abbia una board vecchia ed ossidata non credo che il problema stia lì
K
ma a meno che non abbia una board vecchia ed ossidata non credo che il problema stia lì
K
Re: Clone muff fuzz su breadboard
ciao kagliostro
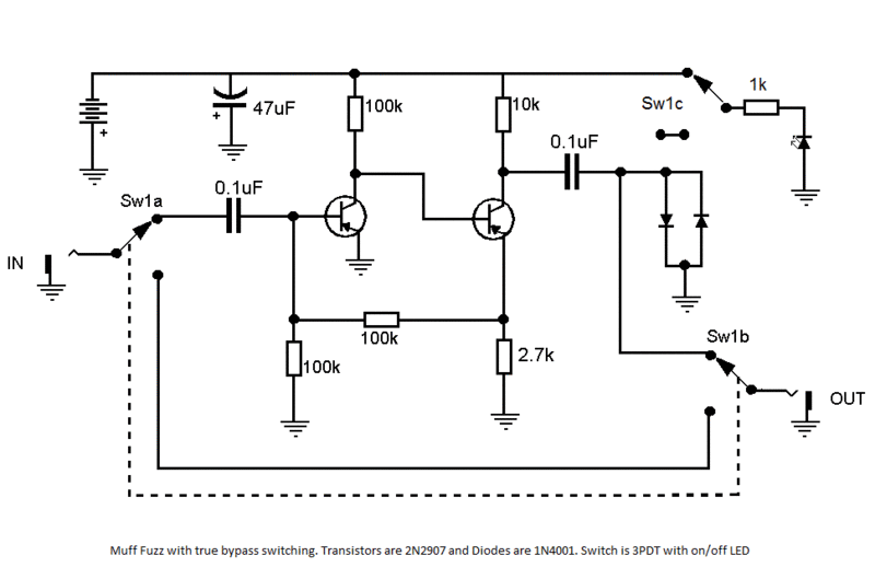
cercando sul web ho trovato una versione con i 2n5088 che hanno un guadagno superiore rispetto ai 2n3904 del primo schema...risultato?...ho un po' di gain in più ma non è abbastanza
ora vi posto il video e il secondo schema
video del pedale originale :https://www.youtube.com/watch?v=JZYgYN0Vmz4
video di un diyer : https://www.youtube.com/watch?v=IqU59ZMFaGg
cercando sul web ho trovato una versione con i 2n5088 che hanno un guadagno superiore rispetto ai 2n3904 del primo schema...risultato?...ho un po' di gain in più ma non è abbastanza
ora vi posto il video e il secondo schema
video del pedale originale :https://www.youtube.com/watch?v=JZYgYN0Vmz4
video di un diyer : https://www.youtube.com/watch?v=IqU59ZMFaGg
Re: Clone muff fuzz su breadboard
ciao raffaele
la breadboard è una piastra sperimentale dove si può testare il funzionamento di qualsiasi circuito in modo veloce e pratico, dato che non è presente nessuna saldatura, proprio per questo penso che probabilmente non tutte le componenti fanno contatto come dovrebbero e quindi il segnale si riduce o si deteriora...in genere si utilizza con arduino...il mio problema forse è anche questo cioè è probabile che la breadboard non è adatta per questo tipo di cose...non so
la breadboard è una piastra sperimentale dove si può testare il funzionamento di qualsiasi circuito in modo veloce e pratico, dato che non è presente nessuna saldatura, proprio per questo penso che probabilmente non tutte le componenti fanno contatto come dovrebbero e quindi il segnale si riduce o si deteriora...in genere si utilizza con arduino...il mio problema forse è anche questo cioè è probabile che la breadboard non è adatta per questo tipo di cose...non so
Re: Clone muff fuzz su breadboard
Ciao,
La breadboard è perfetta per queste applicazioni, l'ho usata più volte senza problemi.
Chiaro, devi verificare che tutte le "piste" facciano bene contatto.
La breadboard è perfetta per queste applicazioni, l'ho usata più volte senza problemi.
Chiaro, devi verificare che tutte le "piste" facciano bene contatto.
Re: Clone muff fuzz su breadboard
ciao robi
innanzitutto grazie per il consiglio
la prossima volta che utilizzerò la breadboard verificherò meglio i contatti
...mi sa tanto (a questo punto) che dovrò anche verificare meglio il corretto funzionamento di tutte le componenti...
magari potrete darmi qualche dritta anche su questo
ho utilizzato: resistenze (1/4 di W film in metallo tolleranza 1%)
condensatori elettrolitici (1 da 47uF) in poliestere (2 non polarizzati)
diodi (in34a germanio)
transistor (2n5088)
potenziometro (100 Kohm lineare)
innanzitutto grazie per il consiglio
la prossima volta che utilizzerò la breadboard verificherò meglio i contatti
...mi sa tanto (a questo punto) che dovrò anche verificare meglio il corretto funzionamento di tutte le componenti...
magari potrete darmi qualche dritta anche su questo
ho utilizzato: resistenze (1/4 di W film in metallo tolleranza 1%)
condensatori elettrolitici (1 da 47uF) in poliestere (2 non polarizzati)
diodi (in34a germanio)
transistor (2n5088)
potenziometro (100 Kohm lineare)
Re: Clone muff fuzz su breadboard
Primo consiglio:
- col tester misura tutti i collegamento senza dare tensione;
- poi misuri tutte le tensioni una volta alimentato.
- col tester misura tutti i collegamento senza dare tensione;
- poi misuri tutte le tensioni una volta alimentato.
Re: Clone muff fuzz su breadboard
mi sa che sto perdendo colpi.....ho fatto confusione tra bread-board e tag-board.
Scusatemi...
Ritornando al problema di Lucoo, non posso che quotare Robi.
Personalmente ho sempre avuto qualche problema con i fuzz, nel senso che ho dovuto sempre un po sbattere la testa per trovare la coppia di bjt transistors giusti.
Magari dopo aver fatto le verifiche suggerite da Robi potresti provare a scambiare i transistors oppure sostituirne qualcuno con un altro in tuo possesso.
Non me ne vogliate per l'errore di prima...la vecchiaia incombe.
Saluti
Raffaele
Scusatemi...
Ritornando al problema di Lucoo, non posso che quotare Robi.
Personalmente ho sempre avuto qualche problema con i fuzz, nel senso che ho dovuto sempre un po sbattere la testa per trovare la coppia di bjt transistors giusti.
Magari dopo aver fatto le verifiche suggerite da Robi potresti provare a scambiare i transistors oppure sostituirne qualcuno con un altro in tuo possesso.
Non me ne vogliate per l'errore di prima...la vecchiaia incombe.
Saluti
Raffaele
Napoletani si nasce.....
Re: Clone muff fuzz su breadboard
ancora grazie
applicherò i vostri consigli e appena riuscirò nel mio intento (lo spero tanto), vi manderò qualche foto e se si può anche qualche traccia audio
applicherò i vostri consigli e appena riuscirò nel mio intento (lo spero tanto), vi manderò qualche foto e se si può anche qualche traccia audio
Re: Clone muff fuzz su breadboard
Ovviamente controlla anche l'orientamento dei transistor, spesso agli esordi queste cose si cannano.
Re: Clone muff fuzz su breadboard
Buongiorno a tutti! ho costruito da poco due fuzz (molto simili a quello postato all'inizio del tread), ma in entrambi è presente un fischio che aumenta sia all'aumentare del volume sia se metto il pot del volume dela chitarra a 0...forse è un problema sull'alimentazione?magari un 1N4148 tra +9 e 0 potrebbe aiutare?
il problema si verifica sia con l'effetto da solo sia con l'effetto in catena, ho provato sia con i 3904 che con i 5088 e non cambia
il problema si verifica sia con l'effetto da solo sia con l'effetto in catena, ho provato sia con i 3904 che con i 5088 e non cambia
- SweeneyTodd
- Diyer Eroe

- Messaggi: 754
- Iscritto il: 17/04/2016, 10:36
- Località: Salento
Re: Clone muff fuzz su breadboard
Ciao.
Andiamo per logica. Hai costruito due effetti con lo stesso problema: o è un problema di metodo, commetti un errore che ignori, oppure hai commesso per due volte lo stesso errore di distrazione.
Hai usato i 2N3904 e i 2N5088, con lo stesso orientamento tra loro, ma nei layout indicano perlopiù i BC107 o BC108, che di diverso di sicuro hanno il valore hfe, è più basso, generalmente. Avendo poi una forma diversa hai controllato bene l'orientamento?
Prova a guardare i transistor in allegato per un confronto visivo, poi guarda il layout.
Ho allegato anche lo schema. Quale versione hai costruito esattamente?
Hai già completato anche il wiring del pedale con footswitch, led e tutto?
Il difetto che riscontri a me ricorda qualcosa che possa essere la massa. Che succede se abbassi il tone della chitarra?
In generale controlla il valore delle resistenze e dei condensatori, che sia tutto saldato nel posto giusto, che non manchino jumper e interruzioni, che il lug del volume 1 sia a massa. Controlla che i cavi siano saldati sulle strisce giuste, che non ci siano contatti indesiderati tra le strisce (guarda bene e passaci un taglierino se hai dubbi).
Ultima domanda: È la prima volta che usi le stripboard?
Se è il caso mandaci una foto sopra e sotto della board.
Andiamo per logica. Hai costruito due effetti con lo stesso problema: o è un problema di metodo, commetti un errore che ignori, oppure hai commesso per due volte lo stesso errore di distrazione.
Hai usato i 2N3904 e i 2N5088, con lo stesso orientamento tra loro, ma nei layout indicano perlopiù i BC107 o BC108, che di diverso di sicuro hanno il valore hfe, è più basso, generalmente. Avendo poi una forma diversa hai controllato bene l'orientamento?
Prova a guardare i transistor in allegato per un confronto visivo, poi guarda il layout.
Ho allegato anche lo schema. Quale versione hai costruito esattamente?
Hai già completato anche il wiring del pedale con footswitch, led e tutto?
Il difetto che riscontri a me ricorda qualcosa che possa essere la massa. Che succede se abbassi il tone della chitarra?
In generale controlla il valore delle resistenze e dei condensatori, che sia tutto saldato nel posto giusto, che non manchino jumper e interruzioni, che il lug del volume 1 sia a massa. Controlla che i cavi siano saldati sulle strisce giuste, che non ci siano contatti indesiderati tra le strisce (guarda bene e passaci un taglierino se hai dubbi).
Ultima domanda: È la prima volta che usi le stripboard?
Se è il caso mandaci una foto sopra e sotto della board.
- Allegati
-
- Colorsound One Knowb Fuzz.gif (6.02 KiB) Visto 9416 volte
-
- BC107.jpg (39.28 KiB) Visto 9416 volte
-
- 2N5088.JPG (7.45 KiB) Visto 9416 volte
