Il rumore aumenta con aumentare di volume e gain , si sente tanto quando smetto di suonare diciamo e come il rumore di fondo di una valvola in saturazione ma è più un "trrrr" non so se rendo l'idea
 
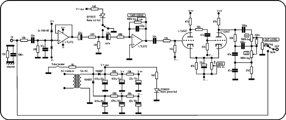
 è la versione N 1 di ares audio la pcb l'ho fatta io, posto schemi e info





