Pedale Muff No Suono!
-
- Elettrone Impazzito
- Messaggi: 40
- Iscritto il: 18/04/2020, 19:37
Pedale Muff No Suono!
Ciao di nuovo a tutti! Sono di nuovo io:) dopo aver capito che due pedali fatti avevano un problema di alimentazione esterno..(l’alimentatore!), ora sono alle prese con un altro pedale MUFF.
Stavolta il problema è più serio. help!!!
Da spento, il suono passa perfettamente. Quando lo accendo: silenzio totale.
Presumo che possa essere un componente saldato male.. o comunque un’interruzione del segnale. Ma ho rifatto tutte le saldature.. mi sembrano buone. Forse lo stagno non è di primissima qualità..
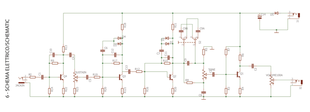
vi allego schemi e foto..
Stavolta il problema è più serio. help!!!
Da spento, il suono passa perfettamente. Quando lo accendo: silenzio totale.
Presumo che possa essere un componente saldato male.. o comunque un’interruzione del segnale. Ma ho rifatto tutte le saldature.. mi sembrano buone. Forse lo stagno non è di primissima qualità..
vi allego schemi e foto..
-
- Elettrone Impazzito
- Messaggi: 40
- Iscritto il: 18/04/2020, 19:37
Re: Pedale Muff No Suono!
Ecco gli schemi di montaggio e schema


---


---
-
- Elettrone Impazzito
- Messaggi: 40
- Iscritto il: 18/04/2020, 19:37
Re: Pedale Muff No Suono!
Nessuno mi sa dare una mano ? 

- Kagliostro
- Amministratore
- Messaggi: 9868
- Iscritto il: 03/12/2007, 0:16
- Località: Prov. di Treviso
Re: Pedale Muff No Suono!
Lo stato solido non è un argomento su cui possa essere d'aiuto
comunque, mi pare che la PCB sia un po' sporca di disossidante, dalle una bella pulita con un pennello e dell'acetone
il circuito ha mai funzionato prima ?
i transistor sono montati correttamente ? Hai verificato bene la piedinatura ?
Prova a seguire il segnale con un'audio probe
http://diy-fever.com/misc/audio-probe/
http://guitarpedalbuilders.blogspot.com ... blems.html
K
comunque, mi pare che la PCB sia un po' sporca di disossidante, dalle una bella pulita con un pennello e dell'acetone
il circuito ha mai funzionato prima ?
i transistor sono montati correttamente ? Hai verificato bene la piedinatura ?
Prova a seguire il segnale con un'audio probe
http://diy-fever.com/misc/audio-probe/
http://guitarpedalbuilders.blogspot.com ... blems.html
K
Re: Pedale Muff No Suono!
Ciao,
dalle foto sembra tutto corretto. Per capire qualcosa dovresti prendere un oscilloscopio ed un generatore di segnali. Anche economico.
dalle foto sembra tutto corretto. Per capire qualcosa dovresti prendere un oscilloscopio ed un generatore di segnali. Anche economico.
Re: Pedale Muff No Suono!
Ottimo consiglio! Non credo stia lì il problema, ma comunque è utile farlo.Kagliostro ha scritto: ↑23/04/2020, 23:32comunque, mi pare che la PCB sia un po' sporca di disossidante, dalle una bella pulita con un pennello e dell'acetone
-
- Elettrone Impazzito
- Messaggi: 40
- Iscritto il: 18/04/2020, 19:37
Re: Pedale Muff No Suono!
Grazie per la risposta. In merito a questa sporcizia: questo stagno che ho usato (chipquick o qualcosa del genere. No clean water washable) lascia questo residuo gommoso e appiccicoso. Una volta su Buova elettronica l’esistenza che questi flussa te gommosi si comportavano come una sorta di resistenza al carbone e mandavano tutto in corto.Kagliostro ha scritto: ↑23/04/2020, 23:32Lo stato solido non è un argomento su cui possa essere d'aiuto
comunque, mi pare che la PCB sia un po' sporca di disossidante, dalle una bella pulita con un pennello e dell'acetone
il circuito ha mai funzionato prima ?
i transistor sono montati correttamente ? Hai verificato bene la piedinatura ?
Prova a seguire il segnale con un'audio probe
http://diy-fever.com/misc/audio-probe/
http://guitarpedalbuilders.blogspot.com ... blems.html
K
Sta di fatto che non si riesce a togliere facilmente, l’acetone sembra non riuscire a toglierlo...
Il Pedale non ha mi funzionato a parte una volta in cui l’ho tolto dallo chassis e ha funzionato perfettamente. Ma solo pochi secondi. Il tempo di rimetterlo dentro!
-
- Elettrone Impazzito
- Messaggi: 40
- Iscritto il: 18/04/2020, 19:37
Re: Pedale Muff No Suono!
Ho misurato un diodo con il provadiodi e sembra che dia valore da entrambi i lati. Non dovrebbe farlo giusto? C’è qualcosa in corto? Oppure il fatto che sia Saldato falsa il valore?
-
- Elettrone Impazzito
- Messaggi: 40
- Iscritto il: 18/04/2020, 19:37
Re: Pedale Muff No Suono!
Ah e poi questa cosa dell’audio probe. Io non ho ben capito... se non sento il segnale in una zona ma lo sento in un’altra come facciO a sapere quale elemento non va...?Kagliostro ha scritto: ↑23/04/2020, 23:32Lo stato solido non è un argomento su cui possa essere d'aiuto
comunque, mi pare che la PCB sia un po' sporca di disossidante, dalle una bella pulita con un pennello e dell'acetone
il circuito ha mai funzionato prima ?
i transistor sono montati correttamente ? Hai verificato bene la piedinatura ?
Prova a seguire il segnale con un'audio probe
http://diy-fever.com/misc/audio-probe/
http://guitarpedalbuilders.blogspot.com ... blems.html
K
Re: Pedale Muff No Suono!
Se fuori dal case funziona e dentro no, c'è qualcosa che va a massa quando lo monti e non dipende dal circuito!Cristianopoli ha scritto: ↑24/04/2020, 13:15Il Pedale non ha mi funzionato a parte una volta in cui l’ho tolto dallo chassis e ha funzionato perfettamente. Ma solo pochi secondi. Il tempo di rimetterlo dentro!
Re: Pedale Muff No Suono!
Non dovresti avere valori falsati, se entrambi i lati ti danno lo stesso valore stabile ed uniforme.Cristianopoli ha scritto: ↑24/04/2020, 13:17Ho misurato un diodo con il provadiodi e sembra che dia valore da entrambi i lati. Non dovrebbe farlo giusto? C’è qualcosa in corto? Oppure il fatto che sia Saldato falsa il valore?
-
- Elettrone Impazzito
- Messaggi: 40
- Iscritto il: 18/04/2020, 19:37
Re: Pedale Muff No Suono!
In realtà poi non ha più funzionato nemmeno fuori... come se ci fosse qualcosa dai saldato male. Ma a questo punto vorrei usar è un altro stagno. Anche perché le saldature sono lucide ma, allargando la foto, non sembrano belle lisce.. ma sembrano spigolose..robi ha scritto: ↑24/04/2020, 13:34Se fuori dal case funziona e dentro no, c'è qualcosa che va a massa quando lo monti e non dipende dal circuito!Cristianopoli ha scritto: ↑24/04/2020, 13:15Il Pedale non ha mi funzionato a parte una volta in cui l’ho tolto dallo chassis e ha funzionato perfettamente. Ma solo pochi secondi. Il tempo di rimetterlo dentro!
Tornando al diodo: normalmente misura solo da un lato. Invertendo i puntali dovrebbe dare 0. Non é normale che segno un valore in tutti e due i sensi, no?
Re: Pedale Muff No Suono!
Il segnale segue il circuito, se prima di un componente hai segnale e dopo no, quel componente ha qualche problema.Cristianopoli ha scritto: ↑24/04/2020, 13:19Ah e poi questa cosa dell’audio probe. Io non ho ben capito... se non sento il segnale in una zona ma lo sento in un’altra come facciO a sapere quale elemento non va...?
Per farti un parallelo... immagina di avere una stanza con una finestra, che dentro ha una stanza più piccola con una finestra, che a sua volta ha un'altra stanza. Parti dalla stanza più esterna e guarda se hai luce, poi passi alla stanza subito più piccola e guardi se hai luce. Se c'è luce, la finestra di quella stanza è aperta, se invece non c'è luce e nella stanza precedente c'era luce, la finestra della stanza in cui sei è chiusa.
Qui è la stessa cosa!
Re: Pedale Muff No Suono!
Esatto, non è normale.Cristianopoli ha scritto: ↑24/04/2020, 13:39Tornando al diodo: normalmente misura solo da un lato. Invertendo i puntali dovrebbe dare 0. Non é normale che segno un valore in tutti e due i sensi, no?
-
- Elettrone Impazzito
- Messaggi: 40
- Iscritto il: 18/04/2020, 19:37
Re: Pedale Muff No Suono!
Bellissima immagine :)robi ha scritto: ↑24/04/2020, 13:39Il segnale segue il circuito, se prima di un componente hai segnale e dopo no, quel componente ha qualche problema.Cristianopoli ha scritto: ↑24/04/2020, 13:19Ah e poi questa cosa dell’audio probe. Io non ho ben capito... se non sento il segnale in una zona ma lo sento in un’altra come facciO a sapere quale elemento non va...?
Per farti un parallelo... immagina di avere una stanza con una finestra, che dentro ha una stanza più piccola con una finestra, che a sua volta ha un'altra stanza. Parti dalla stanza più esterna e guarda se hai luce, poi passi alla stanza subito più piccola e guardi se hai luce. Se c'è luce, la finestra di quella stanza è aperta, se invece non c'è luce e nella stanza precedente c'era luce, la finestra della stanza in cui sei è chiusa.
Qui è la stessa cosa!
Ma non può essere che se non c’è segnale dopo un componente, magari il problema é in zona, magari un corto altrove e non dipende proprio da quel componente il blocco? chiedo per capire bene, non per mettere un dubbio! Sono l’ultima persona che può valutare questa cosa ahha