Ho letto un post sulle tensioni e ho pensato di chiedere l’ennesimo consiglio.
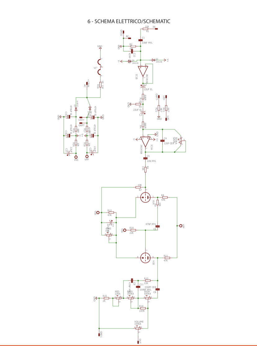
Visto che ho costruito un progetto di Pedale valvolare che lavora a 12V AC e richiede un alimentatore di almeno 50ma volevo domandarvi quanto segue.
Il pedale fa un ronzio che sembra dipendere dalla alimentazione. Vi posto le foto ma non sembra ci siano problemi di montaggio. Funziona perfettamente eE se Poggio le mani sulla chitarra non si attenua come di solito succede con i problemi di massa.
Tuttavia, cosa importante, ho la sensazione che ci sia della dispersione, una sorta di tensione che percepisco mentre lo tocco esternamente.
Può essere pericoloso? Da cosa può dipendere? Vi allego intanto il progetto...!
E grazie ancora!
Pedale valvolare e tensioni pericolose..!
-
Cristianopoli
- Elettrone Impazzito

- Messaggi: 40
- Iscritto il: 18/04/2020, 19:37
-
Cristianopoli
- Elettrone Impazzito

- Messaggi: 40
- Iscritto il: 18/04/2020, 19:37
Re: Pedale valvolare e tensioni pericolose..!
Il ronzio è sicuramente dovuto alla vicinanza tra il connettore di alimentazione ed il jack, essendo l'alimentazione in AC ed anche con una corrente non proprio bassa, va a disturbare il segnale audio.
La scossa che senti credo sia dovuta ad altri problemi di massa, come è composto il tuo setup?
La scossa che senti credo sia dovuta ad altri problemi di massa, come è composto il tuo setup?

