altro chorus (CE-2) non funzionante.. aiuto!![RISOLTO, ora mod!]
altro chorus (CE-2) non funzionante.. aiuto!![RISOLTO, ora mod!]
ho terminato il ce-2 su pcb tonepad, e non funziona nemmeno questo. esce solo il pulito.
non ho fatto modifiche, tranne i transistor che ho messo dei bc549, opportunamente ruotati rispetto al layout.
ho collegato il led al piedino 3 del pot depth, per farlo lampeggiare, e all'inizio non lampeggiava per niente. poi, sostituito il tl022, funziona, lampeggia correttamente, ma il suono è solo pulito comunque.
ho provato a sostituire il 3007 con un altro che avevo, nessun cambiamento. ho porvato a sostituire il 3101 con un 3102, nessun cambiamento.
ho controllato le piste, le saldature, eventuali residui che fanno ponte.... niente. il trimmer funzionava, controllato prima del montaggio.
come posso controllare i due integrati famigerati? li ho acquistati qui sul forum come funzionanti....
non ho fatto modifiche, tranne i transistor che ho messo dei bc549, opportunamente ruotati rispetto al layout.
ho collegato il led al piedino 3 del pot depth, per farlo lampeggiare, e all'inizio non lampeggiava per niente. poi, sostituito il tl022, funziona, lampeggia correttamente, ma il suono è solo pulito comunque.
ho provato a sostituire il 3007 con un altro che avevo, nessun cambiamento. ho porvato a sostituire il 3101 con un 3102, nessun cambiamento.
ho controllato le piste, le saldature, eventuali residui che fanno ponte.... niente. il trimmer funzionava, controllato prima del montaggio.
come posso controllare i due integrati famigerati? li ho acquistati qui sul forum come funzionanti....
Ultima modifica di ilden il 09/03/2010, 20:26, modificato 1 volta in totale.
Re:altro chorus (CE-2) non funzionante.. aiuto!!
Se il suono esce non penso sia colpa degli integrati, altrimenti non uscirebbe niente.
Controllato il funzionamento dei diodi? Quali transistor dovrebbe montare il ce-2 al posto dei bc459?
Controllato il funzionamento dei diodi? Quali transistor dovrebbe montare il ce-2 al posto dei bc459?
Live another day, climb a little higher, find another reason to stay...
Re:altro chorus (CE-2) non funzionante.. aiuto!!
il ce 2 su tonepad monta 2N5088... che hanno la piedinatura invertita rispetto ai bc549.. i diodi ha messo 1N4148 al posto dei 1N914 che sono equivalenti giusto?
il diodo zener dovrebbe essere da 11V, ma le scritte sono cancellate... mi è stato mandato in una bustina di banzai con scritto 11V.. si può sostituire con un 1N4007?
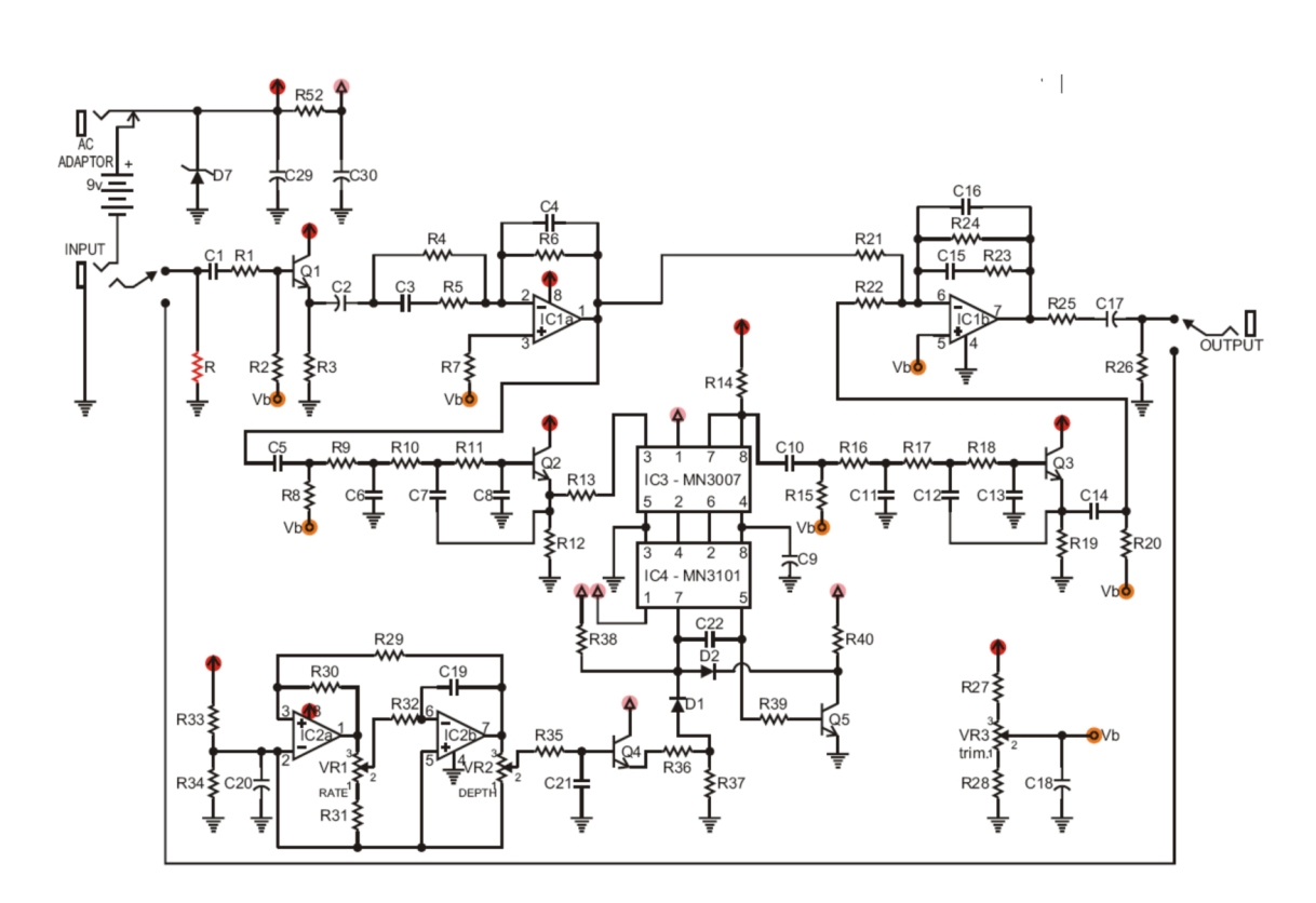
ragionando a spanne: il segnale passa contemporaneamente nel 4558 e va al 3007. siccome esce il pulito, il 4558 funziona, se no non suonerebbe giusto?
potrebbe esserci qualcosa di interrotto tra il pin 1 del 4558 e il pin 3 del 3007 oppure tra il pin 8 del 3007 e il pin 6 del 4558. si spiegherebbe il fatto che suona solo pulito.
però l'oscillazione c'è, altrimenti il led non lampegerebbe giusto? però, l'oscillazione viene generata anche in assenza del segnale di ingresso? se cosi non è, si può escludere la prima ipotesi di interruzione tra i due integrati.
il diodo zener dovrebbe essere da 11V, ma le scritte sono cancellate... mi è stato mandato in una bustina di banzai con scritto 11V.. si può sostituire con un 1N4007?
ragionando a spanne: il segnale passa contemporaneamente nel 4558 e va al 3007. siccome esce il pulito, il 4558 funziona, se no non suonerebbe giusto?
potrebbe esserci qualcosa di interrotto tra il pin 1 del 4558 e il pin 3 del 3007 oppure tra il pin 8 del 3007 e il pin 6 del 4558. si spiegherebbe il fatto che suona solo pulito.
però l'oscillazione c'è, altrimenti il led non lampegerebbe giusto? però, l'oscillazione viene generata anche in assenza del segnale di ingresso? se cosi non è, si può escludere la prima ipotesi di interruzione tra i due integrati.
Re:altro chorus (CE-2) non funzionante.. aiuto!!
L'1N4007 non è uno zener, non può essere messo al posto dello zener da 11V. In teoria è li solo per proteggere da un'eventuale tensione di alimentazione troppo alta, quindi se suona solo il pulito significa che l'alimentazione arriva.
Comunque il segnale effettato segue il percorso IC1a - Q2 - MN3007 - Q3 - IC2b... giusto?
Quindi il problema potrebbe essere in quella zona. Appurato che non ci siano piste interrotte, saldature fredde, ecc... proverei prima di tutto a sostituire i due transistor Q2 e Q3.
Comunque il segnale effettato segue il percorso IC1a - Q2 - MN3007 - Q3 - IC2b... giusto?
Quindi il problema potrebbe essere in quella zona. Appurato che non ci siano piste interrotte, saldature fredde, ecc... proverei prima di tutto a sostituire i due transistor Q2 e Q3.
Re:altro chorus (CE-2) non funzionante.. aiuto!!
infatti, secondo me il problema non è assolutamente l'alimentazione.. il percorso effettato fa: ic1a -q2- mn3007- < - q3- ic1b
-mn3101 - tl022
allego lo schema, per maggiore chiarezza...
-mn3101 - tl022
allego lo schema, per maggiore chiarezza...
- Fix_Metal
- Braccio destro di Roger Mayer

- Messaggi: 1955
- Iscritto il: 28/07/2008, 3:44
- Località: Bergamo
- Contatta:
Re:altro chorus (CE-2) non funzionante.. aiuto!!
Anche io ne ho uno che è morto, non da segno di vita. E' lì fermo da 2 mesi, non ho ancora avuto voglia di debuggarlo col signal tracer...
il mio è il pcb di tonepad e l'ho fatto io, percui ci deve essere qlc valore di qlcs sbagliato.
il mio è il pcb di tonepad e l'ho fatto io, percui ci deve essere qlc valore di qlcs sbagliato.
Ultima modifica di Fix_Metal il 09/03/2010, 21:41, modificato 1 volta in totale.
[url=http://www.forumspile.com/][img]http://www.forumspile.com/Signatures/Userbar-Forumspile-1.jpg[/img][/url]
- blacknight88
- Diyer Aiutante

- Messaggi: 90
- Iscritto il: 09/11/2008, 16:44
Re:altro chorus (CE-2) non funzionante.. aiuto!!
Anche il mio da lo stesso problema, andando per esclusione direi che gli elementi più facili da friggere sono gli mn..credo il problema stia li...
Re:altro chorus (CE-2) non funzionante.. aiuto!!
notiziona: funge!!
allora: sostituiti q2,q3 e c14, che avevo sotituito il valore originale 33n con due da 12n e 22n saldati in parallelo tra loro... quello da 12n è di un tipo che non conosco, giallo chiaro cilindrico che sembra fatto di carta plastificata... li avevo messi per fare la wet bass mod dato che sarebbe per basso.
quindi, o i due transistor o l'accrocchio-cap erano il problema... infatti quest'ultimo sta proprio tra il pin 8 del mn3007 e il 6 del 4558.
mi sento di consigliare, a chi non funge, di collegare il + del led con la res sul piedino 3 del pot depth. se il led lampeggia gli integrati dovrebbero essere ok, e il problema è altrove.
ora provo a fare le mod che mi ero preposto: cambio di valore c22 provando 22p-33p-47p+47p (parallelo) per modificare il timbro, e la sostituzione di c19 da 100n a 22n che dovrebbe accellerare il rate a x5 circa. avevo già provato a metterlo anche quando nn fungeva, e il led accellerava di brutto!
porterò notizie fra breve!
allora: sostituiti q2,q3 e c14, che avevo sotituito il valore originale 33n con due da 12n e 22n saldati in parallelo tra loro... quello da 12n è di un tipo che non conosco, giallo chiaro cilindrico che sembra fatto di carta plastificata... li avevo messi per fare la wet bass mod dato che sarebbe per basso.
quindi, o i due transistor o l'accrocchio-cap erano il problema... infatti quest'ultimo sta proprio tra il pin 8 del mn3007 e il 6 del 4558.
mi sento di consigliare, a chi non funge, di collegare il + del led con la res sul piedino 3 del pot depth. se il led lampeggia gli integrati dovrebbero essere ok, e il problema è altrove.
ora provo a fare le mod che mi ero preposto: cambio di valore c22 provando 22p-33p-47p+47p (parallelo) per modificare il timbro, e la sostituzione di c19 da 100n a 22n che dovrebbe accellerare il rate a x5 circa. avevo già provato a metterlo anche quando nn fungeva, e il led accellerava di brutto!
porterò notizie fra breve!
- Fix_Metal
- Braccio destro di Roger Mayer

- Messaggi: 1955
- Iscritto il: 28/07/2008, 3:44
- Località: Bergamo
- Contatta:
Re:altro chorus (CE-2) non funzionante.. aiuto!![RISOLTO, ora mod!]
Dopo 4 mesi che il mio clone di CE2 era lì a prendere polvere l'ho ripreso in mano. Ho rimontato tutti i componenti, testandoli prima di montarli. Ha funzionato. Dopodichè nelle varie prove che ho fatto per le modifiche consigliate dal progetto tonepad, ho bruciato un transistor. Il suono passava pulito...e basta. Se mai qualcuno avesse un problema simile, controlli le tensioni sui transistor innanzitutto, lo consiglio :)ilden ha scritto: quindi, o i due transistor o l'accrocchio-cap erano il problema... infatti quest'ultimo sta proprio tra il pin 8 del mn3007 e il 6 del 4558.
p.s. nessuno ha mai provato a far funzionare il CE2 a 12V?
Ultima modifica di Fix_Metal il 13/05/2010, 12:27, modificato 1 volta in totale.
[url=http://www.forumspile.com/][img]http://www.forumspile.com/Signatures/Userbar-Forumspile-1.jpg[/img][/url]
Re:altro chorus (CE-2) non funzionante.. aiuto!![RISOLTO, ora mod!]
no.. ma bisognerebbe togliere il diodo oppure no? non so, con un volt in più cosa succede passano 11 massimo, non passa niente o il diodo ci saluta?
- Fix_Metal
- Braccio destro di Roger Mayer

- Messaggi: 1955
- Iscritto il: 28/07/2008, 3:44
- Località: Bergamo
- Contatta:
Re:altro chorus (CE-2) non funzionante.. aiuto!![RISOLTO, ora mod!]
In effetti oltre gli 11V, la tensione viene imposta dallo zener. Dopodichè ciò che c'è in più viene dissipato dallo zener.ilden ha scritto: no.. ma bisognerebbe togliere il diodo oppure no? non so, con un volt in più cosa succede passano 11 massimo, non passa niente o il diodo ci saluta?
[url=http://www.forumspile.com/][img]http://www.forumspile.com/Signatures/Userbar-Forumspile-1.jpg[/img][/url]
Re:altro chorus (CE-2) non funzionante.. aiuto!![RISOLTO, ora mod!]
allora basta cambiare il diodo.. ma gli integrati reggono?
- Fix_Metal
- Braccio destro di Roger Mayer

- Messaggi: 1955
- Iscritto il: 28/07/2008, 3:44
- Località: Bergamo
- Contatta:
Re:altro chorus (CE-2) non funzionante.. aiuto!![RISOLTO, ora mod!]
I jfet senza problemi, gli opamp idem. I cap son da controllare. Lo spazio previsto nel progetto tonepad permette di usare quelli da 16V per i valori grandi. Io li ho messi tutti da 50V, ottimizzando lo spazio.ilden ha scritto: allora basta cambiare il diodo.. ma gli integrati reggono?
MN3101 lavora a -8V~-16V, percui l'alimentazione a 9V è giusto al minimo.
MN3007 mi sembra di capire che lavori fino a max -18V a 25°C.
Percui mi par di capire che si potrebbe fare
Qualcuno di più esperto può confermare circa lo zener?
[url=http://www.forumspile.com/][img]http://www.forumspile.com/Signatures/Userbar-Forumspile-1.jpg[/img][/url]
