Sostieni il forum con una donazione! Il tuo contributo ci aiuterà a rimanere online!
Immagine

EBS ValveDrive alcune domande... + SCHEMA!

Problemi con un effetto? Esponili qui!
Rispondi
Avatar utente
ilden
Diyer Esperto
Diyer Esperto
Messaggi: 262
Iscritto il: 19/01/2009, 1:11

EBS ValveDrive alcune domande... + SCHEMA!

Messaggio da ilden » 17/04/2013, 1:46

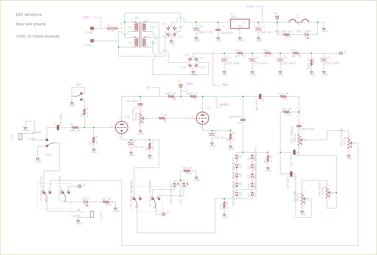
Bonsoir a tutti! come sempre, posto per chiedere aiuto MA stavolta metto anche lo schema del pedale in questione, l'EBS ValveDrive :numb1:
Per chi non lo sapesse, è un preamp a valvola specifico per basso.

Me lo hanno portato da riparare (muto) dicendomi che altri avevano già provato a metterci le mani (scarsissima esperienza).

Prima cosa, manca il fusibile :ok_1: andrebbe saldato sulla scheda ma già che ci sono metto due clip per cambi al volo.

Funziona, ma molto molto basso di volume. Con gain e volume a tuono è appena un pò più basso del suono bypassato. Il suono c'è, niente ronzii/fruscii ecc, ma è bassissimo.

Domanda uno: dato che è rimasto a lungo in mani sbagliatissime e probabilmente molto maltrattato, potrebbe essere la valvola il problema? quella originale è una 12AX7 Svetlana, me ne sono procurato una nuova (E83CC tube town, l'unica che sono riuscito a reperire "pronta consegna") ma non ho ancora avuto tempo di provarla.

Potrei avere problemi o cambio tranquillo? dovrò regolare qualcosa? Chiedo questo perchè io di valvole ho ZERO ESPERIENZA!


Seconda domanda: dato che mi sono fatto lo sbattone di tracciare tutto il circuito, vorrei almeno che fosse liberamente usufruibile da tutti, ma c'è un problema con il valore di alcune reistenze. siccome ho sempre avuto problemi a decifrare le res con più di 4 bande colore, sono incerto sul valore di alcune.

Se qualcuno avesse voglia di buttare un occhio allo schema, potrebbe segnalare quale valore potrebbe essere giusto tra quelli che ho "decifrato"? poi correggo lo schema e lo riposto corretto&definitivo.

RESISTENZE

R1 68k
R2 41k
R3 ---- 10000M oppure 1ohm oppure 1M
R4 ---- 250k oppure 1M3 1/4W
R5 1k5
R6 ---- 13k oppure 12ohm oppure 11ohm
R7 come R4
R8 1k5
R9 1k
R10 1k
R11 ---- 1k oppure 12ohm
R12 3k3
R13 ----580ohm oppure 10000M
R14 ---- 4k1 oppure 1k1 1/2W
R15 ---- 10k oppure 120ohm 1/2W
R16 ---- 22k oppure 12k 1/2W
R17 ----690k oppure 213ohm 1/4W
R18 ---- 10k oppure 120ohm
R19 come R18

dove non indicato sono da 1/8W

CONDENSATORI

C1 33n 400V
C2 22uF 50V
C3 10n 400V
C4 22uF 50V
C5 10n 400V
C6 68n 400V
C7 680p 400V
C8 22n 400V
C9 33n 400V
C10 3300 uF 25V
C11 100n 400V
C12 10uF 50V
C13 22uF 400V
C14 22uF 400V
C15 22uF 400V
C16 22uF 400V

POTENZIOMETRI

W1 GAIN 1M log
W2 TREBLE 250k lin
W3 BASS 1M log
W4 MID 25k lin
W5 VOLUME 1M log

DIODI

da D1 a D10 1N4148
da D11 a D18 1N4007

il trafo ha due primari da 12V e due secondari da 130V , a libretto dichiarano 500mA di assorbimento e il suo alimentatore ne dà 700mA.

Credo di aver messo tutto, appena riesco metto due foto.

Grazie in anticipo a chi mi darà una mano!!!
Allegati
EBS ValveDrive.png

alexradium
Diyer Eroe
Diyer Eroe
Messaggi: 777
Iscritto il: 07/06/2011, 14:18

Re: EBS ValveDrive alcune domande... + SCHEMA!

Messaggio da alexradium » 17/04/2013, 11:52

non è un circuito complicato,intanto puoi riportare le tensioni che trovi in uscita dai trafo ,dalle rettifiche e sui vari pin della valvola,giusto per capire se ci sono componenti andati.

Avatar utente
ilden
Diyer Esperto
Diyer Esperto
Messaggi: 262
Iscritto il: 19/01/2009, 1:11

Re: EBS ValveDrive alcune domande... + SCHEMA!

Messaggio da ilden » 20/04/2013, 19:10

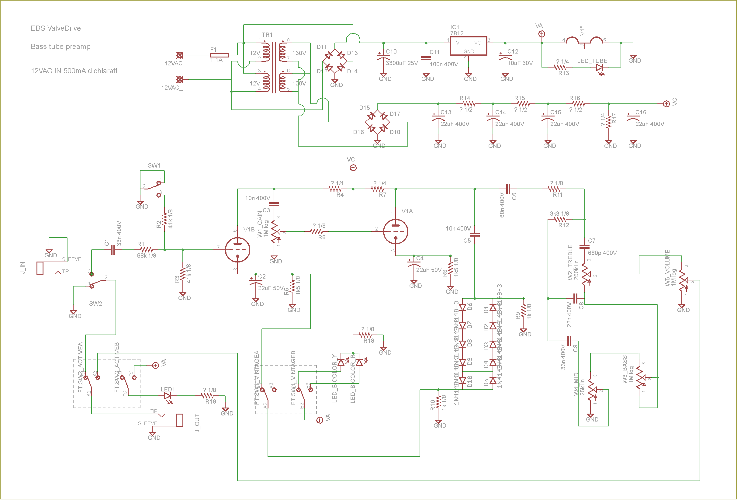
Eccomi, scusate se c'ho messo un pò ma non ho avuto tempo.

Allora, ho provato a misurare qualche tensione, premetto che: dispongo di un tester analogico cinese, molto gramo che in pratica uso solo per controllare la continuità elettrica e se c'è tensione (non quanta :face_green: )
comunque i valori sono quasi sensati, credo, e li ho riportati sullo schema.

La cosa che noto è che tra il pin 6 della valvola e R4 ci sono 0V mentre tra il pin 1 e R7 circa 45V. E cosi a naso direi che potrebbe essere un buon motivo per cui il pedale s'è ammosciato. Ho anche provato a misure R4, al primo tentativo il tester è andato a zero e poi s'è messo a calare lentamente fino nessuna continuità, dopodichè zero. direi che è andata.

ora, che valore potrebbe essere sensato tra quelli che avevo scritto?

vi butto li anche due foto già che ci sono :numb1:
Allegati
3.jpg
2.jpg
1.jpg

Avatar utente
ilden
Diyer Esperto
Diyer Esperto
Messaggi: 262
Iscritto il: 19/01/2009, 1:11

Re: EBS ValveDrive alcune domande... + SCHEMA!

Messaggio da ilden » 20/04/2013, 19:14

Lo schema con i voltaggi :
Schema+voltaggi.jpg
e le altre foto
Allegati
5.jpg
4.jpg

Avatar utente
ilden
Diyer Esperto
Diyer Esperto
Messaggi: 262
Iscritto il: 19/01/2009, 1:11

Re: EBS ValveDrive alcune domande... + SCHEMA!

Messaggio da ilden » 20/04/2013, 19:15

ultime due
Allegati
7.jpg
6.jpg

alexradium
Diyer Eroe
Diyer Eroe
Messaggi: 777
Iscritto il: 07/06/2011, 14:18

Re: EBS ValveDrive alcune domande... + SCHEMA!

Messaggio da alexradium » 20/04/2013, 19:59

R4 è andata,succede con le 1/4w,cambia anche la R7 con una da 1/2W.

alexradium
Diyer Eroe
Diyer Eroe
Messaggi: 777
Iscritto il: 07/06/2011, 14:18

Re: EBS ValveDrive alcune domande... + SCHEMA!

Messaggio da alexradium » 20/04/2013, 20:10

le 5 bande che hai sono tutte tolleranza 1%,quindi hai una banda marrone all'estremo,leggendo dall'altra parte hai la quarta banda che è il numero di zeri,quindi se trovi blu grigio nero rosso è 68k,marr nero nero arancio 100k e avanti cosi
se hai uno smartphone android scarica electrodroid,c'è tutto.

Avatar utente
ilden
Diyer Esperto
Diyer Esperto
Messaggi: 262
Iscritto il: 19/01/2009, 1:11

Re: EBS ValveDrive alcune domande... + SCHEMA!

Messaggio da ilden » 22/04/2013, 11:36

me le procuro e provo, grazie!

Per le res, ho aggiunto i valori ricalcolati, ma in quelle a sei bande l'ultima è il coefficiente di temperatura giusto?
perchè su un sito indicava che non poteva essere nera, e il mio problema nasceva da li, se ne la prima ne l'ultima possono essere nere come le calcolavo???
invece con electrodroid (tra l'altro finalmente un'app che serve a qualcosa :D) mi da anche il nero come ultima fascia, ottimo.

ultimo dubbio sui valori: R6, è possibile che sia al 2% o do per scontato che sia 1% come le altre? potrebbe essere 2k2 o 11k...
schema2.jpg
schema aggiornato

Avatar utente
ilden
Diyer Esperto
Diyer Esperto
Messaggi: 262
Iscritto il: 19/01/2009, 1:11

Re: EBS ValveDrive alcune domande... + SCHEMA!

Messaggio da ilden » 01/05/2013, 19:18

Rieccomi! allora, riparazione quasi riuscita: non trovando le res da 240K 1/2W 1% in negozio mi sono dovuto arrangiare con quelle standard, due da 120K in serie.

funziona meglio, però rimane un pò di rumore di fondo vario, fruscii scoppiettii ecc, su tutto il segnale,dal jack in al jack out. un paio di volte l'ho udito anche a pedale bypassato, ma dato che non è TB penso sia normale.

oggi dopo averlo tenuto acceso per più di un quarto d'ora, a un certo punto ha smesso di botto, suono abbastanza pulito ma un filino "scoreggiato" secondo me, però va...

Forse dipende dal fatto che le resistenze non sono esattamente dello stesso valore?

Altra cosa strana, un paio di volte collegando l'alimentazione, ho notato una specie di "lampo" biancastro sotto il socket della valvola... cosa può essere?

Avatar utente
Kagliostro
Amministratore
Amministratore
Messaggi: 9961
Iscritto il: 03/12/2007, 0:16
Località: Prov. di Treviso

Re: EBS ValveDrive alcune domande... + SCHEMA!

Messaggio da Kagliostro » 01/05/2013, 23:08

Il piccolo lampo di luce all'accensione è, di solito, sul filamento, a volte si presenta dopo un lungo periodo di inattività della valvola (molto, molto lungo) e poi sparisce alle successive accensioni

K

Rispondi