Sostieni il forum con una donazione! Il tuo contributo ci aiuterà a rimanere online!
Immagine

Re:MIDI e USART

Tutto ciò che riguarda l'elettronica digitale, dalla porta not al protocollo midi... e oltre!
Avatar utente
davidefender
Garzone di Roger Mayer
Garzone di Roger Mayer
Messaggi: 1437
Iscritto il: 11/02/2008, 23:51
Località: Roma
Contatta:

Re:MIDI e USART

Messaggio da davidefender » 01/06/2010, 13:29

che faccio frasi contorte a volte, è verissimo  :lol1:

però in effetti, perdonami, ma non colgo la negazione in più:
questa soluzione (software) è NON SOLO la più difficile, ma ANCHE priva di vantaggi, considerato che....
mi sembra corretta  :what:

Cmq leggendo il PDF qualche tempo fa, mi sono accorto che ci sono anche un paio di piccoli errorucci (ho invertito due termini).. appena ho un po' di tempo gli do una controllata!
:lol1:
La teoria è quando si sa tutto ma non funziona niente. La pratica è quando funziona tutto ma non si sa il perché. In ogni caso si finisce sempre con il coniugare la teoria con la pratica: non funziona niente e non si sa il perché.
(Albert Einstein)

Pasana
Diyer
Diyer
Messaggi: 182
Iscritto il: 01/05/2024, 5:20

Re: Re:MIDI e USART

Messaggio da Pasana » 17/11/2025, 7:00

Riprendo questo vecchio thread credo sia il posto giusto.

Ho un circuito, all interno di un amplificatore, composto da midi in, opto isolatore, 74f00n microcontrollore e transistori che fungono da switch.

Il microcontrollore non riesce a memorizzare l'impostazione del loop.
Clean crunch e lead sono ok.

Il circuito funziona, nel senso che sfruttando i preset all interno del codice già presente nel pic16f628, la dove è presente l'istruzione loop on, il circuito attiva transistore che eroga tensioni.

Il problema è nella scrittura Dell istruzione su pic.
Questa dovrebbe avvenire in modalità apprendimento Dell amplificatore.
Settando i vari parametri (canale loop ecc e premendo un tasto della pedaliera a cui associare il nuovo preset) dovrebbe freezare i nuovi parametri.
Ma il loop non viene inserito.

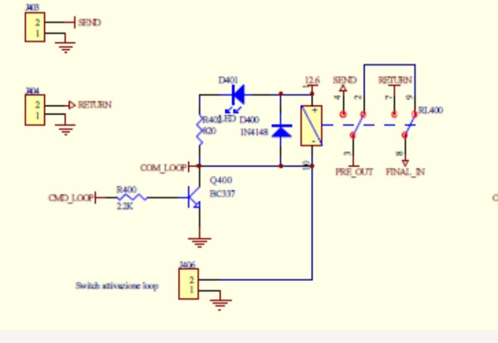
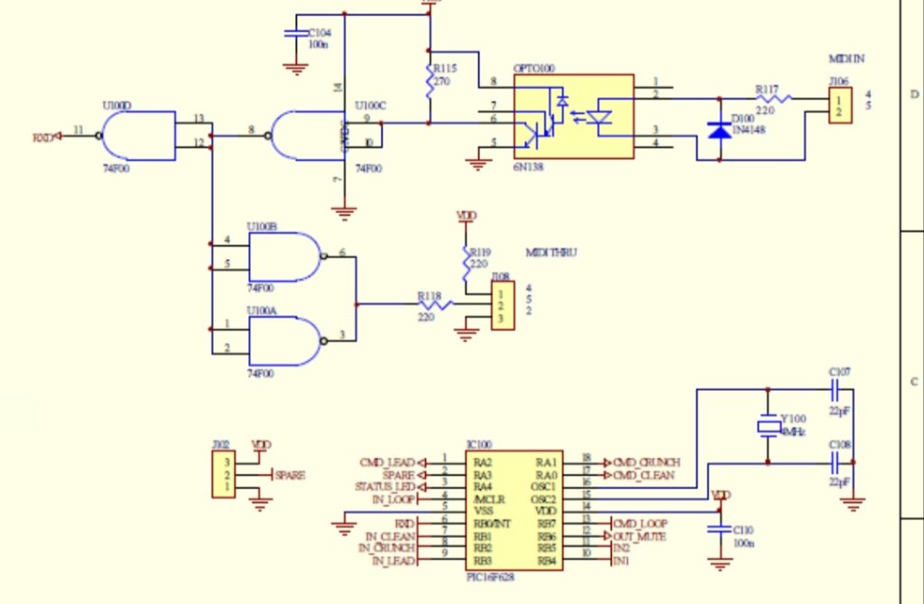
Il circuito di contatto tra midi e pic é questo
IMG_20251116_210107.jpg


Che dopo(o prima, in fase di apprendimento) controlla questo


IMG_20251117_054531.jpg

L'unica differenza del loop è che ha una resistenza di pull-up r114, rispetto agli altri "interruttori"

Questo circuito va a gestire il relè del loop vero e proprio
IMG_20251117_054649.jpg
Nel quale è presente lo switch fisico che materialmente attiva e disattivaa il loop (ripeto, funzionante in questo modo così come con footswitch, mettendo a ground la tensione 12v il relè si dis eccita e inserisce loop).

Ma nel circuito del microcontrollore, questa posizione nuova, ovvero interruttore a ground, tensione a zero, non viene ricevuta oppure non viene comunicata tra midi e pic16f628.


Spero di aver reso chiaro problema.

Il circuito lho testato le tensioni sono ok r109 r113 r114 c103.

Per qualche giorno motivo c'è il segnale IN_LOOP che non viene registrato.

È possibile che il problema è il 74f00n?

Che tensione dovrei avere su j104 pin 2? In questo momento arrivano circa 12v,1
Quelli dell Area di r400 (il relè loop)

Su j100/101/103 ho tensioni di 5 v ed il sistema è ok, come detto.

È come se le tensioni su circuito della loop tra ingresso e uscita del microcontrollore fossero errate.. Oppure come detto manca gestione di questa parte del circuito a livello del pic

Idee?

Aggiungo spunto :

È possibile che il comando in_loop che corrisponde al mclr, non essendo 12.6 v pieni, ma inferiori, non riesca a far entrare il controllore in modalità programmazione (dove serve una tensione tra 12/13v manco a farlo apposta, considerando che sul pin2 di j104 ho una tensione misurata tra 9/10, sufficiente a eccitare relè e dis eccitare se metto a ground, ma magari nn sufficiente a programmare il comando mclr in loop del pic16f628

Pasana
Diyer
Diyer
Messaggi: 182
Iscritto il: 01/05/2024, 5:20

Re: Re:MIDI e USART

Messaggio da Pasana » 17/11/2025, 7:17

Aggiungo..

Sono certo che nel codice, del pic è impostato una procedura di programmazione ad alta tensione 13v su mclr

Il dubbio è

Quei 12.6'v del circuito sono messi lì apposta per gestire questa necessita del pic, oppure si dovrebbe impostare ldp programmazione a bassa tensione sul pic?

Pasana
Diyer
Diyer
Messaggi: 182
Iscritto il: 01/05/2024, 5:20

Re: Re:MIDI e USART

Messaggio da Pasana » 17/11/2025, 8:37

Semplice esperimento eseguito :

Impostato bitsetting che modifica l'impostazione di ra5 mclr vpp.

Impostato su on

Sono riuscito a programmarlo, ma resta sempre su impostazione on, quindi c'è qualche cosa, come una bilancia tra tensione necessaria per attivare e disattivare comando, che va regolata.

Avatar utente
Kagliostro
Amministratore
Amministratore
Messaggi: 9980
Iscritto il: 03/12/2007, 0:16
Località: Prov. di Treviso

Re: Re:MIDI e USART

Messaggio da Kagliostro » 17/11/2025, 10:23

Ciao Pasana

Non ne capisco ma interessante disquisizione e mi pare anche ben dettagliata

Chissà magari qualcuno che se ne intende potrebbe anche esserci e riuscire ad aiutarti

---

Ieri, per caso, mi sono accorto che Tube Town vende dei chip per MIDI programmati, non è che per caso possa essere un qualcosa che ti possa essere utile?

Franco

Pasana
Diyer
Diyer
Messaggi: 182
Iscritto il: 01/05/2024, 5:20

Re: Re:MIDI e USART

Messaggio da Pasana » 17/11/2025, 11:05

Kagliostro ha scritto:
17/11/2025, 10:23
Ciao Pasana

Non ne capisco ma interessante disquisizione e mi pare anche ben dettagliata

Chissà magari qualcuno che se ne intende potrebbe anche esserci e riuscire ad aiutarti

---

Ieri, per caso, mi sono accorto che Tube Town vende dei chip per MIDI programmati, non è che per caso possa essere un qualcosa che ti possa essere utile?

Franco
Grazie mille, ci ho studiato un po', e faccio riferimento alla mia discussione aperta nella pagina amplificatori valvolari - - problemi.

Ti spiego, ho programmato il pic16f628, tramite

pickit3

Mplab 6.05

Funziona tutto bene

Avevo creato fortunatamente un backup del pic16f628 originale, ed in qualche modo ho recuperato una copia "gold" del hex.
Funziona tutto molto bene, tranne il loop.

Quindi c'è qualcosa o nell alimentazione del relè loop (12.6v) che in qualche modo si deteriora (considerato che l'ampli è del 2008 penserei a qualche condensatore spompo)

Sto cercando nel tempo libero di creare circuito e vorrei trovare la fonte dei 12.6v

Ci sarà in giro qualche lm specifico che prende spunto dai 18/19v che ho trovato facilmente sul circuito.

Altrimenti il problema è nel bitsetting del pic sul ra5 (low voltage programming / high voltage programming)
E nel bilanciamento pull up /pull down Dell alimentazione che attiva disattiva in_loop
Allegati
images (9).png
images (9).png (62.34 KiB) Visto 2698 volte

Avatar utente
Kagliostro
Amministratore
Amministratore
Messaggi: 9980
Iscritto il: 03/12/2007, 0:16
Località: Prov. di Treviso

Re: Re:MIDI e USART

Messaggio da Kagliostro » 17/11/2025, 18:12

Io sono rimasto indietro con gli LM

Un LM7812 con uno o due diodi sul riferimento a massa ?

Forse sarebbe meglio un LM317 ci metti un trimmer al posto del pot e così avresti la possibilità di regolare di fine la tensione che ti serve nel circuito e poi non lo tocchi più

Franco

Pasana
Diyer
Diyer
Messaggi: 182
Iscritto il: 01/05/2024, 5:20

Re: Re:MIDI e USART

Messaggio da Pasana » 19/11/2025, 3:53

:Gra_1:

Trovato inghippo

Lotta tra resistenze di pull down e pull up

R113/r114.

Pull up vinceva non permettendo di abbassare tensione sotto una certa soglia, che permettesse di portare lo stato logico ad attivare loop.

Diminuita r113 da 1k a 100ohm, adesso la tensione su mclr scende quasi a zero e viene memorizzata correttamente impostazione nel Pic

Avatar utente
Kagliostro
Amministratore
Amministratore
Messaggi: 9980
Iscritto il: 03/12/2007, 0:16
Località: Prov. di Treviso

Re: Re:MIDI e USART

Messaggio da Kagliostro » 19/11/2025, 8:35

Ah, bene

Che strano, ma la resistenza che hai sostituito se la misura libera entro la sua tolleranza o era virata di valore ?

In ogni caso se da 100R fa il suo lavoro e non crea problemi ottimo

Franco

Pasana
Diyer
Diyer
Messaggi: 182
Iscritto il: 01/05/2024, 5:20

Re: Re:MIDI e USART

Messaggio da Pasana » 19/11/2025, 10:45

Kagliostro ha scritto:
19/11/2025, 8:35
Ah, bene

Che strano, ma la resistenza che hai sostituito se la misura libera entro la sua tolleranza o era virata di valore ?

In ogni caso se da 100R fa il suo lavoro e non crea problemi ottimo

Franco
Diciamo che c'era stato un piccolo errore.. Probabilmente fabbricazione..
Chi mi ha venduto l'ampli ha ammesso serenamente che usava il loop semrpe attivo quindi non ha mai notato difetto..

Avatar utente
robi
Amministratore
Amministratore
Messaggi: 9788
Iscritto il: 17/12/2006, 13:57
Località: Alba

Re: Re:MIDI e USART

Messaggio da robi » 19/11/2025, 11:54

Ciao, solitamente bisogna salire sopra 2V per essere sicuri che commuti a 1, e scendere sotto 0,8 per essere sicuri che commuti a zero.

Pasana
Diyer
Diyer
Messaggi: 182
Iscritto il: 01/05/2024, 5:20

Re: Re:MIDI e USART

Messaggio da Pasana » 19/11/2025, 15:30

robi ha scritto:
19/11/2025, 11:54
Ciao, solitamente bisogna salire sopra 2V per essere sicuri che commuti a 1, e scendere sotto 0,8 per essere sicuri che commuti a zero.
Esattamente.

Dai 5v,con due res da 1k,il tiro alla fune ai frenava a meta 2,5v

Rispondi